• 文献检索
  • 文档翻译
  • 深度研究
  • 学术资讯
  • Suppr Zotero 插件Zotero 插件
  • 邀请有礼
  • 套餐&价格
  • 历史记录
应用&插件
Suppr Zotero 插件Zotero 插件浏览器插件Mac 客户端Windows 客户端微信小程序
定价
高级版会员购买积分包购买API积分包
服务
文献检索文档翻译深度研究API 文档MCP 服务
关于我们
关于 Suppr公司介绍联系我们用户协议隐私条款
关注我们

Suppr 超能文献

核心技术专利:CN118964589B侵权必究
粤ICP备2023148730 号-1Suppr @ 2026

文献检索

告别复杂PubMed语法,用中文像聊天一样搜索,搜遍4000万医学文献。AI智能推荐,让科研检索更轻松。

立即免费搜索

文件翻译

保留排版,准确专业,支持PDF/Word/PPT等文件格式,支持 12+语言互译。

免费翻译文档

深度研究

AI帮你快速写综述,25分钟生成高质量综述,智能提取关键信息,辅助科研写作。

立即免费体验

鲍曼不动杆菌感染的高死亡率归因于巨噬细胞介导的细胞因子风暴的诱导,但可以通过萘普生预防。

High mortality of Acinetobacter baumannii infection is attributed to macrophage-mediated induction of cytokine storm but preventable by naproxen.

机构信息

Department of Infectious Diseases and Public Health, Jockey Club College of Veterinary Medicine and Life Sciences, City University of Hong Kong, Kowloon, Hong Kong SAR, China; State Key Lab of Chemical Biology and Drug Discovery and the Department of Food Science and Nutrition, The Hong Kong Polytechnic University, Kowloon, Hong Kong SAR, China.

State Key Lab of Chemical Biology and Drug Discovery and the Department of Food Science and Nutrition, The Hong Kong Polytechnic University, Kowloon, Hong Kong SAR, China.

出版信息

EBioMedicine. 2024 Oct;108:105340. doi: 10.1016/j.ebiom.2024.105340. Epub 2024 Sep 19.

DOI:10.1016/j.ebiom.2024.105340
PMID:39303669
原文链接:https://pmc.ncbi.nlm.nih.gov/articles/PMC11437915/
Abstract

BACKGROUND

The continuous emergence of multidrug-resistant (MDR) Acinetobacter baumannii (Ab) strains poses further challenges in its control and clinical management. It is necessary to decipher the mechanisms underlying the high mortality of Ab infections to explore unconventional strategies for controlling outbreaks of drug-resistant infections.

METHODS

The immune responses of Ab sepsis infection were investigated using flow cytometry, RNA-seq, qRT-PCR, and ELISA and scRNA-seq. The detailed pathways mediating Ab immune responses were also depicted and a specific therapy was developed based on the understanding of the mechanisms underlying Ab-induced cytokine storms.

FINDINGS

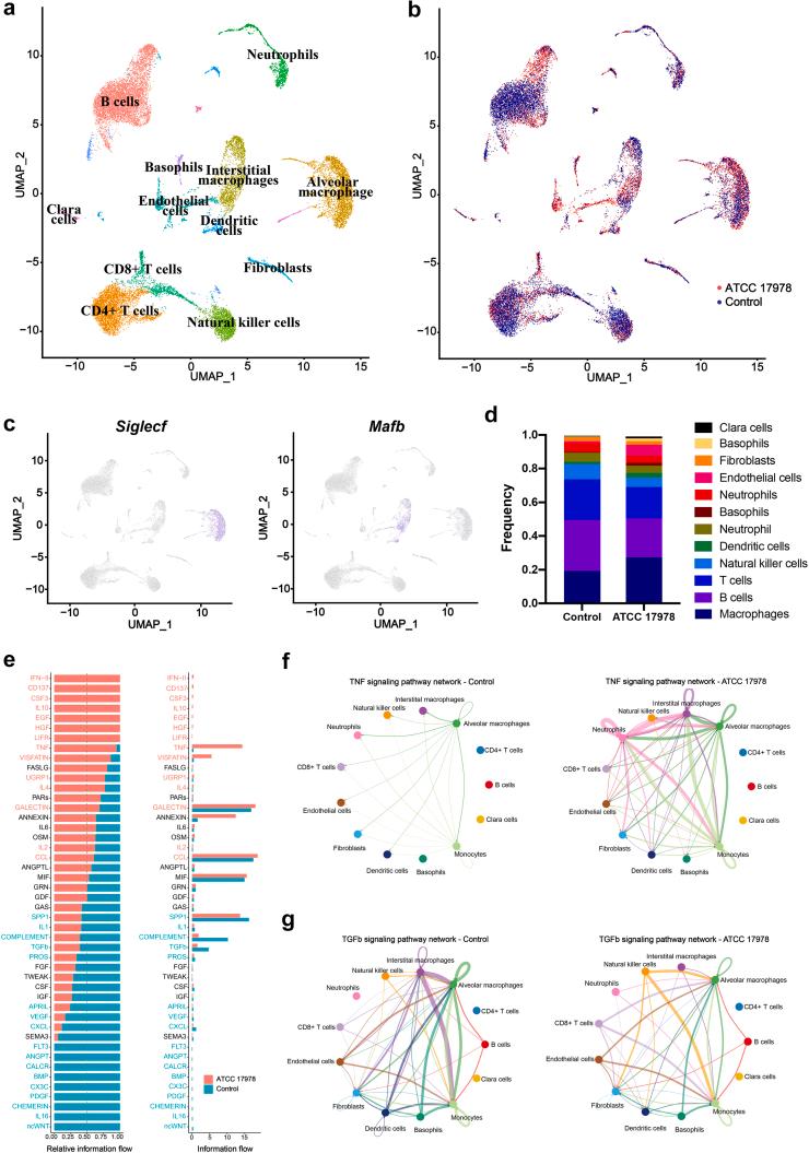
The results highlighted the critical role of alveolar and interstitial macrophages as targets of Ab during the infection process. These cells were found to undergo polarization towards the M1 phenotype, triggering a cytokine storm that eventually caused the death of the host. The polarization and excessive inflammatory response mediated by macrophages were mainly regulated by the TLR2/Myd88/NF-κB signaling pathway. Suppression of Ab-triggered inflammatory responses and M1 polarization by the drug naproxen (NPXS) was shown to confer full protection of mice from lethal infections.

INTERPRETATION

The findings in this work depict the major mechanisms underlying the high mortality rate of Ab infections and highlight the clinical potential application of anti-inflammatory drugs or immunosuppressants in reducing the mortality of such infections, including those caused by MDR strains.

FUNDING

Funding sources are described in the acknowledgments section.

摘要

背景

多重耐药(MDR)鲍曼不动杆菌(Ab)菌株的不断出现给其控制和临床管理带来了更大的挑战。有必要破译 Ab 感染高死亡率的机制,以探索控制耐药感染爆发的非常规策略。

方法

采用流式细胞术、RNA-seq、qRT-PCR 和 ELISA 和 scRNA-seq 研究 Ab 败血症感染的免疫反应。还描绘了介导 Ab 免疫反应的详细途径,并基于对 Ab 诱导细胞因子风暴机制的理解,开发了一种特定的治疗方法。

发现

结果强调了肺泡和间质巨噬细胞作为 Ab 在感染过程中的靶细胞的关键作用。这些细胞被发现向 M1 表型极化,引发细胞因子风暴,最终导致宿主死亡。巨噬细胞介导的极化和过度炎症反应主要受 TLR2/Myd88/NF-κB 信号通路调节。抑制 Ab 触发的炎症反应和 M1 极化的药物萘普生(NPXS)可完全保护小鼠免受致死性感染。

解释

这项工作中的发现描绘了 Ab 感染高死亡率的主要机制,并强调了抗炎药物或免疫抑制剂在降低此类感染(包括 MDR 菌株引起的感染)死亡率方面的临床应用潜力。

资助

资助来源在致谢部分中描述。

https://cdn.ncbi.nlm.nih.gov/pmc/blobs/79b6/11437915/25f0266575ac/gr6.jpg
https://cdn.ncbi.nlm.nih.gov/pmc/blobs/79b6/11437915/ee24ba568229/gr1.jpg
https://cdn.ncbi.nlm.nih.gov/pmc/blobs/79b6/11437915/a903bcc3615c/gr2.jpg
https://cdn.ncbi.nlm.nih.gov/pmc/blobs/79b6/11437915/48900992ff60/gr3.jpg
https://cdn.ncbi.nlm.nih.gov/pmc/blobs/79b6/11437915/ebc2613534e9/gr4.jpg
https://cdn.ncbi.nlm.nih.gov/pmc/blobs/79b6/11437915/04288bae188f/gr5.jpg
https://cdn.ncbi.nlm.nih.gov/pmc/blobs/79b6/11437915/25f0266575ac/gr6.jpg
https://cdn.ncbi.nlm.nih.gov/pmc/blobs/79b6/11437915/ee24ba568229/gr1.jpg
https://cdn.ncbi.nlm.nih.gov/pmc/blobs/79b6/11437915/a903bcc3615c/gr2.jpg
https://cdn.ncbi.nlm.nih.gov/pmc/blobs/79b6/11437915/48900992ff60/gr3.jpg
https://cdn.ncbi.nlm.nih.gov/pmc/blobs/79b6/11437915/ebc2613534e9/gr4.jpg
https://cdn.ncbi.nlm.nih.gov/pmc/blobs/79b6/11437915/04288bae188f/gr5.jpg
https://cdn.ncbi.nlm.nih.gov/pmc/blobs/79b6/11437915/25f0266575ac/gr6.jpg

相似文献

1
High mortality of Acinetobacter baumannii infection is attributed to macrophage-mediated induction of cytokine storm but preventable by naproxen.鲍曼不动杆菌感染的高死亡率归因于巨噬细胞介导的细胞因子风暴的诱导,但可以通过萘普生预防。
EBioMedicine. 2024 Oct;108:105340. doi: 10.1016/j.ebiom.2024.105340. Epub 2024 Sep 19.
2
Alcohol impairs J774.16 macrophage-like cell antimicrobial functions in Acinetobacter baumannii infection.酒精会损害 J774.16 巨噬细胞样细胞在鲍曼不动杆菌感染中的抗菌功能。
Virulence. 2013 Aug 15;4(6):467-72. doi: 10.4161/viru.25641. Epub 2013 Jul 10.
3
Multidrug resistant and extensively drug resistant Acinetobacter baumannii hospital infection associated with high mortality: a retrospective study in the pediatric intensive care unit.多重耐药和广泛耐药鲍曼不动杆菌医院感染与高死亡率相关:儿科重症监护病房的回顾性研究。
BMC Infect Dis. 2020 Aug 12;20(1):597. doi: 10.1186/s12879-020-05321-y.
4
Mycobacterium tuberculosis effector PPE36 attenuates host cytokine storm damage via inhibiting macrophage M1 polarization.结核分枝杆菌效应蛋白 PPE36 通过抑制巨噬细胞 M1 极化减轻宿主细胞因子风暴损伤。
J Cell Physiol. 2021 Nov;236(11):7405-7420. doi: 10.1002/jcp.30411. Epub 2021 May 7.
5
Monoclonal Antibody Protects Against Acinetobacter baumannii Infection by Enhancing Bacterial Clearance and Evading Sepsis.单克隆抗体通过增强细菌清除和避免败血症来预防鲍曼不动杆菌感染。
J Infect Dis. 2017 Aug 15;216(4):489-501. doi: 10.1093/infdis/jix315.
6
A multi-center study on the risk factors of infection caused by multi-drug resistant Acinetobacter baumannii.多中心研究多重耐药鲍曼不动杆菌感染的危险因素。
BMC Infect Dis. 2018 Jan 5;18(1):11. doi: 10.1186/s12879-017-2932-5.
7
Transcriptome Profiling of Lung Innate Immune Responses Potentially Associated With the Pathogenesis of Acute Lethal Pneumonia.与急性致死性肺炎发病机制潜在相关的肺固有免疫反应的转录组分析
Front Immunol. 2020 Apr 22;11:708. doi: 10.3389/fimmu.2020.00708. eCollection 2020.
8
Depletion of Alveolar Macrophages Increases Pulmonary Neutrophil Infiltration, Tissue Damage, and Sepsis in a Murine Model of Acinetobacter baumannii Pneumonia.肺泡巨噬细胞耗竭增加鲍曼不动杆菌肺炎小鼠模型中的肺部中性粒细胞浸润、组织损伤和脓毒症。
Infect Immun. 2020 Jun 22;88(7). doi: 10.1128/IAI.00128-20.
9
The Nod1, Nod2, and Rip2 axis contributes to host immune defense against intracellular Acinetobacter baumannii infection.Nod1、Nod2 和 Rip2 轴有助于宿主对细胞内鲍曼不动杆菌感染的免疫防御。
Infect Immun. 2014 Mar;82(3):1112-22. doi: 10.1128/IAI.01459-13. Epub 2013 Dec 23.
10
Surprising synergy of dual translation inhibition vs. Acinetobacter baumannii and other multidrug-resistant bacterial pathogens.双重翻译抑制对抗鲍曼不动杆菌和其他多药耐药细菌病原体的惊人协同作用。
EBioMedicine. 2019 Aug;46:193-201. doi: 10.1016/j.ebiom.2019.07.041. Epub 2019 Jul 25.

引用本文的文献

1
Multidrug resistant : A study on its pathogenesis and therapeutics.多重耐药性:其发病机制与治疗方法的研究
Curr Res Microb Sci. 2024 Dec 6;8:100331. doi: 10.1016/j.crmicr.2024.100331. eCollection 2025.