Suppr超能文献

激活突变重塑染色质可及性景观,以驱动重排急性白血病中不同的调控网络。

Activating mutations remodel the chromatin accessibility landscape to drive distinct regulatory networks in -rearranged acute leukemia.

作者信息

Zhang Qirui, Falqués-Costa Ton, Pilheden Mattias, Sturesson Helena, Ovlund Tina, Rissler Vendela, Castor Anders, Marquart Hanne V H, Lausen Birgitte, Fioretos Thoas, Hyrenius-Wittsten Axel, Hagström-Andersson Anna K

机构信息

Department of Laboratory Medicine, Division of Clinical Genetics Lund University Lund Sweden.

Childhood Cancer Center Skåne University Hospital Lund Sweden.

出版信息

Hemasphere. 2024 Sep 26;8(9):e70006. doi: 10.1002/hem3.70006. eCollection 2024 Sep.

Abstract

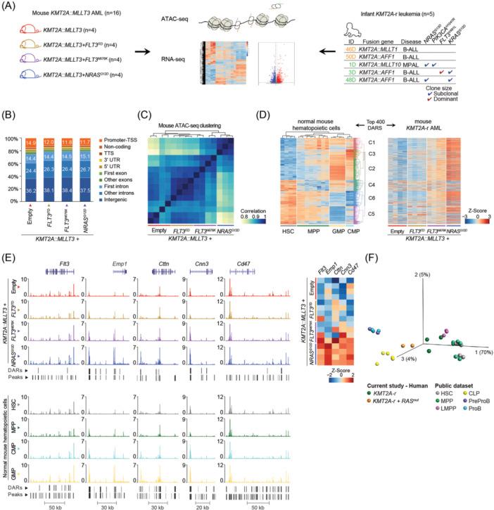
Activating and mutations commonly occur in leukemia with -gene rearrangements (-r). However, how these mutations cooperate with the -r to remodel the epigenetic landscape is unknown. Using a retroviral acute myeloid leukemia (AML) mouse model driven by , we show that , , and remodeled the chromatin accessibility landscape and associated transcriptional networks. Although the activating mutations shared a common core of chromatin changes, each mutation exhibits unique profiles with most opened peaks associating with enhancers in intronic or intergenic regions. Specifically, and rewired similar chromatin and transcriptional networks, distinct from those mediated by . Motif analysis uncovered a role for the AP-1 family of transcription factors in leukemia with and , whereas Runx1 and Stat5a/Stat5b were active in the presence of . Furthermore, transcriptional programs linked to immune cell regulation were activated in -r AML expressing or , and the expression of NKG2D-ligands on -r cells rendered them sensitive to CAR T cell-mediated killing. Human -r AML cells could be pharmacologically sensitized to NKG2D-CAR T cells by treatment with the histone deacetylase inhibitor LBH589 (panobinostat) which caused upregulation of NKG2D-ligand levels. Co-treatment with LBH589 and NKG2D-CAR T cells enabled robust AML cell killing, and the strongest effect was observed for cells expressing . Finally, the results were validated and extended to acute leukemia in infancy. Combined, activating mutations induced mutation-specific changes in the epigenetic landscape, leading to changes in transcriptional programs orchestrated by specific transcription factor networks.

摘要

激活和突变在伴有基因重排(-r)的白血病中普遍存在。然而,这些突变如何与-r协同作用来重塑表观遗传格局尚不清楚。利用由驱动的逆转录病毒急性髓系白血病(AML)小鼠模型,我们发现 、 和重塑了染色质可及性格局及相关转录网络。尽管激活突变共享染色质变化的共同核心,但每个突变都表现出独特的特征,大多数开放峰与内含子或基因间区域的增强子相关。具体而言, 和重塑了相似的染色质和转录网络,与 介导的网络不同。基序分析揭示了转录因子AP-1家族在伴有 和 的白血病中的作用,而Runx1和Stat5a/Stat5b在 存在时活跃。此外,在表达 或 的-r AML中,与免疫细胞调节相关的转录程序被激活,-r细胞上NKG2D配体的表达使其对CAR T细胞介导的杀伤敏感。通过用组蛋白去乙酰化酶抑制剂LBH589(帕比司他)处理,可使人类-r AML细胞对NKG2D-CAR T细胞产生药理学敏感性,这导致NKG2D配体水平上调。LBH589与NKG2D-CAR T细胞联合处理能够有效杀伤AML细胞,对表达 的细胞观察到最强的效果。最后,结果在婴儿急性白血病中得到验证和扩展。综合来看,激活突变诱导了表观遗传格局中特定于突变的变化,导致由特定转录因子网络精心编排的转录程序发生改变。

https://cdn.ncbi.nlm.nih.gov/pmc/blobs/70e4/11426354/6d86862d35cc/HEM3-8-e70006-g004.jpg

文献检索

告别复杂PubMed语法,用中文像聊天一样搜索,搜遍4000万医学文献。AI智能推荐,让科研检索更轻松。

立即免费搜索

文件翻译

保留排版,准确专业,支持PDF/Word/PPT等文件格式,支持 12+语言互译。

免费翻译文档

深度研究

AI帮你快速写综述,25分钟生成高质量综述,智能提取关键信息,辅助科研写作。

立即免费体验