• 文献检索
  • 文档翻译
  • 深度研究
  • 学术资讯
  • Suppr Zotero 插件Zotero 插件
  • 邀请有礼
  • 套餐&价格
  • 历史记录
应用&插件
Suppr Zotero 插件Zotero 插件浏览器插件Mac 客户端Windows 客户端微信小程序
定价
高级版会员购买积分包购买API积分包
服务
文献检索文档翻译深度研究API 文档MCP 服务
关于我们
关于 Suppr公司介绍联系我们用户协议隐私条款
关注我们

Suppr 超能文献

核心技术专利:CN118964589B侵权必究
粤ICP备2023148730 号-1Suppr @ 2026

文献检索

告别复杂PubMed语法,用中文像聊天一样搜索,搜遍4000万医学文献。AI智能推荐,让科研检索更轻松。

立即免费搜索

文件翻译

保留排版,准确专业,支持PDF/Word/PPT等文件格式,支持 12+语言互译。

免费翻译文档

深度研究

AI帮你快速写综述,25分钟生成高质量综述,智能提取关键信息,辅助科研写作。

立即免费体验

探索铜代谢诱导的胃癌细胞死亡:一项单细胞RNA测序研究及预后模型开发

Exploring copper metabolism-induced cell death in gastric cancer: a single-cell RNA sequencing study and prognostic model development.

作者信息

Chen Yi, Liao Yunmei, Huang Lang, Luo Zhibin

机构信息

Department of Oncology, Chongqing General Hospital, Chongqing University, Chongqing, 401147, China.

出版信息

Discov Oncol. 2024 Sep 27;15(1):482. doi: 10.1007/s12672-024-01374-6.

DOI:10.1007/s12672-024-01374-6
PMID:39331287
原文链接:https://pmc.ncbi.nlm.nih.gov/articles/PMC11436710/
Abstract

BACKGROUND

Gastric cancer (GC) is the third leading cause of cancer-related deaths globally. Despite advancements in treatment, the overall 5-year survival rate remains below 30%, particularly in advanced stages. Copper metabolism, vital for various cellular processes, has been linked to cancer progression, but its role in GC, especially at the single-cell level, is not well understood.

OBJECTIVE

This study aims to investigate copper metabolism in GC by integrating single-cell RNA sequencing (scRNA-seq) data and developing a prognostic model based on copper metabolism-related gene (CMRG) expression. The study explores how copper metabolism affects the tumor microenvironment and identifies potential therapeutic targets.

METHODS

scRNA-seq data from gastric cancer and normal tissues were analyzed using the Seurat package. Principal Component Analysis (PCA) and Uniform Manifold Approximation and Projection (UMAP) were used for dimensionality reduction and clustering. Non-negative matrix factorization (NMF) was employed for T cell subpopulation analysis. A high-dimensional weighted gene co-expression network analysis (HdWGCNA) identified key molecular features. LASSO regression and Random Survival Forest (RSF) techniques were used to create and validate a prognostic model. Survival analysis, immune microenvironment assessment, and drug sensitivity analysis were conducted.

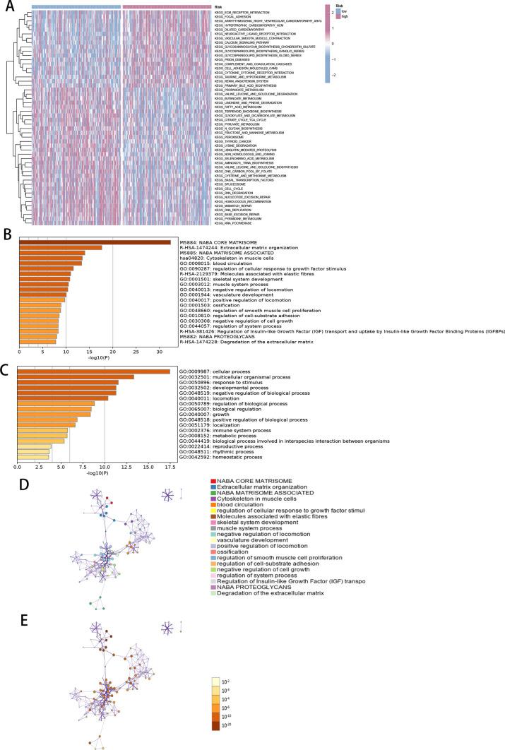
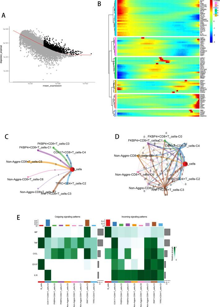
RESULTS

Sixteen cell clusters and nine distinct cell types were identified, with T cells showing significant roles in cell communication. The NMF analysis of CD8 +T cells revealed five copper metabolism-related subtypes. The prognostic model based on nine CMRGs indicated significant survival differences between high- and low-risk groups. High-risk patients showed shorter survival times, increased immune cell infiltration, and altered immune responses. Drug sensitivity analysis suggested higher efficacy of certain drugs in high-CMRG patients.

摘要

背景

胃癌(GC)是全球癌症相关死亡的第三大主要原因。尽管治疗取得了进展,但总体5年生存率仍低于30%,尤其是在晚期。铜代谢对各种细胞过程至关重要,已被证明与癌症进展有关,但其在胃癌中的作用,特别是在单细胞水平上,尚未得到充分了解。

目的

本研究旨在通过整合单细胞RNA测序(scRNA-seq)数据来研究胃癌中的铜代谢,并基于铜代谢相关基因(CMRG)表达建立一个预后模型。该研究探讨了铜代谢如何影响肿瘤微环境,并确定潜在的治疗靶点。

方法

使用Seurat软件包分析来自胃癌和正常组织的scRNA-seq数据。主成分分析(PCA)和均匀流形近似与投影(UMAP)用于降维和聚类。非负矩阵分解(NMF)用于T细胞亚群分析。高维加权基因共表达网络分析(HdWGCNA)确定关键分子特征。使用LASSO回归和随机生存森林(RSF)技术创建并验证预后模型。进行生存分析、免疫微环境评估和药物敏感性分析。

结果

识别出16个细胞簇和9种不同的细胞类型,T细胞在细胞通讯中发挥重要作用。对CD8+T细胞的NMF分析揭示了5种与铜代谢相关的亚型。基于9个CMRG的预后模型显示高风险组和低风险组之间存在显著的生存差异。高风险患者的生存时间较短,免疫细胞浸润增加,免疫反应改变。药物敏感性分析表明某些药物在高CMRG患者中疗效更高。

https://cdn.ncbi.nlm.nih.gov/pmc/blobs/29ff/11436710/96d74dddbd62/12672_2024_1374_Fig14_HTML.jpg
https://cdn.ncbi.nlm.nih.gov/pmc/blobs/29ff/11436710/d6adff63fb57/12672_2024_1374_Fig1_HTML.jpg
https://cdn.ncbi.nlm.nih.gov/pmc/blobs/29ff/11436710/761757f6b314/12672_2024_1374_Fig2_HTML.jpg
https://cdn.ncbi.nlm.nih.gov/pmc/blobs/29ff/11436710/6ef0b495acea/12672_2024_1374_Fig3_HTML.jpg
https://cdn.ncbi.nlm.nih.gov/pmc/blobs/29ff/11436710/5a51ae98292a/12672_2024_1374_Fig4_HTML.jpg
https://cdn.ncbi.nlm.nih.gov/pmc/blobs/29ff/11436710/ecbb12adbaee/12672_2024_1374_Fig5_HTML.jpg
https://cdn.ncbi.nlm.nih.gov/pmc/blobs/29ff/11436710/069ae4f11ff9/12672_2024_1374_Fig6_HTML.jpg
https://cdn.ncbi.nlm.nih.gov/pmc/blobs/29ff/11436710/cb949db5aeff/12672_2024_1374_Fig7_HTML.jpg
https://cdn.ncbi.nlm.nih.gov/pmc/blobs/29ff/11436710/7a30c2f27c21/12672_2024_1374_Fig8_HTML.jpg
https://cdn.ncbi.nlm.nih.gov/pmc/blobs/29ff/11436710/14a3d5ab1823/12672_2024_1374_Fig9_HTML.jpg
https://cdn.ncbi.nlm.nih.gov/pmc/blobs/29ff/11436710/4e7ab6c1dfa6/12672_2024_1374_Fig10_HTML.jpg
https://cdn.ncbi.nlm.nih.gov/pmc/blobs/29ff/11436710/10008f919f13/12672_2024_1374_Fig11_HTML.jpg
https://cdn.ncbi.nlm.nih.gov/pmc/blobs/29ff/11436710/5f2d0f69b34a/12672_2024_1374_Fig12_HTML.jpg
https://cdn.ncbi.nlm.nih.gov/pmc/blobs/29ff/11436710/c5d7677a8c87/12672_2024_1374_Fig13_HTML.jpg
https://cdn.ncbi.nlm.nih.gov/pmc/blobs/29ff/11436710/96d74dddbd62/12672_2024_1374_Fig14_HTML.jpg
https://cdn.ncbi.nlm.nih.gov/pmc/blobs/29ff/11436710/d6adff63fb57/12672_2024_1374_Fig1_HTML.jpg
https://cdn.ncbi.nlm.nih.gov/pmc/blobs/29ff/11436710/761757f6b314/12672_2024_1374_Fig2_HTML.jpg
https://cdn.ncbi.nlm.nih.gov/pmc/blobs/29ff/11436710/6ef0b495acea/12672_2024_1374_Fig3_HTML.jpg
https://cdn.ncbi.nlm.nih.gov/pmc/blobs/29ff/11436710/5a51ae98292a/12672_2024_1374_Fig4_HTML.jpg
https://cdn.ncbi.nlm.nih.gov/pmc/blobs/29ff/11436710/ecbb12adbaee/12672_2024_1374_Fig5_HTML.jpg
https://cdn.ncbi.nlm.nih.gov/pmc/blobs/29ff/11436710/069ae4f11ff9/12672_2024_1374_Fig6_HTML.jpg
https://cdn.ncbi.nlm.nih.gov/pmc/blobs/29ff/11436710/cb949db5aeff/12672_2024_1374_Fig7_HTML.jpg
https://cdn.ncbi.nlm.nih.gov/pmc/blobs/29ff/11436710/7a30c2f27c21/12672_2024_1374_Fig8_HTML.jpg
https://cdn.ncbi.nlm.nih.gov/pmc/blobs/29ff/11436710/14a3d5ab1823/12672_2024_1374_Fig9_HTML.jpg
https://cdn.ncbi.nlm.nih.gov/pmc/blobs/29ff/11436710/4e7ab6c1dfa6/12672_2024_1374_Fig10_HTML.jpg
https://cdn.ncbi.nlm.nih.gov/pmc/blobs/29ff/11436710/10008f919f13/12672_2024_1374_Fig11_HTML.jpg
https://cdn.ncbi.nlm.nih.gov/pmc/blobs/29ff/11436710/5f2d0f69b34a/12672_2024_1374_Fig12_HTML.jpg
https://cdn.ncbi.nlm.nih.gov/pmc/blobs/29ff/11436710/c5d7677a8c87/12672_2024_1374_Fig13_HTML.jpg
https://cdn.ncbi.nlm.nih.gov/pmc/blobs/29ff/11436710/96d74dddbd62/12672_2024_1374_Fig14_HTML.jpg

相似文献

1
Exploring copper metabolism-induced cell death in gastric cancer: a single-cell RNA sequencing study and prognostic model development.探索铜代谢诱导的胃癌细胞死亡:一项单细胞RNA测序研究及预后模型开发
Discov Oncol. 2024 Sep 27;15(1):482. doi: 10.1007/s12672-024-01374-6.
2
Development of a novel copper metabolism-related risk model to predict prognosis and tumor microenvironment of patients with stomach adenocarcinoma.开发一种新型铜代谢相关风险模型以预测胃腺癌患者的预后和肿瘤微环境。
Front Pharmacol. 2023 May 22;14:1185418. doi: 10.3389/fphar.2023.1185418. eCollection 2023.
3
Integration of Single-Cell RNA Sequencing and Bulk RNA Sequencing Data to Establish and Validate a Prognostic Model for Patients With Lung Adenocarcinoma.整合单细胞RNA测序和批量RNA测序数据以建立和验证肺腺癌患者的预后模型
Front Genet. 2022 Jan 27;13:833797. doi: 10.3389/fgene.2022.833797. eCollection 2022.
4
Comprehensive analysis of scRNA-Seq and bulk RNA-Seq reveals dynamic changes in the tumor immune microenvironment of bladder cancer and establishes a prognostic model.综合分析 scRNA-Seq 和 bulk RNA-Seq 揭示膀胱癌肿瘤免疫微环境的动态变化,并建立一个预后模型。
J Transl Med. 2023 Mar 27;21(1):223. doi: 10.1186/s12967-023-04056-z.
5
GADD45B regulates the carcinogenesis process of chronic atrophic gastritis and the metabolic pathways of gastric cancer.GADD45B 调控慢性萎缩性胃炎的癌变过程和胃癌的代谢途径。
Front Endocrinol (Lausanne). 2023 Aug 7;14:1224832. doi: 10.3389/fendo.2023.1224832. eCollection 2023.
6
Identification of cuproptosis-related subtypes, construction of a prognosis model, and tumor microenvironment landscape in gastric cancer.鉴定胃癌中与铜死亡相关的亚型,构建预后模型和肿瘤微环境景观。
Front Immunol. 2022 Nov 21;13:1056932. doi: 10.3389/fimmu.2022.1056932. eCollection 2022.
7
A novel copper-induced cell death-related lncRNA prognostic signature associated with immune infiltration and clinical value in gastric cancer.一种新型铜诱导细胞死亡相关 lncRNA 预后标志物与胃癌免疫浸润和临床价值相关。
J Cancer Res Clin Oncol. 2023 Sep;149(12):10543-10559. doi: 10.1007/s00432-023-04916-7. Epub 2023 Jun 8.
8
Expression of hub genes of endothelial cells in glioblastoma-A prognostic model for GBM patients integrating single-cell RNA sequencing and bulk RNA sequencing.内皮细胞枢纽基因在胶质母细胞瘤中的表达——整合单细胞 RNA 测序和批量 RNA 测序的 GBM 患者预后模型。
BMC Cancer. 2022 Dec 6;22(1):1274. doi: 10.1186/s12885-022-10305-z.
9
Construction and analysis of a lysosome-dependent cell death score-based prediction model for non-small cell lung cancer.基于溶酶体依赖性细胞死亡评分的非小细胞肺癌预测模型的构建与分析
Discov Oncol. 2024 Aug 30;15(1):388. doi: 10.1007/s12672-024-01233-4.
10
Single-cell and bulk RNA sequencing identifies T cell marker genes score to predict the prognosis of pancreatic ductal adenocarcinoma.单细胞和批量 RNA 测序鉴定 T 细胞标记基因评分,以预测胰腺导管腺癌的预后。
Sci Rep. 2023 Mar 6;13(1):3684. doi: 10.1038/s41598-023-30972-7.

本文引用的文献

1
Role of glycosylation-related gene MGAT1 in pancreatic ductal adenocarcinoma.糖基化相关基因 MGAT1 在胰腺导管腺癌中的作用。
Front Immunol. 2024 Aug 1;15:1438935. doi: 10.3389/fimmu.2024.1438935. eCollection 2024.
2
Unravelling infiltrating T-cell heterogeneity in kidney renal clear cell carcinoma: Integrative single-cell and spatial transcriptomic profiling.解析肾透明细胞癌浸润性 T 细胞异质性:整合单细胞和空间转录组分析。
J Cell Mol Med. 2024 Jun;28(12):e18403. doi: 10.1111/jcmm.18403.
3
Deciphering the tumour microenvironment of clear cell renal cell carcinoma: Prognostic insights from programmed death genes using machine learning.
解析透明细胞肾细胞癌的肿瘤微环境:基于机器学习的程序性死亡基因的预后见解。
J Cell Mol Med. 2024 Jul;28(13):e18524. doi: 10.1111/jcmm.18524.
4
Mitophagy and clear cell renal cell carcinoma: insights from single-cell and spatial transcriptomics analysis.自噬与透明细胞肾细胞癌:单细胞和空间转录组学分析的见解。
Front Immunol. 2024 Jun 27;15:1400431. doi: 10.3389/fimmu.2024.1400431. eCollection 2024.
5
Causal relationship between immune cells and hepatocellular carcinoma: a Mendelian randomisation study.免疫细胞与肝细胞癌之间的因果关系:一项孟德尔随机化研究
J Cancer. 2024 Jun 3;15(13):4219-4231. doi: 10.7150/jca.96744. eCollection 2024.
6
Unraveling metabolic characteristics and clinical implications in gastric cancer through single-cell resolution analysis.通过单细胞分辨率分析揭示胃癌的代谢特征及临床意义
Front Mol Biosci. 2024 May 20;11:1399679. doi: 10.3389/fmolb.2024.1399679. eCollection 2024.
7
Identification of crucial genes through WGCNA in the progression of gastric cancer.通过加权基因共表达网络分析(WGCNA)鉴定胃癌进展中的关键基因。
J Cancer. 2024 Apr 23;15(11):3284-3296. doi: 10.7150/jca.95757. eCollection 2024.
8
Deciphering the dual roles of PHD finger proteins from oncogenic drivers to tumor suppressors.解读PHD指蛋白从致癌驱动因子到肿瘤抑制因子的双重作用。
Front Cell Dev Biol. 2024 May 15;12:1403396. doi: 10.3389/fcell.2024.1403396. eCollection 2024.
9
Acupuncture therapy on myofascial pain syndrome: a systematic review and meta-analysis.针刺疗法治疗肌筋膜疼痛综合征:一项系统评价与荟萃分析
Front Neurol. 2024 May 3;15:1374542. doi: 10.3389/fneur.2024.1374542. eCollection 2024.
10
Therapeutic efficacy of acupuncture point stimulation for stomach cancer pain: a systematic review and meta-analysis.穴位刺激对胃癌疼痛的治疗效果:一项系统评价和荟萃分析。
Front Neurol. 2024 Apr 4;15:1334657. doi: 10.3389/fneur.2024.1334657. eCollection 2024.