Suppr超能文献

通过加权基因共表达网络分析(WGCNA)鉴定胃癌进展中的关键基因。

Identification of crucial genes through WGCNA in the progression of gastric cancer.

作者信息

Liu Rui, Liu Jie, Cao Qiang, Chu Yanpeng, Chi Hao, Zhang Jun, Fu Jiangping, Zhang Tianchi, Fan Linguang, Liang Chaozhong, Luo Xiufang, Yang Xiaoli, Li Bo

机构信息

Vascular surgery Department, The Affiliated Hospital of Southwest Medical University, Lu Zhou, China.

Department of gastrointestinal surgery, Meishan People 's Hospital, Meishan, China.

出版信息

J Cancer. 2024 Apr 23;15(11):3284-3296. doi: 10.7150/jca.95757. eCollection 2024.

Abstract

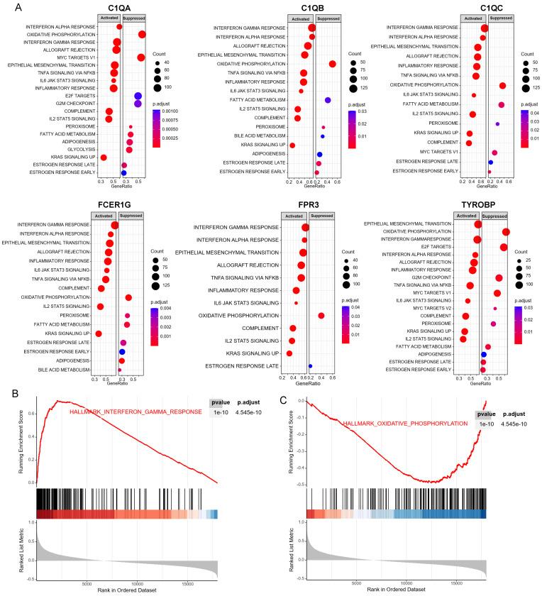
To explore the hub gene closely related to the progression of gastric cancer (GC), so as to provide a theoretical basis for revealing the therapeutic mechanism of GC. The gene expression profile and clinical data of GSE15459 in Gene Expression Omnibus (GEO) database were downloaded. The weighted gene co-expression network analysis (WGCNA) was used to screen the key modules related to GC progression. Survival analysis was used to assess the influence of hub genes on patients' outcomes. CIBERSORT analysis was used to predict the tissue infiltrating immune cells in patients. Immunohistochemical staining was conducted to further verify the expression of hub genes. Through WGCNA, a total of 26 co-expression modules were constructed, in which salmon module and royalblue module had strong correlation with GC progression. The results of enrichment analysis showed that genes in the two modules were mainly involved in toll-like receptor signaling pathway, cholesterol metabolism and neuroactive ligand-receptor interaction. Six hub genes (, , , , and ) related to GC progression were screened. Survival analysis showed overall survival in the high expression group was significantly lower than that in the low expression group. CIBERSORT analysis revealed that immune characteristics difference between patients in early stage and advanced stage. Immunohistochemical results confirmed that , , and were significantly associated with disease progression in GC. Our study identified that , , and played important roles in the progression of GC, and their specific mechanisms are worth further study.

摘要

为探索与胃癌(GC)进展密切相关的枢纽基因,从而为揭示GC的治疗机制提供理论依据。下载了基因表达综合数据库(GEO)中GSE15459的基因表达谱和临床数据。采用加权基因共表达网络分析(WGCNA)筛选与GC进展相关的关键模块。生存分析用于评估枢纽基因对患者预后的影响。CIBERSORT分析用于预测患者组织浸润免疫细胞情况。进行免疫组织化学染色以进一步验证枢纽基因的表达。通过WGCNA共构建了26个共表达模块,其中鲑鱼模块和宝蓝色模块与GC进展密切相关。富集分析结果表明,这两个模块中的基因主要参与Toll样受体信号通路、胆固醇代谢和神经活性配体-受体相互作用。筛选出6个与GC进展相关的枢纽基因(、、、、和)。生存分析表明,高表达组的总生存率显著低于低表达组。CIBERSORT分析揭示了早期和晚期患者之间的免疫特征差异。免疫组织化学结果证实,、、和与GC的疾病进展显著相关。我们的研究确定,、、和在GC进展中起重要作用,其具体机制值得进一步研究。

https://cdn.ncbi.nlm.nih.gov/pmc/blobs/853f/11134444/b88b2a32661d/jcav15p3284g001.jpg

文献检索

告别复杂PubMed语法,用中文像聊天一样搜索,搜遍4000万医学文献。AI智能推荐,让科研检索更轻松。

立即免费搜索

文件翻译

保留排版,准确专业,支持PDF/Word/PPT等文件格式,支持 12+语言互译。

免费翻译文档

深度研究

AI帮你快速写综述,25分钟生成高质量综述,智能提取关键信息,辅助科研写作。

立即免费体验