• 文献检索
  • 文档翻译
  • 深度研究
  • 学术资讯
  • Suppr Zotero 插件Zotero 插件
  • 邀请有礼
  • 套餐&价格
  • 历史记录
应用&插件
Suppr Zotero 插件Zotero 插件浏览器插件Mac 客户端Windows 客户端微信小程序
定价
高级版会员购买积分包购买API积分包
服务
文献检索文档翻译深度研究API 文档MCP 服务
关于我们
关于 Suppr公司介绍联系我们用户协议隐私条款
关注我们

Suppr 超能文献

核心技术专利:CN118964589B侵权必究
粤ICP备2023148730 号-1Suppr @ 2026

文献检索

告别复杂PubMed语法,用中文像聊天一样搜索,搜遍4000万医学文献。AI智能推荐,让科研检索更轻松。

立即免费搜索

文件翻译

保留排版,准确专业,支持PDF/Word/PPT等文件格式,支持 12+语言互译。

免费翻译文档

深度研究

AI帮你快速写综述,25分钟生成高质量综述,智能提取关键信息,辅助科研写作。

立即免费体验

偏头痛与癫痫在大型基于人群队列中的关系:HUNT 研究。

Relationship between migraine and epilepsy in a large population-based cohort: The HUNT Study.

机构信息

Department of Research and Innovation, Division of Clinical Neuroscience, Oslo University Hospital, Oslo, Norway.

Department of Neuromedicine and Movement, Norwegian Centre for Headache Research (NorHead), Norwegian University of Science and Technology, Trondheim, Norway.

出版信息

Eur J Neurol. 2024 Dec;31(12):e16496. doi: 10.1111/ene.16496. Epub 2024 Sep 27.

DOI:10.1111/ene.16496
PMID:39331386
原文链接:https://pmc.ncbi.nlm.nih.gov/articles/PMC11554873/
Abstract

BACKGROUND AND PURPOSE

Several studies have reported substantial comorbidity between epilepsy and migraine. Most of these were based on clinical cohorts or used unvalidated diagnostic instruments. Our study re-examined this association in a large general population cohort using validated diagnoses for both disorders.

METHODS

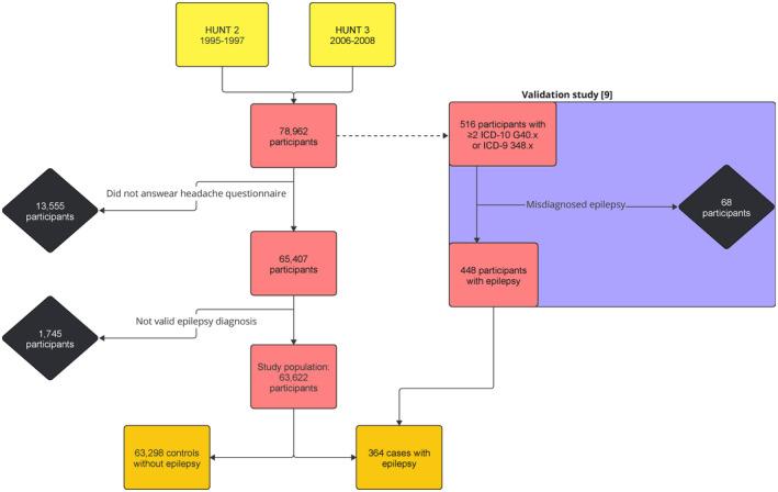
A total of 65,407 participants (≥20 years old) from HUNT (the Trøndelag Health Study) were classified for migraine and nonmigraine headache using a validated questionnaire. Medical record review was used to validate and classify epilepsy in 364 participants (cases), who were compared with 63,298 participants without epilepsy (controls). The association between epilepsy and migraine was analysed using logistic regression adjusted for sex and age.

RESULTS

Patients with epilepsy had no increased prevalence of migraine (odds ratio [OR] = 0.95, 95% confidence interval [CI] = 0.68-1.33) or nonmigraine headache (OR = 1.18, 95% CI = 0.93-1.50) compared to controls. When stratified by headache frequency, epilepsy was associated with a higher prevalence of migraine with highly frequent headache (≥7 days/month; OR = 1.73, 95% CI = 1.08-2.78).

CONCLUSIONS

Migraine was equally common in people with and without epilepsy. Patients with epilepsy who suffered from migraine were more prone to having highly frequent migraine.

摘要

背景与目的

多项研究报告称癫痫与偏头痛之间存在大量共病。这些研究大多基于临床队列或使用未经验证的诊断工具。本研究使用经过验证的诊断方法对大型一般人群队列进行了重新研究,以重新检查这一关联。

方法

来自 HUNT(特隆赫姆健康研究)的 65407 名参与者(≥20 岁)使用经过验证的问卷对偏头痛和非偏头痛性头痛进行了分类。使用医疗记录审查对 364 名参与者(病例)进行了验证和分类,这些参与者与 63298 名没有癫痫的参与者(对照组)进行了比较。使用逻辑回归分析调整性别和年龄后,分析了癫痫与偏头痛之间的关联。

结果

与对照组相比,癫痫患者偏头痛(比值比 [OR] = 0.95,95%置信区间 [CI] = 0.68-1.33)或非偏头痛性头痛(OR = 1.18,95% CI = 0.93-1.50)的患病率没有增加。当按头痛频率分层时,与低频率头痛(<15 天/月)相比,癫痫与高频率头痛(≥7 天/月;OR = 1.73,95% CI = 1.08-2.78)相关。

结论

癫痫患者和无癫痫患者的偏头痛患病率相等。患有癫痫且患有偏头痛的患者更容易出现高频率偏头痛。

https://cdn.ncbi.nlm.nih.gov/pmc/blobs/8d68/11554873/e7ddeb5becc0/ENE-31-e16496-g001.jpg
https://cdn.ncbi.nlm.nih.gov/pmc/blobs/8d68/11554873/e7ddeb5becc0/ENE-31-e16496-g001.jpg
https://cdn.ncbi.nlm.nih.gov/pmc/blobs/8d68/11554873/e7ddeb5becc0/ENE-31-e16496-g001.jpg

相似文献

1
Relationship between migraine and epilepsy in a large population-based cohort: The HUNT Study.偏头痛与癫痫在大型基于人群队列中的关系:HUNT 研究。
Eur J Neurol. 2024 Dec;31(12):e16496. doi: 10.1111/ene.16496. Epub 2024 Sep 27.
2
Migraine, headache and development of metabolic syndrome: an 11-year follow-up in the Nord-Trøndelag Health Study (HUNT).偏头痛、头痛与代谢综合征的发展:特隆赫姆健康研究(HUNT)的 11 年随访。
Pain. 2013 Aug;154(8):1305-11. doi: 10.1016/j.pain.2013.04.007. Epub 2013 Apr 8.
3
Comorbid and co-occurring conditions in migraine and associated risk of increasing headache pain intensity and headache frequency: results of the migraine in America symptoms and treatment (MAST) study.偏头痛的共病和合并症及相关的头痛疼痛强度和头痛频率增加的风险:美国偏头痛症状和治疗(MAST)研究的结果。
J Headache Pain. 2020 Mar 2;21(1):23. doi: 10.1186/s10194-020-1084-y.
4
The prevalence of migraine and tension-type headaches among adolescents in Norway. The Nord-Trøndelag Health Study (Head-HUNT-Youth), a large population-based epidemiological study.挪威青少年中偏头痛和紧张型头痛的患病率。北特伦德拉格健康研究(Head-HUNT-Youth),一项基于人群的大型流行病学研究。
Cephalalgia. 2004 May;24(5):373-9. doi: 10.1111/j.1468-2982.2004.00680.x.
5
Comorbidity of migraine and epilepsy in a Norwegian community.挪威某社区偏头痛与癫痫的共病情况。
Eur J Neurol. 2008 Dec;15(12):1421-3. doi: 10.1111/j.1468-1331.2008.02353.x.
6
Is headache related to asthma, hay fever, and chronic bronchitis? The Head-HUNT Study.头痛与哮喘、花粉症和慢性支气管炎有关吗?“健康与营养追踪研究(Head-HUNT)”。
Headache. 2007 Feb;47(2):204-12. doi: 10.1111/j.1526-4610.2006.00597.x.
7
The impact of C-reactive protein levels on headache frequency in the HUNT study 2006-2008.C-反应蛋白水平对 2006-2008 年 HUNT 研究中头痛频率的影响。
BMC Neurol. 2019 Sep 26;19(1):229. doi: 10.1186/s12883-019-1462-8.
8
Prevalence and correlates of diagnosed and undiagnosed epilepsy and migraine headache among people with severe psychiatric disorders in Ethiopia.在埃塞俄比亚患有严重精神障碍的人群中,确诊和未确诊的癫痫和偏头痛的患病率及其相关因素。
PLoS One. 2020 Nov 20;15(11):e0241581. doi: 10.1371/journal.pone.0241581. eCollection 2020.
9
Association between epilepsy and headache.癫痫与头痛的关联。
Neurol Sci. 2018 Dec;39(12):2129-2134. doi: 10.1007/s10072-018-3558-0. Epub 2018 Sep 12.
10
Periictal and interictal headache including migraine in Dutch patients with epilepsy: a cross-sectional study.荷兰癫痫患者发作期和发作间期头痛(包括偏头痛):一项横断面研究
Epilepsy Behav. 2015 Mar;44:155-8. doi: 10.1016/j.yebeh.2014.12.025. Epub 2015 Feb 20.

引用本文的文献

1
Epilepsy and migraine: a diagnostic and therapeutic challenge.癫痫与偏头痛:诊断与治疗挑战
Front Pharmacol. 2025 Aug 29;16:1649543. doi: 10.3389/fphar.2025.1649543. eCollection 2025.

本文引用的文献

1
Migraine - a borderland disease to epilepsy: near it but not of it.偏头痛——一种与癫痫接壤的疾病:与之相近却并非同类。
J Headache Pain. 2024 Jan 26;25(1):11. doi: 10.1186/s10194-024-01719-0.
2
Migraine chronification as an allostatic disorder: a proof-of-concept study.偏头痛慢性化为一种应激相关障碍:概念验证研究。
Neurol Sci. 2024 Jun;45(6):2775-2782. doi: 10.1007/s10072-023-07293-8. Epub 2024 Jan 23.
3
Association between migraine and epilepsy: a meta-analysis.偏头痛与癫痫之间的关联:一项荟萃分析。
Front Neurol. 2024 Jan 5;14:1276663. doi: 10.3389/fneur.2023.1276663. eCollection 2023.
4
Psychiatric comorbidity in relation to clinical characteristics of epilepsy: A retrospective observational study.精神共病与癫痫临床特征的关系:一项回顾性观察研究。
Seizure. 2023 Aug;110:136-143. doi: 10.1016/j.seizure.2023.06.011. Epub 2023 Jun 12.
5
Elucidating the Potential Side Effects of Current Anti-Seizure Drugs for Epilepsy.阐明当前抗癫痫药物的潜在副作用。
Curr Neuropharmacol. 2021;19(11):1865-1883. doi: 10.2174/1570159X19666210826125341.
6
Headache in people with epilepsy.癫痫患者的头痛。
Nat Rev Neurol. 2021 Sep;17(9):529-544. doi: 10.1038/s41582-021-00516-6. Epub 2021 Jul 26.
7
Epilepsy and Migraine Shared Genetic and Molecular Mechanisms: Focus on Therapeutic Strategies.癫痫与偏头痛的共同遗传和分子机制:聚焦治疗策略
Mol Neurobiol. 2021 Aug;58(8):3874-3883. doi: 10.1007/s12035-021-02386-x. Epub 2021 Apr 15.
8
Migraine in transient global amnesia: a meta-analysis of observational studies.偏头痛在短暂性全面遗忘症中的作用:一项观察性研究的荟萃分析。
J Neurol. 2022 Jan;269(1):184-196. doi: 10.1007/s00415-020-10363-y. Epub 2021 Jan 2.
9
The epidemiology of headaches among patients with epilepsy: a systematic review and meta-analysis.癫痫患者头痛的流行病学:系统评价和荟萃分析。
J Headache Pain. 2020 Jan 10;21(1):3. doi: 10.1186/s10194-020-1074-0.
10
The aetiology of psychogenic non-epileptic seizures: risk factors and comorbidities.心因性非癲癇性發作的病因學:危險因素和合併症。
Epileptic Disord. 2019 Dec 1;21(6):529-547. doi: 10.1684/epd.2019.1107.