• 文献检索
  • 文档翻译
  • 深度研究
  • 学术资讯
  • Suppr Zotero 插件Zotero 插件
  • 邀请有礼
  • 套餐&价格
  • 历史记录
应用&插件
Suppr Zotero 插件Zotero 插件浏览器插件Mac 客户端Windows 客户端微信小程序
定价
高级版会员购买积分包购买API积分包
服务
文献检索文档翻译深度研究API 文档MCP 服务
关于我们
关于 Suppr公司介绍联系我们用户协议隐私条款
关注我们

Suppr 超能文献

核心技术专利:CN118964589B侵权必究
粤ICP备2023148730 号-1Suppr @ 2026

文献检索

告别复杂PubMed语法,用中文像聊天一样搜索,搜遍4000万医学文献。AI智能推荐,让科研检索更轻松。

立即免费搜索

文件翻译

保留排版,准确专业,支持PDF/Word/PPT等文件格式,支持 12+语言互译。

免费翻译文档

深度研究

AI帮你快速写综述,25分钟生成高质量综述,智能提取关键信息,辅助科研写作。

立即免费体验

探讨促进健康的生活方式与健康坚韧度和生活质量之间的相关性。

Investigating the correlation between health-promoting lifestyle and health hardiness with quality of life.

机构信息

Associate Professor of Health Education and Health Promotion, Social Determinants in Health Promotion Research Center, Hormozgan Health Institute, Hormozgan University of Medical Sciences, Bandar Abbas, Iran.

Student Research Committee, Faculty of Health, Hormozgan University of Medical Sciences, Bandar Abbas, Iran.

出版信息

BMC Psychol. 2024 Sep 27;12(1):511. doi: 10.1186/s40359-024-02012-0.

DOI:10.1186/s40359-024-02012-0
PMID:39334447
原文链接:https://pmc.ncbi.nlm.nih.gov/articles/PMC11438386/
Abstract

INTRODUCTION

Quality of life (QOL) is a key concept in the field of health and future human life depends on understanding the factors affecting the QOL. This study aimed to investigate the relationship between health hardiness and health-promoting lifestyle with QOL among residents of Bastak city.

METHODS

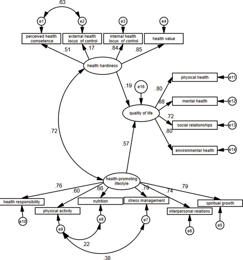
The present cross-sectional study was conducted on the adult population above the age of 18 years living in Bastak city in Hormozgan province. A total number of 400 subjects were selected using a convenient sampling method. An online questionnaire was used to collect the data, which consisted of four sections: demographic information, health hardiness questionnaire, health-promoting lifestyle questionnaire and world health organization quality of life questionnaire (WHOQOL-BREF). Data were analyzed using statistical tests including Pearson correlation analysis, path analysis and structural equation modeling (SEM) with SPSS 24 and AMOS 21 statistical software.

RESULTS

A total of 400 subjects with the mean age of 34.81 ± 8.94 years participated in this study. There were significant positive relationships between health hardiness (r = .499, p = .000), health value (r = .491, p = .000), internal health locus of control (r = .468, p = .000), external health locus of control (r = .19, p = .000), perceived health competence (r = .415, p = .000), health responsibility (r = .473, p = .000), physical activity (r = .356, p = .000), nutrition (r = .392, p = .000), interpersonal relations (r = .458, p = .000), spiritual growth (r = .619, p = .000), stress management (r = .514, p = .000) and health promoting life-style (r = .593, p = .000) With QOL.

CONCLUSION

According to our findings, health-promoting lifestyle has a positive relationship with QOL. Therefore, the policy makers and executive managers of the health sector can improve people's QOL by designing and implementing educational interventions that are focused on improvement the level of individual's physical activity, spiritual growth, interpersonal interactions, stress management, nutrition and individual responsibility.

摘要

简介

生活质量(QOL)是健康领域的一个关键概念,未来人类的生活质量取决于对影响 QOL 因素的理解。本研究旨在调查巴斯塔克市居民的健康坚韧度和促进健康的生活方式与生活质量之间的关系。

方法

本横断面研究以居住在霍尔木兹甘省巴斯塔克市的 18 岁以上成年人为研究对象。采用方便抽样法选取了 400 名受试者。使用在线问卷收集数据,问卷包括四个部分:人口统计学信息、健康坚韧度问卷、促进健康的生活方式问卷和世界卫生组织生活质量问卷(WHOQOL-BREF)。使用 SPSS 24 和 AMOS 21 统计软件进行统计检验,包括 Pearson 相关分析、路径分析和结构方程建模(SEM)。

结果

共有 400 名年龄在 34.81±8.94 岁的受试者参加了这项研究。健康坚韧度(r=.499,p=.000)、健康价值观(r=.491,p=.000)、内部健康控制源(r=.468,p=.000)、外部健康控制源(r=.19,p=.000)、感知健康能力(r=.415,p=.000)、健康责任(r=.473,p=.000)、身体活动(r=.356,p=.000)、营养(r=.392,p=.000)、人际关系(r=.458,p=.000)、精神成长(r=.619,p=.000)、压力管理(r=.514,p=.000)和健康促进生活方式(r=.593,p=.000)与 QOL 呈显著正相关。

结论

根据我们的发现,促进健康的生活方式与 QOL 呈正相关。因此,卫生部门的政策制定者和执行者可以通过设计和实施以提高个人身体活动、精神成长、人际关系、压力管理、营养和个人责任为重点的教育干预措施来提高人们的 QOL。

https://cdn.ncbi.nlm.nih.gov/pmc/blobs/bd0d/11438386/807befa1fcfd/40359_2024_2012_Fig2_HTML.jpg
https://cdn.ncbi.nlm.nih.gov/pmc/blobs/bd0d/11438386/01920eef05c3/40359_2024_2012_Fig1_HTML.jpg
https://cdn.ncbi.nlm.nih.gov/pmc/blobs/bd0d/11438386/807befa1fcfd/40359_2024_2012_Fig2_HTML.jpg
https://cdn.ncbi.nlm.nih.gov/pmc/blobs/bd0d/11438386/01920eef05c3/40359_2024_2012_Fig1_HTML.jpg
https://cdn.ncbi.nlm.nih.gov/pmc/blobs/bd0d/11438386/807befa1fcfd/40359_2024_2012_Fig2_HTML.jpg

相似文献

1
Investigating the correlation between health-promoting lifestyle and health hardiness with quality of life.探讨促进健康的生活方式与健康坚韧度和生活质量之间的相关性。
BMC Psychol. 2024 Sep 27;12(1):511. doi: 10.1186/s40359-024-02012-0.
2
Lifestyle in Female Teachers: Educational Intervention Based on Self-Efficacy Theory in the South of Fars Province, Iran.伊朗法尔斯省南部以自我效能理论为基础的女性教师生活方式:教育干预
Biomed Res Int. 2021 Dec 6;2021:6177034. doi: 10.1155/2021/6177034. eCollection 2021.
3
Associations between a health-promoting lifestyle and quality of life among adults with beta-thalassemia major.重度β地中海贫血成年患者的健康促进生活方式与生活质量之间的关联。
Epidemiol Health. 2016 Nov 15;38:e2016050. doi: 10.4178/epih.e2016050. eCollection 2016.
4
Quality of life and its related psychological problems during coronavirus pandemic.新冠疫情期间的生活质量及其相关心理问题。
PLoS One. 2022 Oct 31;17(10):e0276841. doi: 10.1371/journal.pone.0276841. eCollection 2022.
5
Health-promoting lifestyle and quality of life among Chinese nursing students.中国护理专业学生的健康促进生活方式与生活质量
Prim Health Care Res Dev. 2018 Nov;19(6):629-636. doi: 10.1017/S1463423618000208. Epub 2018 Apr 6.
6
Health-promoting behaviors and their association with certain demographic characteristics of nursing students of Tehran City in 2013.2013年德黑兰市护理专业学生的健康促进行为及其与某些人口统计学特征的关联。
Glob J Health Sci. 2014 Nov 16;7(2):264-72. doi: 10.5539/gjhs.v7n2p264.
7
Investigating the relationship between personality traits of hardiness and perfectionism with stress and psychosomatic symptoms: a cross-sectional study among nurses in Iran.探讨坚韧和完美主义人格特质与压力及身心症状之间的关系:伊朗护士的横断面研究。
BMC Psychol. 2024 Jun 1;12(1):323. doi: 10.1186/s40359-024-01832-4.
8
WHO quality of life-BREF 26 questionnaire: reliability and validity of the Persian version and compare it with Iranian diabetics quality of life questionnaire in diabetic patients.世界卫生组织生活质量简表-26 问卷:波斯语版本的信度和效度及其与伊朗糖尿病患者生活质量问卷在糖尿病患者中的比较。
Prim Care Diabetes. 2011 Jul;5(2):103-7. doi: 10.1016/j.pcd.2011.02.001. Epub 2011 Apr 9.
9
Health-promoting lifestyle behaviors and its association with sociodemographic characteristics in hospital clinical staff.促进健康的生活方式行为及其与医院临床工作人员社会人口特征的关联。
Front Public Health. 2024 Sep 4;12:1391094. doi: 10.3389/fpubh.2024.1391094. eCollection 2024.
10
Exploring the influencing factors of quality of life among the empty nesters in Shanxi, China: a structural equation model.探讨中国山西省空巢老人生活质量的影响因素:结构方程模型。
Health Qual Life Outcomes. 2021 May 28;19(1):156. doi: 10.1186/s12955-021-01793-x.

本文引用的文献

1
Relationship of Hardiness Components to General Health, Spiritual Health, and Burnout: The Path Analysis.坚韧力各组成部分与总体健康、精神健康及职业倦怠的关系:路径分析
Iran J Psychiatry. 2022 Apr;17(2):196-207. doi: 10.18502/ijps.v17i2.8910.
2
The association between health-promoting-lifestyles, and socioeconomic, family relationships, social support, health-related quality of life among older adults in china: a cross sectional study.中国老年人健康促进生活方式与社会经济地位、家庭关系、社会支持和健康相关生活质量的关系:一项横断面研究。
Health Qual Life Outcomes. 2022 Apr 20;20(1):64. doi: 10.1186/s12955-022-01968-0.
3
Quality of life in health Iranian elderly population approach in health promotion: A systematic review.
伊朗老年人群健康促进中的生活质量方法:一项系统综述。
J Educ Health Promot. 2021 Dec 31;10:449. doi: 10.4103/jehp.jehp_1546_20. eCollection 2021.
4
Impact of Healthy Lifestyle Factors on Life Expectancies in the US Population.美国人口中健康生活方式因素对预期寿命的影响。
Circulation. 2018 Jul 24;138(4):345-355. doi: 10.1161/CIRCULATIONAHA.117.032047.
5
Health-promoting lifestyle and quality of life among Chinese nursing students.中国护理专业学生的健康促进生活方式与生活质量
Prim Health Care Res Dev. 2018 Nov;19(6):629-636. doi: 10.1017/S1463423618000208. Epub 2018 Apr 6.
6
Predictors of health-promoting behaviors in patients with coronary artery disease in the Iranian population.伊朗人群中冠状动脉疾病患者健康促进行为的预测因素。
Int J Nurs Pract. 2016 Oct;22(5):486-492. doi: 10.1111/ijn.12459. Epub 2016 Jun 28.
7
The association of health-promoting lifestyle with quality of life among the Iranian elderly.伊朗老年人健康促进生活方式与生活质量的关联。
Iran Red Crescent Med J. 2014 Sep 5;16(9):e18404. doi: 10.5812/ircmj.18404. eCollection 2014 Sep.
8
Development and validation of the short-form Adolescent Health Promotion Scale.青少年健康促进量表简版的编制与验证
BMC Public Health. 2014 Oct 26;14:1106. doi: 10.1186/1471-2458-14-1106.
9
Health-promoting lifestyle and quality of life among undergraduate students at school of health, Isfahan university of medical sciences.伊斯法罕医科大学健康学院本科生的健康促进生活方式与生活质量
J Educ Health Promot. 2013 Feb 28;2:11. doi: 10.4103/2277-9531.108006. eCollection 2013.
10
Reliability and Construct Validity of the Iranian Version of Health-promoting Lifestyle Profile in a Female Adolescent Population.伊朗版健康促进生活方式量表在女性青少年群体中的信度与结构效度
Int J Prev Med. 2013 Jan;4(1):42-9.