• 文献检索
  • 文档翻译
  • 深度研究
  • 学术资讯
  • Suppr Zotero 插件Zotero 插件
  • 邀请有礼
  • 套餐&价格
  • 历史记录
应用&插件
Suppr Zotero 插件Zotero 插件浏览器插件Mac 客户端Windows 客户端微信小程序
定价
高级版会员购买积分包购买API积分包
服务
文献检索文档翻译深度研究API 文档MCP 服务
关于我们
关于 Suppr公司介绍联系我们用户协议隐私条款
关注我们

Suppr 超能文献

核心技术专利:CN118964589B侵权必究
粤ICP备2023148730 号-1Suppr @ 2026

文献检索

告别复杂PubMed语法,用中文像聊天一样搜索,搜遍4000万医学文献。AI智能推荐,让科研检索更轻松。

立即免费搜索

文件翻译

保留排版,准确专业,支持PDF/Word/PPT等文件格式,支持 12+语言互译。

免费翻译文档

深度研究

AI帮你快速写综述,25分钟生成高质量综述,智能提取关键信息,辅助科研写作。

立即免费体验

禽传染性支气管炎病毒诱导 viperin 表达通过限制胆固醇合成抑制病毒复制:一项体外研究。

Increased viperin expression induced by avian infectious bronchitis virus inhibits viral replication by restricting cholesterol synthesis: an in vitro study.

机构信息

College of Animal Science and Technology, Guangxi University, Nanning, 530004, China.

Guangxi Zhuang Autonomous Region Engineering Research Center of Veterinary Biologics, Nanning, 530004, China.

出版信息

Vet Res. 2024 Sep 27;55(1):116. doi: 10.1186/s13567-024-01368-w.

DOI:10.1186/s13567-024-01368-w
PMID:39334500
原文链接:https://pmc.ncbi.nlm.nih.gov/articles/PMC11429478/
Abstract

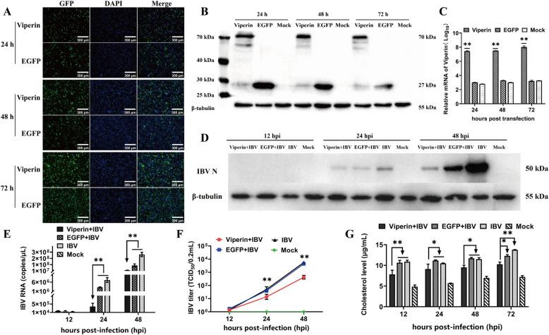
With the emergence of new variant strains resulting from high mutation rates and genome recombination, avian infectious bronchitis virus (IBV) has caused significant economic losses to the poultry industry worldwide. Little is known about the underlying mechanisms of IBV-host interactions, particularly how IBV utilizes host metabolic pathways for efficient viral replication and transmission. In the present study, the effects of the cell membrane, viral envelope membrane, and viperin-mediated cholesterol synthesis on IBV replication were explored. Our results revealed significant increase in cholesterol levels and the expression of viperin after IBV infection. Acute cholesterol depletion in the cell membrane and viral envelope membrane by treating cells with methyl-β-cyclodextrin (MβCD) obviously inhibited IBV replication; thereafter, replenishment of the cell membrane with cholesterol successfully restored viral replication, and direct addition of exogenous cholesterol to the cell membrane significantly promoted IBV infection during the early stages of infection. In addition, overexpression of viperin effectively suppressed cholesterol synthesis, as well as IBV replication, whereas knockdown of viperin (gene silencing with siRNA targeting viperin, siViperin) significantly increased IBV replication and cholesterol levels, whereas supplementation with exogenous cholesterol to viperin-transfected cells markedly restored viral replication. In conclusion, the increase in viperin induced by IBV infection plays an important role in IBV replication by affecting cholesterol production, providing a theoretical basis for understanding the pathogenesis of IBV and discovering new potential antiviral targets.

摘要

由于高突变率和基因组重组导致新的变异株出现,禽传染性支气管炎病毒(IBV)已给全球家禽业造成重大经济损失。目前对于 IBV 与宿主相互作用的潜在机制知之甚少,特别是 IBV 如何利用宿主代谢途径进行有效的病毒复制和传播。本研究探索了细胞膜、病毒包膜和 viperin 介导的胆固醇合成对 IBV 复制的影响。我们的研究结果显示,IBV 感染后胆固醇水平和 viperin 的表达明显增加。用甲基-β-环糊精(MβCD)处理细胞,急性耗尽细胞膜和病毒包膜中的胆固醇明显抑制 IBV 复制;随后,用胆固醇补充细胞膜成功恢复了病毒复制,并且在感染早期直接向细胞膜添加外源性胆固醇可显著促进 IBV 感染。此外,viperin 的过表达有效抑制了胆固醇合成和 IBV 复制,而 viperin 的敲低(用靶向 viperin 的 siRNA 进行基因沉默,siViperin)显著增加了 IBV 复制和胆固醇水平,而向转染了 viperin 的细胞补充外源性胆固醇则显著恢复了病毒复制。总之,IBV 感染诱导的 viperin 增加通过影响胆固醇的产生,在 IBV 复制中发挥重要作用,为理解 IBV 的发病机制和发现新的潜在抗病毒靶点提供了理论依据。

https://cdn.ncbi.nlm.nih.gov/pmc/blobs/38d8/11429478/fdf95b61fd12/13567_2024_1368_Fig7_HTML.jpg
https://cdn.ncbi.nlm.nih.gov/pmc/blobs/38d8/11429478/71094ae0d1bc/13567_2024_1368_Fig1_HTML.jpg
https://cdn.ncbi.nlm.nih.gov/pmc/blobs/38d8/11429478/1e31ead2a74b/13567_2024_1368_Fig2_HTML.jpg
https://cdn.ncbi.nlm.nih.gov/pmc/blobs/38d8/11429478/fe4baa052e9b/13567_2024_1368_Fig3_HTML.jpg
https://cdn.ncbi.nlm.nih.gov/pmc/blobs/38d8/11429478/bd0eeb5291ca/13567_2024_1368_Fig4_HTML.jpg
https://cdn.ncbi.nlm.nih.gov/pmc/blobs/38d8/11429478/547642d7d1bc/13567_2024_1368_Fig5_HTML.jpg
https://cdn.ncbi.nlm.nih.gov/pmc/blobs/38d8/11429478/e58d60cf2518/13567_2024_1368_Fig6_HTML.jpg
https://cdn.ncbi.nlm.nih.gov/pmc/blobs/38d8/11429478/fdf95b61fd12/13567_2024_1368_Fig7_HTML.jpg
https://cdn.ncbi.nlm.nih.gov/pmc/blobs/38d8/11429478/71094ae0d1bc/13567_2024_1368_Fig1_HTML.jpg
https://cdn.ncbi.nlm.nih.gov/pmc/blobs/38d8/11429478/1e31ead2a74b/13567_2024_1368_Fig2_HTML.jpg
https://cdn.ncbi.nlm.nih.gov/pmc/blobs/38d8/11429478/fe4baa052e9b/13567_2024_1368_Fig3_HTML.jpg
https://cdn.ncbi.nlm.nih.gov/pmc/blobs/38d8/11429478/bd0eeb5291ca/13567_2024_1368_Fig4_HTML.jpg
https://cdn.ncbi.nlm.nih.gov/pmc/blobs/38d8/11429478/547642d7d1bc/13567_2024_1368_Fig5_HTML.jpg
https://cdn.ncbi.nlm.nih.gov/pmc/blobs/38d8/11429478/e58d60cf2518/13567_2024_1368_Fig6_HTML.jpg
https://cdn.ncbi.nlm.nih.gov/pmc/blobs/38d8/11429478/fdf95b61fd12/13567_2024_1368_Fig7_HTML.jpg

相似文献

1
Increased viperin expression induced by avian infectious bronchitis virus inhibits viral replication by restricting cholesterol synthesis: an in vitro study.禽传染性支气管炎病毒诱导 viperin 表达通过限制胆固醇合成抑制病毒复制:一项体外研究。
Vet Res. 2024 Sep 27;55(1):116. doi: 10.1186/s13567-024-01368-w.
2
Role of Stress Granules in Suppressing Viral Replication by the Infectious Bronchitis Virus Endoribonuclease.应激颗粒在抑制传染性支气管炎病毒内切核酸酶复制中的作用。
J Virol. 2022 Jun 22;96(12):e0068622. doi: 10.1128/jvi.00686-22. Epub 2022 May 31.
3
Dissecting infectious bronchitis virus-induced host shutoff at the translation level.解析传染性支气管炎病毒诱导的翻译水平上的宿主关闭。
J Virol. 2024 Jul 23;98(7):e0083024. doi: 10.1128/jvi.00830-24. Epub 2024 Jun 28.
4
Infectious bronchitis virus generates spherules from zippered endoplasmic reticulum membranes.传染性支气管炎病毒从拉链式内质网膜生成小球体。
mBio. 2013 Oct 22;4(5):e00801-13. doi: 10.1128/mBio.00801-13.
5
Gga-miR-30d regulates infectious bronchitis virus infection by targeting USP47 in HD11 cells.gga-miR-30d 通过靶向 HD11 细胞中的 USP47 来调节传染性支气管炎病毒感染。
Microb Pathog. 2020 Apr;141:103998. doi: 10.1016/j.micpath.2020.103998. Epub 2020 Jan 23.
6
Effect of TLR agonist on infections bronchitis virus replication and cytokine expression in embryonated chicken eggs.TLR 激动剂对鸡胚中支气管炎病毒复制和细胞因子表达的影响。
Mol Immunol. 2020 Apr;120:52-60. doi: 10.1016/j.molimm.2020.02.001. Epub 2020 Feb 14.
7
Astragalus polysaccharides inhibit avian infectious bronchitis virus infection by regulating viral replication.黄芪多糖通过调节病毒复制抑制禽传染性支气管炎病毒感染。
Microb Pathog. 2018 Jan;114:124-128. doi: 10.1016/j.micpath.2017.11.026. Epub 2017 Nov 21.
8
Attenuated Viral Replication of Avian with a Novel 82-Nucleotide Deletion in the 5a Gene Indicates a Critical Role for 5a in Virus-Host Interactions.5a 基因中 82 个核苷酸缺失的新型禽源病毒的病毒复制减弱表明 5a 在病毒-宿主相互作用中起关键作用。
Microbiol Spectr. 2022 Aug 31;10(4):e0140522. doi: 10.1128/spectrum.01405-22. Epub 2022 Jun 29.
9
Infectious bronchitis virus: Identification of Gallus gallus APN high-affinity ligands with antiviral effects.传染性支气管炎病毒:具有抗病毒作用的鸡 APN 高亲和力配体的鉴定。
Antiviral Res. 2021 Feb;186:104998. doi: 10.1016/j.antiviral.2020.104998. Epub 2020 Dec 17.
10
Infectious bronchitis virus in different avian physiological systems-a field study in Brazilian poultry flocks.不同禽类生理系统中的传染性支气管炎病毒:巴西家禽群的实地研究。
Poult Sci. 2014 Aug;93(8):1922-9. doi: 10.3382/ps.2014-03875. Epub 2014 Jun 3.

引用本文的文献

1
Evolution and transmission dynamics of infectious bronchitis virus in southern China during 2018-2023: Emergence of a novel GI-19 subtype and re-emergence of GI-28.2018 - 2023年中国南方传染性支气管炎病毒的进化与传播动力学:新型GI - 19亚型的出现及GI - 28亚型的再次出现
Poult Sci. 2025 Jul 11;104(10):105564. doi: 10.1016/j.psj.2025.105564.
2
The swine acute diarrhea syndrome coronavirus spike protein promotes syncytial formation via upregulation of cellular cholesterol synthesis.猪急性腹泻综合征冠状病毒刺突蛋白通过上调细胞胆固醇合成促进合胞体形成。
mBio. 2025 Jun 30:e0097625. doi: 10.1128/mbio.00976-25.
3
Antiviral Effects of Avian Interferon-Stimulated Genes.

本文引用的文献

1
Viperin mutation is linked to immunity, immune cell dynamics, and metabolic alteration during VHSV infection in zebrafish.Viperin 突变与斑马鱼在 VHSV 感染过程中的免疫、免疫细胞动态和代谢改变有关。
Front Immunol. 2023 Dec 19;14:1327749. doi: 10.3389/fimmu.2023.1327749. eCollection 2023.
2
QX-type infectious bronchitis virus infection in roosters can seriously injure the reproductive system and cause sex hormone secretion disorder.QX 型传染性支气管炎病毒感染公鸡可严重损伤生殖系统,引起性激素分泌紊乱。
Virulence. 2023 Dec;14(1):2185380. doi: 10.1080/21505594.2023.2185380.
3
Viral modulation of lipid rafts and their potential as putative antiviral targets.
禽干扰素刺激基因的抗病毒作用
Animals (Basel). 2024 Oct 24;14(21):3062. doi: 10.3390/ani14213062.
病毒对脂筏的调控及其作为潜在抗病毒靶点的可能性。
Rev Med Virol. 2023 Mar;33(2):e2413. doi: 10.1002/rmv.2413. Epub 2022 Dec 11.
4
Lipid Raft Integrity and Cellular Cholesterol Homeostasis Are Critical for SARS-CoV-2 Entry into Cells.脂质筏完整性和细胞胆固醇稳态对于 SARS-CoV-2 进入细胞至关重要。
Nutrients. 2022 Aug 19;14(16):3417. doi: 10.3390/nu14163417.
5
Non-Targeted Metabolomic Analysis of Chicken Kidneys in Response to Coronavirus IBV Infection Under Stress Induced by Dexamethasone.冠状病毒 IBV 感染应激下地塞米松对鸡肾脏的非靶向代谢组学分析。
Front Cell Infect Microbiol. 2022 Jul 15;12:945865. doi: 10.3389/fcimb.2022.945865. eCollection 2022.
6
Avian IRF1 and IRF7 Play Overlapping and Distinct Roles in Regulating IFN-Dependent and -Independent Antiviral Responses to Duck Tembusu Virus Infection.禽类 IRF1 和 IRF7 在调控鸭坦布苏病毒感染的 IFN 依赖和非依赖抗病毒反应中发挥重叠和不同的作用。
Viruses. 2022 Jul 9;14(7):1506. doi: 10.3390/v14071506.
7
The Advances of Broad-Spectrum and Hot Anti-Coronavirus Drugs.广谱抗冠状病毒热门药物的研究进展
Microorganisms. 2022 Jun 26;10(7):1294. doi: 10.3390/microorganisms10071294.
8
Coronavirus Infection and Cholesterol Metabolism.冠状病毒感染与胆固醇代谢。
Front Immunol. 2022 Apr 21;13:791267. doi: 10.3389/fimmu.2022.791267. eCollection 2022.
9
The constellation of cholesterol-dependent processes associated with SARS-CoV-2 infection.与 SARS-CoV-2 感染相关的胆固醇依赖性过程的组合。
Prog Lipid Res. 2022 Jul;87:101166. doi: 10.1016/j.plipres.2022.101166. Epub 2022 May 2.
10
Current Knowledge on Infectious Bronchitis Virus Non-structural Proteins: The Bearer for Achieving Immune Evasion Function.传染性支气管炎病毒非结构蛋白的当前知识:实现免疫逃避功能的载体
Front Vet Sci. 2022 Apr 8;9:820625. doi: 10.3389/fvets.2022.820625. eCollection 2022.