Suppr超能文献

欧式几何的经验塑造了啮齿动物海马体序列细胞集合体的发展和动态。

Experience of Euclidean geometry sculpts the development and dynamics of rodent hippocampal sequential cell assemblies.

机构信息

Department of Psychiatry, Yale School of Medicine, New Haven, CT, USA.

Department of Neuroscience, Yale School of Medicine, New Haven, CT, USA.

出版信息

Nat Commun. 2024 Sep 28;15(1):8417. doi: 10.1038/s41467-024-52758-9.

Abstract

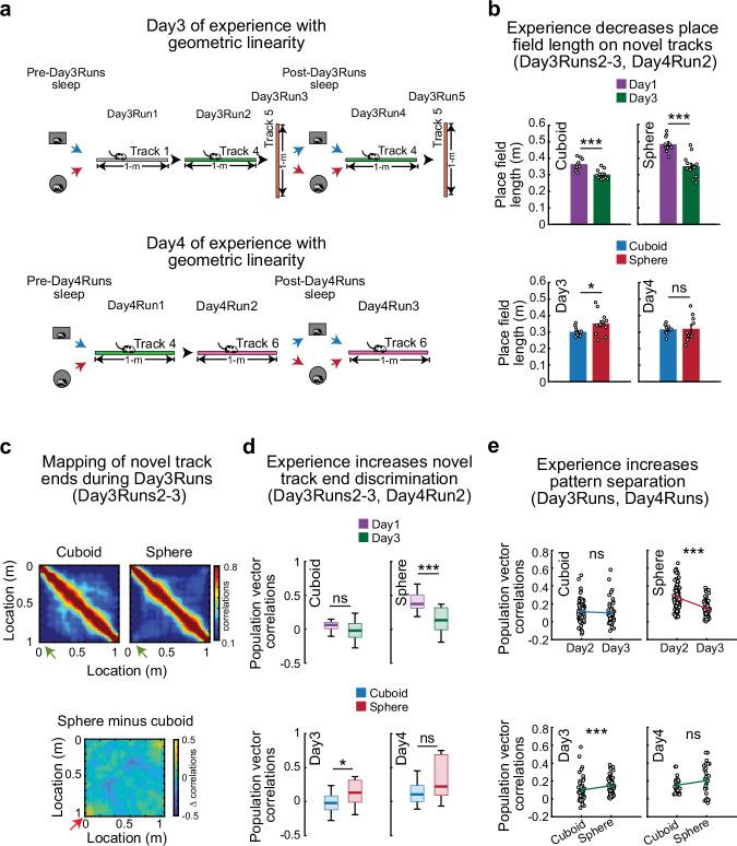
Euclidean space is the fabric of the world we live in. Whether and how geometric experience shapes our spatial-temporal representations of the world remained unknown. We deprived male rats of experience with crucial features of Euclidean geometry by rearing them inside spheres, and compared activity of large hippocampal neuronal ensembles during navigation and sleep with that of cuboid cage-reared controls. Sphere-rearing from birth permitted emergence of accurate neuronal ensemble spatial codes and preconfigured and plastic time-compressed neuronal sequences. However, sphere-rearing led to diminished individual place cell tuning, more similar neuronal mapping of different track ends/corners, and impaired pattern separation and plasticity of multiple linear tracks, coupled with reduced preconfigured sleep network repertoires. Subsequent experience with multiple linear environments over four days largely reversed these effects. Thus, early-life experience with Euclidean geometry enriches the hippocampal repertoire of preconfigured neuronal patterns selected toward unique representation and discrimination of multiple linear environments.

摘要

欧几里得空间是我们生活的世界的基础。几何经验是否以及如何塑造我们对世界的时空表示形式,这一点尚不清楚。我们通过将雄性大鼠饲养在球体中来剥夺它们对欧几里得几何的关键特征的体验,并将其在导航和睡眠期间的大海马体神经元集合的活动与在立方笼中饲养的对照组进行比较。从出生开始的球体饲养允许出现准确的神经元集合空间编码以及预先配置和可塑的时间压缩神经元序列。然而,球体饲养导致个体位置细胞调谐减弱,不同轨迹末端/角落的神经元映射更加相似,以及多种线性轨迹的模式分离和可塑性受损,同时伴随着预先配置的睡眠网络曲目减少。随后在四天内经历多个线性环境的经验在很大程度上逆转了这些影响。因此,早期的欧几里得几何体验丰富了海马体预先配置的神经元模式的储备,这些模式被选择用于独特地表示和区分多个线性环境。

https://cdn.ncbi.nlm.nih.gov/pmc/blobs/ba99/11438871/459b43034549/41467_2024_52758_Fig1_HTML.jpg

文献检索

告别复杂PubMed语法,用中文像聊天一样搜索,搜遍4000万医学文献。AI智能推荐,让科研检索更轻松。

立即免费搜索

文件翻译

保留排版,准确专业,支持PDF/Word/PPT等文件格式,支持 12+语言互译。

免费翻译文档

深度研究

AI帮你快速写综述,25分钟生成高质量综述,智能提取关键信息,辅助科研写作。

立即免费体验