• 文献检索
  • 文档翻译
  • 深度研究
  • 学术资讯
  • Suppr Zotero 插件Zotero 插件
  • 邀请有礼
  • 套餐&价格
  • 历史记录
应用&插件
Suppr Zotero 插件Zotero 插件浏览器插件Mac 客户端Windows 客户端微信小程序
定价
高级版会员购买积分包购买API积分包
服务
文献检索文档翻译深度研究API 文档MCP 服务
关于我们
关于 Suppr公司介绍联系我们用户协议隐私条款
关注我们

Suppr 超能文献

核心技术专利:CN118964589B侵权必究
粤ICP备2023148730 号-1Suppr @ 2026

文献检索

告别复杂PubMed语法,用中文像聊天一样搜索,搜遍4000万医学文献。AI智能推荐,让科研检索更轻松。

立即免费搜索

文件翻译

保留排版,准确专业,支持PDF/Word/PPT等文件格式,支持 12+语言互译。

免费翻译文档

深度研究

AI帮你快速写综述,25分钟生成高质量综述,智能提取关键信息,辅助科研写作。

立即免费体验

基于负载小分子光敏剂的纳米颗粒的近红外可激活一氧化氮发生器用于协同光动力/气体治疗。

NIR-activatable nitric oxide generator based on nanoparticles loaded small-molecule photosensitizers for synergetic photodynamic/gas therapy.

作者信息

Fu Lili, Huang Yan, Shan Xin, Sun Xiao, Wang Xinlei, Wang Xiaoyan, Chen Lingxin, Yu Shui

机构信息

School of Pharmacy, Binzhou Medical University, Yantai, 264003, China.

College of Chemistry, Chemical Engineering and Materials Science, Shandong Normal University, Jinan, Shandong, 250014, China.

出版信息

J Nanobiotechnology. 2024 Oct 1;22(1):595. doi: 10.1186/s12951-024-02878-7.

DOI:10.1186/s12951-024-02878-7
PMID:39354476
原文链接:https://pmc.ncbi.nlm.nih.gov/articles/PMC11446090/
Abstract

BACKGROUND

Therapeutic approaches that combine conventional photodynamic therapy (PDT) with gas therapy (GT) to sensitize PDT are an attractive strategy, but the molecular structure design of the complex lacks effective guiding strategies.

RESULTS

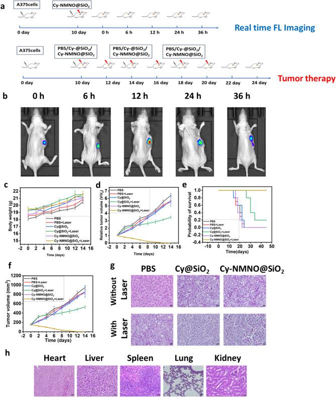
Herein, we have developed a nanoplatforms Cy-NMNO@SiO based on mesoporous silica materials loaded NIR-activatable small-molecule fluorescent probe Cy-NMNO for the synergistic treatment of photodynamic therapy/gas therapy (PDT/GT) in antibacterial and skin cancer. The theoretical calculation results showed that the low dissociation of N-NO in Cy-NMNO enabled it to dissociate effectively under NIR light irradiation, which is conducive to produce Cy and NO. Cy showed better O generation performance than Cy-NMNO. The cytotoxicity of Cy-NMNO obtained via the synergistic effect of GT and PDT synergistically enhances the effect of photodynamic therapy, thus achieving more effective tumor treatment and sterilization than conventional PDT. Moreover, the nanoplatforms Cy-NMNO@SiO realized efficient drug loading and drug delivery.

CONCLUSIONS

This work not only offers a promising approach for PDT-GT synergistic drug delivery system, but also provides a valuable reference for the design of its drug molecules.

摘要

背景

将传统光动力疗法(PDT)与气体疗法(GT)相结合以提高PDT敏感性的治疗方法是一种有吸引力的策略,但复合物的分子结构设计缺乏有效的指导策略。

结果

在此,我们基于负载近红外可激活小分子荧光探针Cy-NMNO的介孔二氧化硅材料开发了一种纳米平台Cy-NMNO@SiO,用于在抗菌和皮肤癌中协同治疗光动力疗法/气体疗法(PDT/GT)。理论计算结果表明,Cy-NMNO中N-NO的低解离使其能够在近红外光照射下有效解离,有利于产生Cy和NO。Cy显示出比Cy-NMNO更好的O生成性能。通过GT和PDT的协同作用获得的Cy-NMNO的细胞毒性协同增强了光动力疗法的效果,从而比传统PDT实现了更有效的肿瘤治疗和杀菌。此外,纳米平台Cy-NMNO@SiO实现了高效的药物负载和药物递送。

结论

这项工作不仅为PDT-GT协同药物递送系统提供了一种有前景的方法,也为其药物分子的设计提供了有价值的参考。

https://cdn.ncbi.nlm.nih.gov/pmc/blobs/92e4/11446090/9c9a2c708582/12951_2024_2878_Fig7_HTML.jpg
https://cdn.ncbi.nlm.nih.gov/pmc/blobs/92e4/11446090/36a62b94d54d/12951_2024_2878_Sch1_HTML.jpg
https://cdn.ncbi.nlm.nih.gov/pmc/blobs/92e4/11446090/fbdc49608a1a/12951_2024_2878_Fig1_HTML.jpg
https://cdn.ncbi.nlm.nih.gov/pmc/blobs/92e4/11446090/2da457c9cc82/12951_2024_2878_Fig2_HTML.jpg
https://cdn.ncbi.nlm.nih.gov/pmc/blobs/92e4/11446090/6ce72787a2e8/12951_2024_2878_Fig3_HTML.jpg
https://cdn.ncbi.nlm.nih.gov/pmc/blobs/92e4/11446090/0db026e827fd/12951_2024_2878_Fig4_HTML.jpg
https://cdn.ncbi.nlm.nih.gov/pmc/blobs/92e4/11446090/9bac3058dacb/12951_2024_2878_Fig5_HTML.jpg
https://cdn.ncbi.nlm.nih.gov/pmc/blobs/92e4/11446090/f0efbca1daab/12951_2024_2878_Fig6_HTML.jpg
https://cdn.ncbi.nlm.nih.gov/pmc/blobs/92e4/11446090/9c9a2c708582/12951_2024_2878_Fig7_HTML.jpg
https://cdn.ncbi.nlm.nih.gov/pmc/blobs/92e4/11446090/36a62b94d54d/12951_2024_2878_Sch1_HTML.jpg
https://cdn.ncbi.nlm.nih.gov/pmc/blobs/92e4/11446090/fbdc49608a1a/12951_2024_2878_Fig1_HTML.jpg
https://cdn.ncbi.nlm.nih.gov/pmc/blobs/92e4/11446090/2da457c9cc82/12951_2024_2878_Fig2_HTML.jpg
https://cdn.ncbi.nlm.nih.gov/pmc/blobs/92e4/11446090/6ce72787a2e8/12951_2024_2878_Fig3_HTML.jpg
https://cdn.ncbi.nlm.nih.gov/pmc/blobs/92e4/11446090/0db026e827fd/12951_2024_2878_Fig4_HTML.jpg
https://cdn.ncbi.nlm.nih.gov/pmc/blobs/92e4/11446090/9bac3058dacb/12951_2024_2878_Fig5_HTML.jpg
https://cdn.ncbi.nlm.nih.gov/pmc/blobs/92e4/11446090/f0efbca1daab/12951_2024_2878_Fig6_HTML.jpg
https://cdn.ncbi.nlm.nih.gov/pmc/blobs/92e4/11446090/9c9a2c708582/12951_2024_2878_Fig7_HTML.jpg

相似文献

1
NIR-activatable nitric oxide generator based on nanoparticles loaded small-molecule photosensitizers for synergetic photodynamic/gas therapy.基于负载小分子光敏剂的纳米颗粒的近红外可激活一氧化氮发生器用于协同光动力/气体治疗。
J Nanobiotechnology. 2024 Oct 1;22(1):595. doi: 10.1186/s12951-024-02878-7.
2
Yolk-structured multifunctional up-conversion nanoparticles for synergistic photodynamic-sonodynamic antibacterial resistance therapy.用于协同光动力-声动力抗菌耐药性治疗的蛋黄结构多功能上转换纳米粒子
Biomater Sci. 2017 Mar 28;5(4):678-685. doi: 10.1039/c7bm00030h.
3
NIR-triggered NO production combined with photodynamic therapy for tumor treatment.近红外触发的一氧化氮产生联合光动力疗法用于肿瘤治疗。
Photodiagnosis Photodyn Ther. 2024 Oct;49:104241. doi: 10.1016/j.pdpdt.2024.104241. Epub 2024 Aug 20.
4
MnFeO-decorated large-pore mesoporous silica-coated upconversion nanoparticles for near-infrared light-induced and O self-sufficient photodynamic therapy.MnFeO 修饰的大孔介孔硅包覆上转换纳米粒子用于近红外光诱导和 O 自给的光动力治疗。
Nanoscale. 2019 Aug 8;11(31):14654-14667. doi: 10.1039/c9nr04858h.
5
Photo-responsive hollow silica nanoparticles for light-triggered genetic and photodynamic synergistic therapy.光响应型空心二氧化硅纳米颗粒用于光触发基因和光动力协同治疗。
Acta Biomater. 2018 Aug;76:178-192. doi: 10.1016/j.actbio.2018.07.007. Epub 2018 Jul 4.
6
Multifunctional mesoporous silica nanoplatform based on silicon nanoparticles for targeted two-photon-excited fluorescence imaging-guided chemo/photodynamic synergetic therapy in vitro.基于硅纳米颗粒的多功能介孔硅纳米平台用于体外靶向双光子激发荧光成像指导的化学/光动力协同治疗。
Talanta. 2020 Mar 1;209:120552. doi: 10.1016/j.talanta.2019.120552. Epub 2019 Nov 13.
7
Self-assembly of nanoparticles by human serum albumin and photosensitizer for targeted near-infrared emission fluorescence imaging and effective phototherapy of cancer.人血清白蛋白和光敏剂介导的纳米颗粒自组装用于靶向近红外发射荧光成像和有效的癌症光疗。
J Mater Chem B. 2019 Feb 21;7(7):1149-1159. doi: 10.1039/c8tb03054e. Epub 2019 Jan 30.
8
Ce6-Modified Carbon Dots for Multimodal-Imaging-Guided and Single-NIR-Laser-Triggered Photothermal/Photodynamic Synergistic Cancer Therapy by Reduced Irradiation Power.Ce6 修饰的碳点用于降低辐射强度的多模态成像引导和单近红外激光触发光热/光动力协同癌症治疗。
ACS Appl Mater Interfaces. 2019 Feb 13;11(6):5791-5803. doi: 10.1021/acsami.8b19042. Epub 2019 Jan 30.
9
Highly Efficient Multifunctional Organic Photosensitizer with Aggregation-Induced Emission for Bioimaging and Photodynamic Therapy.具有聚集诱导发射的高效多功能有机光 敏剂用于生物成像和光动力治疗。
ACS Appl Mater Interfaces. 2021 Nov 24;13(46):54783-54793. doi: 10.1021/acsami.1c17476. Epub 2021 Nov 11.
10
Construction of a near-infrared responsive upconversion nanoplatform against hypoxic tumors via NO-enhanced photodynamic therapy.构建一种近红外响应的上转换纳米平台,通过 NO 增强的光动力疗法来对抗缺氧肿瘤。
Nanoscale. 2020 Apr 14;12(14):7875-7887. doi: 10.1039/c9nr10453d. Epub 2020 Mar 30.

引用本文的文献

1
Nanoscale Porphyrin-Based Metal-Organic Frameworks for Enhanced Radiotherapy-Radiodynamic Therapy: A Comprehensive Review.用于增强放射治疗-放射动力治疗的纳米级卟啉基金属有机框架:综述
Pharmaceutics. 2025 Jul 4;17(7):883. doi: 10.3390/pharmaceutics17070883.

本文引用的文献

1
Orally Administrated Hydrogel Harnessing Intratumoral Microbiome and Microbiota-Related Immune Responses for Potentiated Colorectal Cancer Treatment.口服水凝胶利用肿瘤内微生物群和与微生物群相关的免疫反应增强结直肠癌治疗效果
Research (Wash D C). 2024 May 8;7:0364. doi: 10.34133/research.0364. eCollection 2024.
2
Dendritic Plasmonic CuPt Alloys for Closed-Loop Multimode Cancer Therapy with Remarkably Enhanced Efficacy.用于闭环多模癌症治疗的树枝状等离子体铜铂合金,疗效显著增强。
Small. 2023 Mar;19(10):e2206423. doi: 10.1002/smll.202206423. Epub 2022 Dec 25.
3
Driving DNA Origami Assembly with a Terahertz Wave.
太赫兹波驱动 DNA 折纸组装。
Nano Lett. 2022 Jan 12;22(1):468-475. doi: 10.1021/acs.nanolett.1c04369. Epub 2021 Dec 30.
4
Interfacially Super-Assembled Benzimidazole Derivative-Based Mesoporous Silica Nanoprobe for Sensitive Copper (II) Detection and Biosensing in Living Cells.基于界面超组装苯并咪唑衍生物的介孔硅纳米探针用于活细胞中铜(II)的灵敏检测和生物传感。
Chemistry. 2022 Jan 27;28(6):e202103642. doi: 10.1002/chem.202103642. Epub 2021 Dec 22.
5
Smart gating porous particles as new carriers for drug delivery.智能门控多孔粒子作为药物输送的新载体。
Adv Drug Deliv Rev. 2021 Jul;174:425-446. doi: 10.1016/j.addr.2021.04.023. Epub 2021 Apr 28.
6
Nitric Oxide-Driven Nanomotor for Deep Tissue Penetration and Multidrug Resistance Reversal in Cancer Therapy.用于癌症治疗中深部组织穿透和多药耐药逆转的一氧化氮驱动纳米马达
Adv Sci (Weinh). 2020 Dec 18;8(3):2002525. doi: 10.1002/advs.202002525. eCollection 2021 Feb.
7
Cascade Reactions by Nitric Oxide and Hydrogen Radical for Anti-Hypoxia Photodynamic Therapy Using an Activatable Photosensitizer.基于可激活光敏剂的抗缺氧光动力治疗的一氧化氮和氢自由基级联反应。
J Am Chem Soc. 2021 Jan 20;143(2):868-878. doi: 10.1021/jacs.0c10517. Epub 2021 Jan 8.
8
The Role of Nitric Oxide in Cancer: Master Regulator or NOt?一氧化氮在癌症中的作用:主调控因子还是并非如此?
Int J Mol Sci. 2020 Dec 10;21(24):9393. doi: 10.3390/ijms21249393.
9
Overcoming Hypoxia-Restrained Radiotherapy Using an Erythrocyte-Inspired and Glucose-Activatable Platform.利用红细胞启发和葡萄糖激活平台克服缺氧限制的放射治疗。
Nano Lett. 2020 Jun 10;20(6):4211-4219. doi: 10.1021/acs.nanolett.0c00650. Epub 2020 May 5.
10
A pH/Ultrasound dual-response biomimetic nanoplatform for nitric oxide gas-sonodynamic combined therapy and repeated ultrasound for relieving hypoxia.一种用于一氧化氮气体-声动力联合治疗及重复超声缓解缺氧的pH/超声双响应仿生纳米平台。
Biomaterials. 2020 Feb;230:119636. doi: 10.1016/j.biomaterials.2019.119636. Epub 2019 Nov 19.