Suppr超能文献

双光子全光学神经生理学用于解析幼斑马鱼大脑的功能和有效连接。

Two-photon all-optical neurophysiology for the dissection of larval zebrafish brain functional and effective connectivity.

机构信息

National Institute of Optics, National Research Council (INO-CNR), Sesto Fiorentino, Italy.

European Laboratory for Non-linear Spectroscopy (LENS), Sesto Fiorentino, Italy.

出版信息

Commun Biol. 2024 Oct 4;7(1):1261. doi: 10.1038/s42003-024-06731-3.

Abstract

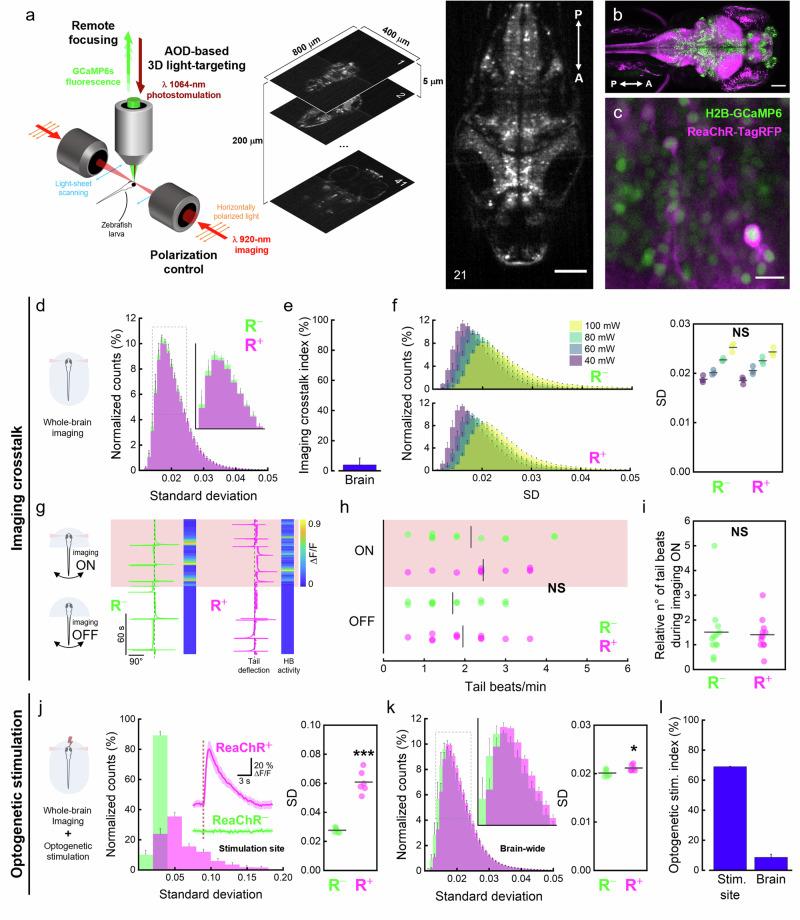
One of the most audacious goals of modern neuroscience is unraveling the complex web of causal relations underlying the activity of neuronal populations on a whole-brain scale. This endeavor, which was prohibitive only a couple of decades ago, has recently become within reach owing to the advancements in optical methods and the advent of genetically encoded indicators/actuators. These techniques, applied to the translucent larval zebrafish have enabled recording and manipulation of the activity of extensive neuronal populations spanning the entire vertebrate brain. Here, we present a custom two-photon optical system that couples light-sheet imaging and 3D excitation with acousto-optic deflectors for simultaneous high-speed volumetric recording and optogenetic stimulation. By employing a zebrafish line with pan-neuronal expression of both the calcium reporter GCaMP6s and the red-shifted opsin ReaChR, we implemented a crosstalk-free, noninvasive all-optical approach and applied it to reconstruct the functional and effective connectivity of the left habenula.

摘要

现代神经科学最具野心的目标之一,是要揭开在全脑尺度上神经元群体活动所涉及的复杂因果关系网络。这项工作在几十年前还是难以想象的,但由于光遗传学方法的进步和遗传编码示踪剂/操纵工具的出现,如今已经成为可能。这些技术应用于半透明的幼年斑马鱼身上,使得对广泛的全脑神经元群体的活动进行记录和操纵成为可能。在这里,我们展示了一种定制的双光子光学系统,它将光片成像和 3D 激发与声光偏转器相结合,用于同时进行高速体积记录和光遗传学刺激。通过使用一种斑马鱼系,该系中钙报告基因 GCaMP6s 和红色 shifted opsin ReaChR 被广泛表达,我们实现了一种无串扰、非侵入性的全光学方法,并将其应用于重建左侧缰核的功能和有效连接。

https://cdn.ncbi.nlm.nih.gov/pmc/blobs/29c7/11452506/1a5dd247a912/42003_2024_6731_Fig1_HTML.jpg

文献检索

告别复杂PubMed语法,用中文像聊天一样搜索,搜遍4000万医学文献。AI智能推荐,让科研检索更轻松。

立即免费搜索

文件翻译

保留排版,准确专业,支持PDF/Word/PPT等文件格式,支持 12+语言互译。

免费翻译文档

深度研究

AI帮你快速写综述,25分钟生成高质量综述,智能提取关键信息,辅助科研写作。

立即免费体验