• 文献检索
  • 文档翻译
  • 深度研究
  • 学术资讯
  • Suppr Zotero 插件Zotero 插件
  • 邀请有礼
  • 套餐&价格
  • 历史记录
应用&插件
Suppr Zotero 插件Zotero 插件浏览器插件Mac 客户端Windows 客户端微信小程序
定价
高级版会员购买积分包购买API积分包
服务
文献检索文档翻译深度研究API 文档MCP 服务
关于我们
关于 Suppr公司介绍联系我们用户协议隐私条款
关注我们

Suppr 超能文献

核心技术专利:CN118964589B侵权必究
粤ICP备2023148730 号-1Suppr @ 2026

文献检索

告别复杂PubMed语法,用中文像聊天一样搜索,搜遍4000万医学文献。AI智能推荐,让科研检索更轻松。

立即免费搜索

文件翻译

保留排版,准确专业,支持PDF/Word/PPT等文件格式,支持 12+语言互译。

免费翻译文档

深度研究

AI帮你快速写综述,25分钟生成高质量综述,智能提取关键信息,辅助科研写作。

立即免费体验

靶向调控的miR-149-3p可调节对顺铂的敏感性,从而抑制肺癌进展。

miR-149-3p targeting regulates the sensitivity to cisplatin to inhibit the progression of lung cancer.

作者信息

Qin Beibei, Tang Dongfang, Zhang Mingzhi

机构信息

Department of Oncology, The First Affiliated Hospital of Zhengzhou University, Zhengzhou, Henan Province, China; Department of Oncology, LuoYang Central Hospital Affiliated to Zhengzhou University, Luoyang, Henan Province, China.

Department of Thoracic Surgery, Huadong Hospital Affiliated to Fudan University, Jing 'an District, Shanghai, China.

出版信息

Biomol Biomed. 2024 Dec 11;25(1):165-176. doi: 10.17305/bb.2024.11163.

DOI:10.17305/bb.2024.11163
PMID:39388706
原文链接:https://pmc.ncbi.nlm.nih.gov/articles/PMC11647265/
Abstract

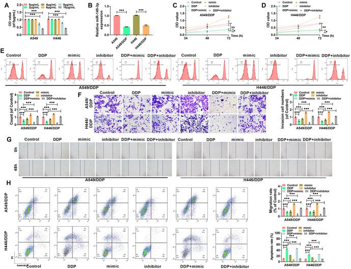
Lung cancer cells tend to develop resistance to cisplatin (DDP) during continuous chemotherapy, making it crucial to improve DDP sensitivity to enhance therapeutic outcomes. The levels of miR-149-3p in lung tissues and cells, as well as the biological behaviors of lung cancer cells, were analyzed. H446/DDP and A549/DDP cell lines were established to investigate how miR-149-3p affects lung cancer cells' sensitivity to DDP. Bioinformatics analysis predicted transmembrane serine protease 4 (TMPRSS4) as a downstream target of miR-149-3p, which was subsequently confirmed. Western blot analysis was used to examine proteins related to migration, invasion, apoptosis, and TMPRSS4 expression. Additionally, a subcutaneous graft tumor model in nude mice was created to assess the impact of miR-149-3p on tumor growth. In lung cancer tissues and cells, miR-149-3p expression was reduced, while TMPRSS4 expression was elevated. Overexpression of miR-149-3p inhibited cancer progression, promoted apoptosis, and enhanced the chemosensitivity of lung cancer cells to DDP. Moreover, miR-149-3p negatively regulated TMPRSS4, reducing malignancy-associated characteristics of lung cancer cells and further improving their DDP sensitivity. In vivo, high miR-149-3p expression increased the chemosensitivity of cancer cells. In conclusion, miR-149-3p suppresses the aggressive progression of lung cancer by directly downregulating TMPRSS4 and enhances the responsiveness of lung cancer cells to DDP.

摘要

在持续化疗过程中,肺癌细胞往往会对顺铂(DDP)产生耐药性,因此提高DDP敏感性以增强治疗效果至关重要。分析了肺组织和细胞中miR-149-3p的水平以及肺癌细胞的生物学行为。建立了H446/DDP和A549/DDP细胞系,以研究miR-149-3p如何影响肺癌细胞对DDP的敏感性。生物信息学分析预测跨膜丝氨酸蛋白酶4(TMPRSS4)是miR-149-3p的下游靶点,随后得到证实。采用蛋白质印迹分析检测与迁移、侵袭、凋亡相关的蛋白质以及TMPRSS4的表达。此外,还建立了裸鼠皮下移植瘤模型,以评估miR-149-3p对肿瘤生长的影响。在肺癌组织和细胞中,miR-149-3p表达降低,而TMPRSS4表达升高。miR-149-3p的过表达抑制了癌症进展,促进了凋亡,并增强了肺癌细胞对DDP的化学敏感性。此外,miR-149-3p负向调节TMPRSS4,降低了肺癌细胞的恶性相关特征,并进一步提高了它们对DDP的敏感性。在体内,高表达的miR-149-3p增加了癌细胞的化学敏感性。总之,miR-149-3p通过直接下调TMPRSS4抑制肺癌的侵袭性进展,并增强肺癌细胞对DDP的反应性。

https://cdn.ncbi.nlm.nih.gov/pmc/blobs/a89f/11647265/a1cc9493f17e/bb-2024-11163f8.jpg
https://cdn.ncbi.nlm.nih.gov/pmc/blobs/a89f/11647265/0961df50f6b3/bb-2024-11163f1.jpg
https://cdn.ncbi.nlm.nih.gov/pmc/blobs/a89f/11647265/b925ba3a4e06/bb-2024-11163f2.jpg
https://cdn.ncbi.nlm.nih.gov/pmc/blobs/a89f/11647265/1c6a85ea975b/bb-2024-11163f3.jpg
https://cdn.ncbi.nlm.nih.gov/pmc/blobs/a89f/11647265/2bf295336c2e/bb-2024-11163f4.jpg
https://cdn.ncbi.nlm.nih.gov/pmc/blobs/a89f/11647265/a448ecd16e16/bb-2024-11163f5.jpg
https://cdn.ncbi.nlm.nih.gov/pmc/blobs/a89f/11647265/860250ec06cd/bb-2024-11163f6.jpg
https://cdn.ncbi.nlm.nih.gov/pmc/blobs/a89f/11647265/8e0d4ae0234a/bb-2024-11163f7.jpg
https://cdn.ncbi.nlm.nih.gov/pmc/blobs/a89f/11647265/a1cc9493f17e/bb-2024-11163f8.jpg
https://cdn.ncbi.nlm.nih.gov/pmc/blobs/a89f/11647265/0961df50f6b3/bb-2024-11163f1.jpg
https://cdn.ncbi.nlm.nih.gov/pmc/blobs/a89f/11647265/b925ba3a4e06/bb-2024-11163f2.jpg
https://cdn.ncbi.nlm.nih.gov/pmc/blobs/a89f/11647265/1c6a85ea975b/bb-2024-11163f3.jpg
https://cdn.ncbi.nlm.nih.gov/pmc/blobs/a89f/11647265/2bf295336c2e/bb-2024-11163f4.jpg
https://cdn.ncbi.nlm.nih.gov/pmc/blobs/a89f/11647265/a448ecd16e16/bb-2024-11163f5.jpg
https://cdn.ncbi.nlm.nih.gov/pmc/blobs/a89f/11647265/860250ec06cd/bb-2024-11163f6.jpg
https://cdn.ncbi.nlm.nih.gov/pmc/blobs/a89f/11647265/8e0d4ae0234a/bb-2024-11163f7.jpg
https://cdn.ncbi.nlm.nih.gov/pmc/blobs/a89f/11647265/a1cc9493f17e/bb-2024-11163f8.jpg

相似文献

1
miR-149-3p targeting regulates the sensitivity to cisplatin to inhibit the progression of lung cancer.靶向调控的miR-149-3p可调节对顺铂的敏感性,从而抑制肺癌进展。
Biomol Biomed. 2024 Dec 11;25(1):165-176. doi: 10.17305/bb.2024.11163.
2
Upregulation of Long Noncoding RNA (lncRNA) X-Inactive Specific Transcript (XIST) is Associated with Cisplatin Resistance in Non-Small Cell Lung Cancer (NSCLC) by Downregulating MicroRNA-144-3p.长链非编码 RNA(lncRNA)X 失活特异性转录物(XIST)的上调通过下调 microRNA-144-3p 与非小细胞肺癌(NSCLC)顺铂耐药相关。
Med Sci Monit. 2019 Oct 29;25:8095-8104. doi: 10.12659/MSM.916075.
3
Circ_PIP5K1A regulates cisplatin resistance and malignant progression in non-small cell lung cancer cells and xenograft murine model via depending on miR-493-5p/ROCK1 axis.环状 RNA PIP5K1A 通过依赖于 miR-493-5p/ROCK1 轴调控非小细胞肺癌细胞及异种移植鼠模型中的顺铂耐药和恶性进展。
Respir Res. 2021 Sep 18;22(1):248. doi: 10.1186/s12931-021-01840-7.
4
Identification of circ_0058357 as a regulator in non-small cell lung cancer cells resistant to cisplatin by miR-361-3p/ABCC1 axis.环状 RNA circ_0058357 通过 miR-361-3p/ABCC1 轴调控顺铂耐药非小细胞肺癌细胞。
Thorac Cancer. 2021 Nov;12(21):2894-2906. doi: 10.1111/1759-7714.14150. Epub 2021 Sep 14.
5
NORAD accelerates chemo-resistance of non-small-cell lung cancer via targeting at miR-129-1-3p/SOX4 axis.NORAD 通过靶向 miR-129-1-3p/SOX4 轴加速非小细胞肺癌的化疗耐药性。
Biosci Rep. 2020 Jan 31;40(1). doi: 10.1042/BSR20193489.
6
mir-126-5p Promotes Cisplatin Sensitivity of Non-Small-Cell Lung Cancer by Inhibiting ADAM9.miR-126-5p 通过抑制 ADAM9 促进非小细胞肺癌对顺铂的敏感性。
Biomed Res Int. 2021 May 15;2021:6622342. doi: 10.1155/2021/6622342. eCollection 2021.
7
Up-regulation of miR-146a increases the sensitivity of non-small cell lung cancer to DDP by downregulating cyclin J.miR-146a的上调通过下调细胞周期蛋白J增加非小细胞肺癌对顺铂的敏感性。
BMC Cancer. 2017 Feb 15;17(1):138. doi: 10.1186/s12885-017-3132-9.
8
miR-206 regulates cisplatin resistance and EMT in human lung adenocarcinoma cells partly by targeting MET.微小RNA-206通过靶向间质表皮转化因子(MET)部分调节人肺腺癌细胞中的顺铂耐药性和上皮-间质转化。
Oncotarget. 2016 Apr 26;7(17):24510-26. doi: 10.18632/oncotarget.8229.
9
circ_0007385 served as competing endogenous RNA for miR-519d-3p to suppress malignant behaviors and cisplatin resistance of non-small cell lung cancer cells.circ_0007385 作为竞争性内源性 RNA,与 miR-519d-3p 结合,抑制非小细胞肺癌细胞的恶性行为和顺铂耐药性。
Thorac Cancer. 2020 Aug;11(8):2196-2208. doi: 10.1111/1759-7714.13527. Epub 2020 Jun 29.
10
Circular RNA circ_ASAP2 regulates drug sensitivity and functional behaviors of cisplatin-resistant gastric cancer cells by the miR-330-3p/NT5E axis.环状 RNA circ_ASAP2 通过 miR-330-3p/NT5E 轴调控顺铂耐药胃癌细胞的药物敏感性和功能行为。
Anticancer Drugs. 2021 Oct 1;32(9):950-961. doi: 10.1097/CAD.0000000000001087.

本文引用的文献

1
Function of microRNA‑124 in the pathogenesis of cancer (Review).微小 RNA-124 在癌症发病机制中的功能(综述)。
Int J Oncol. 2024 Jan;64(1). doi: 10.3892/ijo.2023.5594. Epub 2023 Dec 1.
2
TMPRSS4, a type II transmembrane serine protease, as a potential therapeutic target in cancer.跨膜丝氨酸蛋白酶 4(TMPRSS4),一种 II 型跨膜丝氨酸蛋白酶,作为癌症的潜在治疗靶点。
Exp Mol Med. 2023 Apr;55(4):716-724. doi: 10.1038/s12276-023-00975-5. Epub 2023 Apr 3.
3
Lung cancer immunotherapy: progress, pitfalls, and promises.肺癌免疫疗法:进展、陷阱和前景。
Mol Cancer. 2023 Feb 21;22(1):40. doi: 10.1186/s12943-023-01740-y.
4
DDX17 induces epithelial-mesenchymal transition and metastasis through the miR-149-3p/CYBRD1 pathway in colorectal cancer.DDX17 通过 miR-149-3p/CYBRD1 通路诱导结直肠癌中的上皮-间充质转化和转移。
Cell Death Dis. 2023 Jan 2;14(1):1. doi: 10.1038/s41419-022-05508-y.
5
MicroRNAs as Predictors of Lung-Cancer Resistance and Sensitivity to Cisplatin.MicroRNAs 作为预测肺癌对顺铂耐药和敏感的标志物。
Int J Mol Sci. 2022 Jul 8;23(14):7594. doi: 10.3390/ijms23147594.
6
Small cell lung cancer transformation: From pathogenesis to treatment.小细胞肺癌转化:从发病机制到治疗。
Semin Cancer Biol. 2022 Nov;86(Pt 2):595-606. doi: 10.1016/j.semcancer.2022.03.006. Epub 2022 Mar 8.
7
TMPRSS4 promotes cancer stem-like properties in prostate cancer cells through upregulation of SOX2 by SLUG and TWIST1.TMPRSS4 通过 SLUG 和 TWIST1 上调 SOX2 促进前列腺癌细胞中的癌症干细胞样特性。
J Exp Clin Cancer Res. 2021 Nov 22;40(1):372. doi: 10.1186/s13046-021-02147-7.
8
MiR-149-3p promotes the cisplatin resistance and EMT in ovarian cancer through downregulating TIMP2 and CDKN1A.miR-149-3p 通过下调 TIMP2 和 CDKN1A 促进卵巢癌细胞顺铂耐药和 EMT。
J Ovarian Res. 2021 Nov 19;14(1):165. doi: 10.1186/s13048-021-00919-5.
9
Molecular Mechanisms of Chemoresistance Induced by Cisplatin in NSCLC Cancer Therapy.非小细胞肺癌化疗中顺铂诱导耐药的分子机制。
Int J Mol Sci. 2021 Aug 18;22(16):8885. doi: 10.3390/ijms22168885.
10
Current and Future Development in Lung Cancer Diagnosis.肺癌诊断的现状与未来发展。
Int J Mol Sci. 2021 Aug 12;22(16):8661. doi: 10.3390/ijms22168661.