• 文献检索
  • 文档翻译
  • 深度研究
  • 学术资讯
  • Suppr Zotero 插件Zotero 插件
  • 邀请有礼
  • 套餐&价格
  • 历史记录
应用&插件
Suppr Zotero 插件Zotero 插件浏览器插件Mac 客户端Windows 客户端微信小程序
定价
高级版会员购买积分包购买API积分包
服务
文献检索文档翻译深度研究API 文档MCP 服务
关于我们
关于 Suppr公司介绍联系我们用户协议隐私条款
关注我们

Suppr 超能文献

核心技术专利:CN118964589B侵权必究
粤ICP备2023148730 号-1Suppr @ 2026

文献检索

告别复杂PubMed语法,用中文像聊天一样搜索,搜遍4000万医学文献。AI智能推荐,让科研检索更轻松。

立即免费搜索

文件翻译

保留排版,准确专业,支持PDF/Word/PPT等文件格式,支持 12+语言互译。

免费翻译文档

深度研究

AI帮你快速写综述,25分钟生成高质量综述,智能提取关键信息,辅助科研写作。

立即免费体验

基于加权基因共表达网络分析(WGCNA)鉴定早发性阿尔茨海默病中的关键蛋白

Identification of key proteins in early-onset Alzheimer's disease based on WGCNA.

作者信息

Li Dazhi, Wang Yaxin, Wang Jinliang, Tang Qiqiang

机构信息

Department of Neurology, The First Affiliated Hospital of USTC, Division of Life Sciences and Medicine, University of Science and Technology of China, Hefei, China.

出版信息

Front Aging Neurosci. 2024 Oct 9;16:1412222. doi: 10.3389/fnagi.2024.1412222. eCollection 2024.

DOI:10.3389/fnagi.2024.1412222
PMID:39444808
原文链接:https://pmc.ncbi.nlm.nih.gov/articles/PMC11496171/
Abstract

INTRODUCTION

Early-onset Alzheimer's disease (EOAD) is sporadic, highly heterogeneous, and its underlying pathogenic mechanisms remain largely elusive. Proteomics research aims to uncover the biological processes and key proteins involved in disease progression. However, no proteomic studies to date have specifically focused on EOAD brain tissue.

METHOD

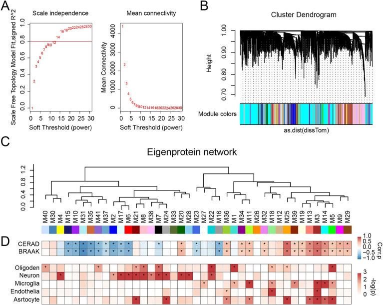
We integrated proteomic data from brain tissues of two Alzheimer's disease (AD) cohorts and constructed a protein co-expression network using weighted gene co-expression network analysis (WGCNA). We identified modules associated with EOAD, conducted functional enrichment analysis to understand the biological processes involved in EOAD, and pinpointed potential key proteins within the core modules most closely linked to AD pathology.

RESULTS

In this study, we identified a total of 2,749 proteins associated with EOAD. Through protein co-expression network analysis, we discovered 41 distinct co-expression modules. Notably, the proteins within the core module most closely linked to AD pathology were significantly enriched in neutrophil degranulation. Additionally, we identified two potential key proteins within this core module that have not been previously reported in AD and validated their expression levels in 5xFAD mice.

CONCLUSION

In summary, through a protein co-expression network analysis, we identified EOAD-related biological processes and molecular pathways, and screened and validated two key proteins, ERBB2IP and LSP1. These proteins may play an important role in the progression of EOAD, suggesting they could serve as potential therapeutic targets for the disease.

摘要

引言

早发性阿尔茨海默病(EOAD)是散发性的,高度异质性,其潜在的致病机制在很大程度上仍然难以捉摸。蛋白质组学研究旨在揭示参与疾病进展的生物学过程和关键蛋白质。然而,迄今为止尚无蛋白质组学研究专门聚焦于EOAD脑组织。

方法

我们整合了来自两个阿尔茨海默病(AD)队列脑组织的蛋白质组学数据,并使用加权基因共表达网络分析(WGCNA)构建了蛋白质共表达网络。我们识别了与EOAD相关的模块,进行了功能富集分析以了解EOAD涉及的生物学过程,并在与AD病理学联系最紧密的核心模块中确定了潜在的关键蛋白质。

结果

在本研究中,我们共鉴定出2749种与EOAD相关的蛋白质。通过蛋白质共表达网络分析,我们发现了41个不同的共表达模块。值得注意的是,与AD病理学联系最紧密的核心模块中的蛋白质在中性粒细胞脱颗粒方面显著富集。此外,我们在该核心模块中鉴定出两种AD中以前未报道过的潜在关键蛋白质,并在5xFAD小鼠中验证了它们的表达水平。

结论

总之,通过蛋白质共表达网络分析,我们确定了与EOAD相关的生物学过程和分子途径,并筛选和验证了两种关键蛋白质,即ERBB₂IP和LSP1。这些蛋白质可能在EOAD的进展中起重要作用,表明它们可作为该疾病的潜在治疗靶点。

https://cdn.ncbi.nlm.nih.gov/pmc/blobs/185d/11496171/549e31e2e0fd/fnagi-16-1412222-g005.jpg
https://cdn.ncbi.nlm.nih.gov/pmc/blobs/185d/11496171/704de182dc31/fnagi-16-1412222-g001.jpg
https://cdn.ncbi.nlm.nih.gov/pmc/blobs/185d/11496171/9aa55b369575/fnagi-16-1412222-g002.jpg
https://cdn.ncbi.nlm.nih.gov/pmc/blobs/185d/11496171/77cb9621a9b5/fnagi-16-1412222-g003.jpg
https://cdn.ncbi.nlm.nih.gov/pmc/blobs/185d/11496171/805e03cbdcf7/fnagi-16-1412222-g004.jpg
https://cdn.ncbi.nlm.nih.gov/pmc/blobs/185d/11496171/549e31e2e0fd/fnagi-16-1412222-g005.jpg
https://cdn.ncbi.nlm.nih.gov/pmc/blobs/185d/11496171/704de182dc31/fnagi-16-1412222-g001.jpg
https://cdn.ncbi.nlm.nih.gov/pmc/blobs/185d/11496171/9aa55b369575/fnagi-16-1412222-g002.jpg
https://cdn.ncbi.nlm.nih.gov/pmc/blobs/185d/11496171/77cb9621a9b5/fnagi-16-1412222-g003.jpg
https://cdn.ncbi.nlm.nih.gov/pmc/blobs/185d/11496171/805e03cbdcf7/fnagi-16-1412222-g004.jpg
https://cdn.ncbi.nlm.nih.gov/pmc/blobs/185d/11496171/549e31e2e0fd/fnagi-16-1412222-g005.jpg

相似文献

1
Identification of key proteins in early-onset Alzheimer's disease based on WGCNA.基于加权基因共表达网络分析(WGCNA)鉴定早发性阿尔茨海默病中的关键蛋白
Front Aging Neurosci. 2024 Oct 9;16:1412222. doi: 10.3389/fnagi.2024.1412222. eCollection 2024.
2
The amyloid plaque proteome in early onset Alzheimer's disease and Down syndrome.早发性阿尔茨海默病和唐氏综合征中的淀粉样斑块蛋白质组。
Acta Neuropathol Commun. 2022 Apr 13;10(1):53. doi: 10.1186/s40478-022-01356-1.
3
Comparison of the Amyloid Plaque Proteome in Down Syndrome, Early-Onset Alzheimer's Disease and Late-Onset Alzheimer's Disease.唐氏综合征、早发性阿尔茨海默病和晚发性阿尔茨海默病中淀粉样斑块蛋白质组的比较
Res Sq. 2024 Jul 15:rs.3.rs-4469045. doi: 10.21203/rs.3.rs-4469045/v1.
4
Cerebrospinal Fluid Proteomics Identifies Potential Biomarkers for Early-Onset Alzheimer's Disease.脑脊液蛋白质组学鉴定早发性阿尔茨海默病的潜在生物标志物。
J Alzheimers Dis. 2024;100(1):261-277. doi: 10.3233/JAD-240022.
5
The Early-Onset Alzheimer's Disease Whole-Genome Sequencing Project: Study design and methodology.早发性阿尔茨海默病全基因组测序项目:研究设计与方法。
Alzheimers Dement. 2023 Sep;19(9):4187-4195. doi: 10.1002/alz.13370. Epub 2023 Jun 30.
6
Integrated lipidomics and proteomics network analysis highlights lipid and immunity pathways associated with Alzheimer's disease.综合脂质组学和蛋白质组学网络分析突出了与阿尔茨海默病相关的脂质和免疫途径。
Transl Neurodegener. 2020 Sep 21;9(1):36. doi: 10.1186/s40035-020-00215-0.
7
A genetic screen of the mutations in the Korean patients with early-onset Alzheimer's disease.对韩国早发性阿尔茨海默病患者突变的基因筛查。
Clin Interv Aging. 2016 Dec 15;11:1817-1822. doi: 10.2147/CIA.S116724. eCollection 2016.
8
The Sporadic Early-onset Alzheimer's Disease Signature Of Atrophy: Preliminary Findings From The Longitudinal Early-onset Alzheimer's Disease Study (LEADS) Cohort.散发性早发性阿尔茨海默病的萎缩特征:来自纵向早发性阿尔茨海默病研究(LEADS)队列的初步发现。
Alzheimers Dement. 2023 Nov;19 Suppl 9(Suppl 9):S74-S88. doi: 10.1002/alz.13466. Epub 2023 Oct 18.
9
Identification of genetic molecular markers and immune infiltration characteristics of Alzheimer's disease through weighted gene co-expression network analysis.通过加权基因共表达网络分析鉴定阿尔茨海默病的遗传分子标记和免疫浸润特征
Front Neurol. 2022 Aug 22;13:947781. doi: 10.3389/fneur.2022.947781. eCollection 2022.
10
Integrative analysis of DNA methylation and gene expression identifies genes associated with biological aging in Alzheimer's disease.DNA甲基化与基因表达的综合分析确定了与阿尔茨海默病生物衰老相关的基因。
Alzheimers Dement (Amst). 2022 Sep 20;14(1):e12354. doi: 10.1002/dad2.12354. eCollection 2022.

本文引用的文献

1
Erbin protects against sepsis-associated encephalopathy by attenuating microglia pyroptosis via IRE1α/Xbp1s-Ca axis.Erbin 通过抑制 IRE1α/Xbp1s-Ca 轴减轻小胶质细胞焦亡从而起到防治脓毒症相关性脑病的作用。
J Neuroinflammation. 2022 Sep 28;19(1):237. doi: 10.1186/s12974-022-02598-5.
2
From 1901 to 2022, how far are we from truly understanding the pathogenesis of age-related dementia?从 1901 年到 2022 年,我们离真正了解与年龄相关的痴呆症的发病机制还有多远?
Geroscience. 2022 Jun;44(3):1879-1883. doi: 10.1007/s11357-022-00591-7. Epub 2022 May 19.
3
Dissecting the clinical heterogeneity of early-onset Alzheimer's disease.
剖析早发性阿尔茨海默病的临床异质性。
Mol Psychiatry. 2022 Jun;27(6):2674-2688. doi: 10.1038/s41380-022-01531-9. Epub 2022 Apr 7.
4
Neutrophil-vascular interactions drive myeloperoxidase accumulation in the brain in Alzheimer's disease.中性粒细胞-血管相互作用导致阿尔茨海默病患者大脑中髓过氧化物酶的积累。
Acta Neuropathol Commun. 2022 Mar 24;10(1):38. doi: 10.1186/s40478-022-01347-2.
5
Large-scale deep multi-layer analysis of Alzheimer's disease brain reveals strong proteomic disease-related changes not observed at the RNA level.大规模深度多层分析阿尔茨海默病大脑揭示了在 RNA 水平未观察到的强烈蛋白质组疾病相关变化。
Nat Neurosci. 2022 Feb;25(2):213-225. doi: 10.1038/s41593-021-00999-y. Epub 2022 Feb 3.
6
VEGF signalling causes stalls in brain capillaries and reduces cerebral blood flow in Alzheimer's mice.VEGF 信号通路导致大脑毛细血管停滞,从而减少阿尔茨海默病小鼠的脑血流量。
Brain. 2022 May 24;145(4):1449-1463. doi: 10.1093/brain/awab387.
7
Neutrophil activation in Alzheimer's disease and mild cognitive impairment: A systematic review and meta-analysis of protein markers in blood and cerebrospinal fluid.阿尔茨海默病和轻度认知障碍中的中性粒细胞激活:血液和脑脊液中蛋白标志物的系统评价和荟萃分析。
Ageing Res Rev. 2020 Sep;62:101130. doi: 10.1016/j.arr.2020.101130. Epub 2020 Jul 23.
8
Integrated analysis of ultra-deep proteomes in cortex, cerebrospinal fluid and serum reveals a mitochondrial signature in Alzheimer's disease.对皮质、脑脊液和血清中的超深度蛋白质组进行综合分析,揭示了阿尔茨海默病中的线粒体特征。
Mol Neurodegener. 2020 Jul 25;15(1):43. doi: 10.1186/s13024-020-00384-6.
9
Impaired glymphatic function and clearance of tau in an Alzheimer's disease model.阿尔茨海默病模型中糖酵解功能障碍和 Tau 清除。
Brain. 2020 Aug 1;143(8):2576-2593. doi: 10.1093/brain/awaa179.
10
The leucine-rich repeat signaling scaffolds Shoc2 and Erbin: cellular mechanism and role in disease.富含亮氨酸重复信号支架蛋白 Shoc2 和 Erbin:细胞机制及其在疾病中的作用。
FEBS J. 2021 Feb;288(3):721-739. doi: 10.1111/febs.15450. Epub 2020 Jul 6.