Suppr超能文献

肠道神经元通过 5-羟色胺 HTR7 信号通路控制肠道浆细胞样树突状细胞的功能。

Mouse enteric neurons control intestinal plasmacytoid dendritic cell function via serotonin-HTR7 signaling.

机构信息

Division of Infectious Diseases, Brigham and Women's Hospital, Boston, MA, 02115, USA.

Department of Microbiology, Harvard Medical School, Boston, MA, 02115, USA.

出版信息

Nat Commun. 2024 Oct 25;15(1):9237. doi: 10.1038/s41467-024-53545-2.

Abstract

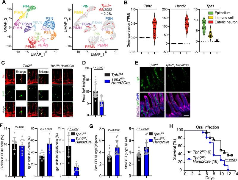
Serotonergic neurons in the central nervous system control behavior and mood, but knowledge of the roles of serotonergic circuits in the regulation of immune homeostasis is limited. Here, we employ mouse genetics to investigate the functions of enteric serotonergic neurons in the control of immune responses and find that these circuits regulate IgA induction and boost host defense against oral, but not systemic Salmonella Typhimurium infection. Enteric serotonergic neurons promote gut-homing, retention and activation of intestinal plasmacytoid dendritic cells (pDC). Mechanistically, this neuro-immune crosstalk is achieved through a serotonin-5-HT receptor 7 (HTR7) signaling axis that ultimately facilitates the pDC-mediated differentiation of IgA B cells from IgD precursors in the gut. Single-cell RNA-seq data further reveal novel patterns of bidirectional communication between specific subsets of enteric neurons and lamina propria DC. Our findings thus reveal a close interplay between enteric serotonergic neurons and gut immune homeostasis that enhances mucosal defense.

摘要

中枢神经系统中的 5-羟色胺能神经元控制着行为和情绪,但 5-羟色胺能回路在调节免疫稳态中的作用知之甚少。在这里,我们利用小鼠遗传学来研究肠 5-羟色胺能神经元在控制免疫反应中的作用,发现这些回路调节 IgA 的诱导,并增强宿主对口腔但不是全身鼠伤寒沙门氏菌感染的防御。肠 5-羟色胺能神经元促进了肠道归巢、保留和肠道浆细胞样树突状细胞(pDC)的激活。从机制上讲,这种神经免疫串扰是通过 5-羟色胺 5-HT 受体 7(HTR7)信号轴实现的,该信号轴最终促进了 pDC 在肠道中从 IgD 前体分化为 IgA B 细胞。单细胞 RNA-seq 数据进一步揭示了特定肠神经元亚群和固有层 DC 之间双向通信的新模式。因此,我们的研究结果揭示了肠 5-羟色胺能神经元与肠道免疫稳态之间的密切相互作用,增强了黏膜防御。

https://cdn.ncbi.nlm.nih.gov/pmc/blobs/3371/11511829/be6266e55dd9/41467_2024_53545_Fig1_HTML.jpg

文献检索

告别复杂PubMed语法,用中文像聊天一样搜索,搜遍4000万医学文献。AI智能推荐,让科研检索更轻松。

立即免费搜索

文件翻译

保留排版,准确专业,支持PDF/Word/PPT等文件格式,支持 12+语言互译。

免费翻译文档

深度研究

AI帮你快速写综述,25分钟生成高质量综述,智能提取关键信息,辅助科研写作。

立即免费体验