Suppr超能文献

G蛋白偶联受体激活的PLCβ/IP/Ca信号通路在精神分裂症患者来源的嗅觉神经元前体细胞中发生改变。

Altered PLCβ/IP/Ca Signaling Pathway Activated by GPRCs in Olfactory Neuronal Precursor Cells Derived from Patients Diagnosed with Schizophrenia.

作者信息

Sánchez-Florentino Zuly A, Romero-Martínez Bianca S, Flores-Soto Edgar, Montaño Luis M, Sommer Bettina, Valdés-Tovar Marcela, Argueta Jesús, Calixto Eduardo, Aquino-Gálvez Arnoldo, Castillejos-López Manuel, Serrano Héctor, Gomez-Verjan Juan C, López-Riquelme Germán O, Benítez-King Gloria A, Jaimez Ruth, Solís-Chagoyán Héctor

机构信息

Posgrado en Biología Experimental, Universidad Autónoma Metropolitana-Iztapalapa, Mexico City 09340, CP, Mexico.

Laboratorio de Neurofarmacología, Subdirección de Investigaciones Clínicas, Instituto Nacional de Psiquiatría Ramón de la Fuente Muñiz, Mexico City 14370, CP, Mexico.

出版信息

Biomedicines. 2024 Oct 15;12(10):2343. doi: 10.3390/biomedicines12102343.

Abstract

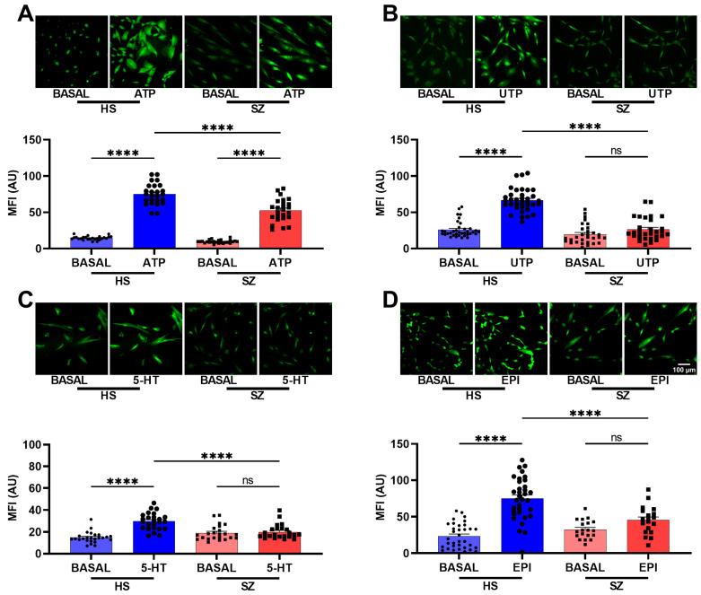
: Schizophrenia (SZ) is a multifactorial chronic psychiatric disorder with a worldwide prevalence of 1%. Altered expression of PLCβ occurs in SZ patients, suggesting alterations in the PLCβ/IP/Ca signaling pathway. This cascade regulates critical cellular processes in all cell types, including the neuronal lineage; however, there is scarce evidence regarding the functionality of this transduction signaling in neuronal cells derived from SZ patients. : We evaluated the functionality of the PLCβ/IP/Ca pathway in olfactory neuronal precursor cells (hONPCs) obtained from SZ patients. : Cryopreserved hONPCs isolated from SZ patients and healthy subjects (HS) were thawed. The cellular types in subcultures were corroborated by immunodetection of the multipotency and lineage markers SOX-2, Musashi-1, nestin, and β-III tubulin. The PLCβ/IP/Ca pathway was activated by GPCR (G) ligands (ATP, UTP, serotonin, and epinephrine). In addition, PLCβ and IPR were directly stimulated by perfusing cells with the activators m-3M3FBS and ADA, respectively. Cytosolic Ca was measured by microfluorometry and by Ca imaging. The amount and subcellular distribution of the PLCβ1 and PLCβ3 isoforms were evaluated by confocal immunofluorescence. IP concentration was measured by ELISA. : The results show that the increase of cytosolic Ca triggered by GPCR ligands or directly through either PLCβ or IPR activation was significantly lower in SZ-derived hONPCs, regarding HS-derived cells. Moreover, the relative amount of the PLCβ1 and PLCβ3 isoforms and IP production stimulated with m-3M3FBS were reduced in SZ-derived cells. : Our results suggest an overall functional impairment in the PLCβ/IP/Ca signaling pathway in SZ-derived hONPCs.

摘要

精神分裂症(SZ)是一种多因素慢性精神障碍,全球患病率为1%。SZ患者中PLCβ的表达发生改变,提示PLCβ/IP/Ca信号通路存在改变。该信号级联调节所有细胞类型(包括神经谱系细胞)中的关键细胞过程;然而,关于该转导信号在SZ患者来源的神经细胞中的功能,证据稀少。

我们评估了从SZ患者获得的嗅觉神经前体细胞(hONPCs)中PLCβ/IP/Ca信号通路的功能。

将从SZ患者和健康受试者(HS)分离的冻存hONPCs解冻。通过对多能性和谱系标志物SOX - 2、Musashi - 1、巢蛋白和β - III微管蛋白进行免疫检测,证实传代培养中的细胞类型。PLCβ/IP/Ca信号通路由G蛋白偶联受体(G)配体(ATP、UTP、血清素和肾上腺素)激活。此外,分别用激活剂m - 3M3FBS和ADA灌注细胞,直接刺激PLCβ和IPR。通过微量荧光测定法和钙成像测量胞质钙。通过共聚焦免疫荧光评估PLCβ1和PLCβ3亚型的数量和亚细胞分布。通过酶联免疫吸附测定法测量IP浓度。

结果显示,与HS来源的细胞相比,G蛋白偶联受体配体触发的或直接通过PLCβ或IPR激活引发的胞质钙增加在SZ来源的hONPCs中显著更低。此外,SZ来源的细胞中,m - 3M3FBS刺激产生的PLCβ1和PLCβ3亚型的相对量以及IP产生减少。

我们的结果提示,SZ来源的hONPCs中PLCβ/IP/Ca信号通路存在整体功能损害。

https://cdn.ncbi.nlm.nih.gov/pmc/blobs/4fc7/11504003/9a5075f132de/biomedicines-12-02343-g001.jpg

文献检索

告别复杂PubMed语法,用中文像聊天一样搜索,搜遍4000万医学文献。AI智能推荐,让科研检索更轻松。

立即免费搜索

文件翻译

保留排版,准确专业,支持PDF/Word/PPT等文件格式,支持 12+语言互译。

免费翻译文档

深度研究

AI帮你快速写综述,25分钟生成高质量综述,智能提取关键信息,辅助科研写作。

立即免费体验