• 文献检索
  • 文档翻译
  • 深度研究
  • 学术资讯
  • Suppr Zotero 插件Zotero 插件
  • 邀请有礼
  • 套餐&价格
  • 历史记录
应用&插件
Suppr Zotero 插件Zotero 插件浏览器插件Mac 客户端Windows 客户端微信小程序
定价
高级版会员购买积分包购买API积分包
服务
文献检索文档翻译深度研究API 文档MCP 服务
关于我们
关于 Suppr公司介绍联系我们用户协议隐私条款
关注我们

Suppr 超能文献

核心技术专利:CN118964589B侵权必究
粤ICP备2023148730 号-1Suppr @ 2026

文献检索

告别复杂PubMed语法,用中文像聊天一样搜索,搜遍4000万医学文献。AI智能推荐,让科研检索更轻松。

立即免费搜索

文件翻译

保留排版,准确专业,支持PDF/Word/PPT等文件格式,支持 12+语言互译。

免费翻译文档

深度研究

AI帮你快速写综述,25分钟生成高质量综述,智能提取关键信息,辅助科研写作。

立即免费体验

类风湿关节炎转录组分析揭示了与炎症性疼痛相关的基因。

Transcriptome analysis of rheumatoid arthritis uncovers genes linked to inflammation-induced pain.

机构信息

Functional Genomics Section, National Institute of Dental and Craniofacial Research, National Institutes of Health, 30 Convent Drive, Room 130, Bethesda, MD, 20892, USA.

Department of Neuroscience and Center for Advanced Pain Studies, The University of Texas at Dallas, Dallas, TX, 75080, USA.

出版信息

Sci Rep. 2024 Oct 29;14(1):25893. doi: 10.1038/s41598-024-77212-0.

DOI:10.1038/s41598-024-77212-0
PMID:39472517
原文链接:https://pmc.ncbi.nlm.nih.gov/articles/PMC11522505/
Abstract

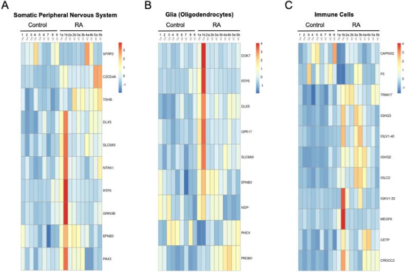
Autoimmune diseases such as rheumatoid arthritis (RA) can promote states of chronic inflammation with accompanying tissue destruction and pain. RA can cause inflammatory synovitis in peripheral joints, particularly within the hands and feet, but can also sometimes trigger temporomandibular joint (TMJ) arthralgia. To better understand the effects of ongoing inflammation-induced pain signaling, dorsal root ganglia (DRGs) were acquired from individuals with RA for transcriptomic study. We conducted RNA sequencing from the L5 DRGs because it contains the soma of the sensory neurons that innervate the affected joints in the foot. DRGs from 5 RA patients were compared with 9 non-arthritic controls. RNA-seq of L5 DRGs identified 128 differentially expressed genes (DEGs) that were dysregulated in the RA subjects as compared to the non-arthritic controls. The DRG resides outside the blood brain barrier and, as such, our initial transcriptome analysis detected signs of an autoimmune disorder including the upregulated expression of immunoglobulins and other immunologically related genes within the DRGs of the RA donors. Additionally, we saw the upregulation in genes implicated in neurogenesis that could promote pain hypersensitivity. Overall, our DRG analysis suggests that there are upregulated inflammatory and pain signaling pathways that can contribute to chronic pain in RA.

摘要

自身免疫性疾病,如类风湿关节炎 (RA),可引发慢性炎症状态,伴有组织破坏和疼痛。RA 可引起外周关节的炎症性滑膜炎,特别是在手和脚,但有时也可引发颞下颌关节 (TMJ) 关节痛。为了更好地了解持续炎症诱导的疼痛信号的影响,我们从 RA 患者中获取背根神经节 (DRG) 进行转录组研究。我们对 L5 DRG 进行了 RNA 测序,因为它包含了感觉神经元的体,这些神经元支配着足部受影响的关节。将 5 名 RA 患者的 DRG 与 9 名非关节炎对照进行比较。L5 DRG 的 RNA-seq 鉴定出 128 个差异表达基因 (DEG),与非关节炎对照组相比,RA 患者的这些基因表达失调。DRG 位于血脑屏障之外,因此,我们的初始转录组分析检测到 RA 供体 DRG 中存在自身免疫疾病的迹象,包括免疫球蛋白和其他免疫相关基因的上调表达。此外,我们还观察到与神经发生相关的基因上调,这可能导致疼痛敏感性增加。总的来说,我们的 DRG 分析表明,存在上调的炎症和疼痛信号通路,这可能导致 RA 中的慢性疼痛。

https://cdn.ncbi.nlm.nih.gov/pmc/blobs/b9e9/11522505/d848df958efa/41598_2024_77212_Fig5_HTML.jpg
https://cdn.ncbi.nlm.nih.gov/pmc/blobs/b9e9/11522505/81c92b9cccbb/41598_2024_77212_Fig1_HTML.jpg
https://cdn.ncbi.nlm.nih.gov/pmc/blobs/b9e9/11522505/fcf7cd8f7f4b/41598_2024_77212_Fig2_HTML.jpg
https://cdn.ncbi.nlm.nih.gov/pmc/blobs/b9e9/11522505/13f237db8bb6/41598_2024_77212_Fig3_HTML.jpg
https://cdn.ncbi.nlm.nih.gov/pmc/blobs/b9e9/11522505/f0a77e8f1c2a/41598_2024_77212_Fig4_HTML.jpg
https://cdn.ncbi.nlm.nih.gov/pmc/blobs/b9e9/11522505/d848df958efa/41598_2024_77212_Fig5_HTML.jpg
https://cdn.ncbi.nlm.nih.gov/pmc/blobs/b9e9/11522505/81c92b9cccbb/41598_2024_77212_Fig1_HTML.jpg
https://cdn.ncbi.nlm.nih.gov/pmc/blobs/b9e9/11522505/fcf7cd8f7f4b/41598_2024_77212_Fig2_HTML.jpg
https://cdn.ncbi.nlm.nih.gov/pmc/blobs/b9e9/11522505/13f237db8bb6/41598_2024_77212_Fig3_HTML.jpg
https://cdn.ncbi.nlm.nih.gov/pmc/blobs/b9e9/11522505/f0a77e8f1c2a/41598_2024_77212_Fig4_HTML.jpg
https://cdn.ncbi.nlm.nih.gov/pmc/blobs/b9e9/11522505/d848df958efa/41598_2024_77212_Fig5_HTML.jpg

相似文献

1
Transcriptome analysis of rheumatoid arthritis uncovers genes linked to inflammation-induced pain.类风湿关节炎转录组分析揭示了与炎症性疼痛相关的基因。
Sci Rep. 2024 Oct 29;14(1):25893. doi: 10.1038/s41598-024-77212-0.
2
Transcriptome Analysis of Rheumatoid Arthritis Uncovers Genes Linked to Inflammation-Induced Pain.类风湿性关节炎的转录组分析揭示了与炎症诱导疼痛相关的基因。
Res Sq. 2024 Apr 19:rs.3.rs-4218885. doi: 10.21203/rs.3.rs-4218885/v1.
3
Phenotypic changes in dorsal root ganglion and spinal cord in the collagen antibody-induced arthritis mouse model.胶原抗体诱导的关节炎小鼠模型中背根神经节和脊髓的表型变化
J Comp Neurol. 2015 Jul 1;523(10):1505-28. doi: 10.1002/cne.23749. Epub 2015 Mar 26.
4
Extracellular Vesicles in Synovial Fluid from Rheumatoid Arthritis Patients Contain miRNAs with Capacity to Modulate Inflammation.类风湿关节炎患者滑液中的细胞外囊泡含有具有调节炎症能力的 miRNA。
Int J Mol Sci. 2021 May 6;22(9):4910. doi: 10.3390/ijms22094910.
5
Transcriptomic analysis of human sensory neurons in painful diabetic neuropathy reveals inflammation and neuronal loss.痛性糖尿病周围神经病患者感觉神经元的转录组分析显示炎症和神经元丢失。
Sci Rep. 2022 Mar 18;12(1):4729. doi: 10.1038/s41598-022-08100-8.
6
Bulk and single cell transcriptomic data indicate that a dichotomy between inflammatory pathways in peripheral blood and arthritic joints complicates biomarker discovery.大量和单细胞转录组数据表明,外周血和关节炎关节中炎症途径的二分法使生物标志物的发现变得复杂。
Cytokine. 2020 Mar;127:154960. doi: 10.1016/j.cyto.2019.154960. Epub 2019 Dec 24.
7
Regulation of Synovial Inflammation and Tissue Destruction by Guanylate Binding Protein 5 in Synovial Fibroblasts From Patients With Rheumatoid Arthritis and Rats With Adjuvant-Induced Arthritis.滑液成纤维细胞中鸟苷酸结合蛋白 5 对类风湿关节炎患者和佐剂性关节炎大鼠滑膜炎症和组织破坏的调节作用。
Arthritis Rheumatol. 2021 Jun;73(6):943-954. doi: 10.1002/art.41611. Epub 2021 Apr 20.
8
Fcγ Receptor I-Coupled Signaling in Peripheral Nociceptors Mediates Joint Pain in a Rat Model of Rheumatoid Arthritis.Fcγ 受体 I 型偶联信号在类风湿关节炎大鼠模型外周伤害感受器中介导关节痛。
Arthritis Rheumatol. 2020 Oct;72(10):1668-1678. doi: 10.1002/art.41386. Epub 2020 Sep 6.
9
Expression of LINC00638 in rheumatoid arthritis patients with damp-heat obstruction syndrome and the regulatory mechanisms for inflammation and oxidative stress.LINC00638 在湿热痹阻证类风湿关节炎患者中的表达及其对炎症和氧化应激的调控机制。
Zhong Nan Da Xue Xue Bao Yi Xue Ban. 2022 Feb 28;47(2):183-193. doi: 10.11817/j.issn.1672-7347.2022.210376.
10
Adult-Onset Anti-Citrullinated Peptide Antibody-Negative Destructive Rheumatoid Arthritis Is Characterized by a Disease-Specific CD8+ T Lymphocyte Signature.成人起病抗瓜氨酸化蛋白抗体阴性的破坏性类风湿关节炎的特征是疾病特异性的 CD8+T 淋巴细胞特征。
Front Immunol. 2020 Nov 19;11:578848. doi: 10.3389/fimmu.2020.578848. eCollection 2020.

引用本文的文献

1
Ectopic Nociceptor Sprouting as a Key Peripheral Driver of Pain in Rheumatoid Arthritis.异位伤害感受器萌发作为类风湿关节炎疼痛的关键外周驱动因素
Curr Rheumatol Rep. 2025 Jul 16;27(1):30. doi: 10.1007/s11926-025-01198-5.
2
Combining xQTL and genome-wide association studies from ethnically diverse populations improves druggable gene discovery.将来自不同种族人群的全基因组关联研究与全基因组转录定量位点分析相结合,可改善可成药基因的发现。
Res Sq. 2025 May 28:rs.3.rs-6700169. doi: 10.21203/rs.3.rs-6700169/v1.
3
RNAcare: integrating clinical data with transcriptomic evidence using rheumatoid arthritis as a case study.

本文引用的文献

1
Resiniferatoxin: Nature's Precision Medicine to Silence TRPV1-Positive Afferents.树脂毒素:大自然的精准医学,沉默 TRPV1 阳性传入神经。
Int J Mol Sci. 2023 Oct 10;24(20):15042. doi: 10.3390/ijms242015042.
2
Residual pain in rheumatoid arthritis: Is it a real problem?类风湿关节炎的残留疼痛:这是一个真正的问题吗?
Autoimmun Rev. 2023 Nov;22(11):103423. doi: 10.1016/j.autrev.2023.103423. Epub 2023 Aug 25.
3
Insights into FcγR involvement in pain-like behavior induced by an RA-derived anti-modified protein autoantibody.FcγR 在由 RA 来源的抗修饰蛋白自身抗体引起的类痛行为中的作用的深入了解。
RNAcare:以类风湿性关节炎为例,将临床数据与转录组学证据相结合。
BMC Med Genomics. 2025 May 21;18(1):93. doi: 10.1186/s12920-025-02162-z.
4
The Identification of Novel Therapeutic Biomarkers in Rheumatoid Arthritis: A Combined Bioinformatics and Integrated Multi-Omics Approach.类风湿关节炎中新型治疗生物标志物的鉴定:生物信息学与综合多组学联合方法
Int J Mol Sci. 2025 Mar 19;26(6):2757. doi: 10.3390/ijms26062757.
Brain Behav Immun. 2023 Oct;113:212-227. doi: 10.1016/j.bbi.2023.07.001. Epub 2023 Jul 10.
4
Huntington-associated protein 1 inhibition contributes to neuropathic pain by suppressing Cav1.2 activity and attenuating inflammation.亨廷顿相关蛋白 1 的抑制作用通过抑制 Cav1.2 活性和减轻炎症来促进神经性疼痛。
Pain. 2023 Jun 1;164(6):e286-e302. doi: 10.1097/j.pain.0000000000002837. Epub 2022 Dec 9.
5
Characteristics of Temporomandibular Disorders and Orofacial Pain in Individuals with Rheumatoid Arthritis.类风湿关节炎患者的颞下颌关节紊乱和口腔颌面部疼痛特征。
Int J Prosthodont. 2023 Nov 1;36(5):630-636. doi: 10.11607/ijp.8145.
6
The endoplasmic reticulum membrane protein Sec62 as potential therapeutic target in overexpressing tumors.内质网膜蛋白Sec62作为过表达肿瘤的潜在治疗靶点。
Front Physiol. 2022 Oct 3;13:1014271. doi: 10.3389/fphys.2022.1014271. eCollection 2022.
7
Integrative multiomic analyses of dorsal root ganglia in diabetic neuropathic pain using proteomics, phospho-proteomics, and metabolomics.采用蛋白质组学、磷酸化蛋白质组学和代谢组学对糖尿病神经病理性疼痛的背根神经节进行综合多组学分析。
Sci Rep. 2022 Oct 11;12(1):17012. doi: 10.1038/s41598-022-21394-y.
8
RNA profiling of human dorsal root ganglia reveals sex differences in mechanisms promoting neuropathic pain.人类背根神经节的 RNA 谱分析揭示了促进神经性疼痛的机制中的性别差异。
Brain. 2023 Feb 13;146(2):749-766. doi: 10.1093/brain/awac266.
9
Be in it for the Long Haul: A Commentary on Human Tissue Recovery Initiatives.着眼长远:人类组织回收倡议述评。
J Pain. 2022 Oct;23(10):1646-1650. doi: 10.1016/j.jpain.2022.04.009. Epub 2022 Apr 30.
10
Transcriptomic analysis of human sensory neurons in painful diabetic neuropathy reveals inflammation and neuronal loss.痛性糖尿病周围神经病患者感觉神经元的转录组分析显示炎症和神经元丢失。
Sci Rep. 2022 Mar 18;12(1):4729. doi: 10.1038/s41598-022-08100-8.