• 文献检索
  • 文档翻译
  • 深度研究
  • 学术资讯
  • Suppr Zotero 插件Zotero 插件
  • 邀请有礼
  • 套餐&价格
  • 历史记录
应用&插件
Suppr Zotero 插件Zotero 插件浏览器插件Mac 客户端Windows 客户端微信小程序
定价
高级版会员购买积分包购买API积分包
服务
文献检索文档翻译深度研究API 文档MCP 服务
关于我们
关于 Suppr公司介绍联系我们用户协议隐私条款
关注我们

Suppr 超能文献

核心技术专利:CN118964589B侵权必究
粤ICP备2023148730 号-1Suppr @ 2026

文献检索

告别复杂PubMed语法,用中文像聊天一样搜索,搜遍4000万医学文献。AI智能推荐,让科研检索更轻松。

立即免费搜索

文件翻译

保留排版,准确专业,支持PDF/Word/PPT等文件格式,支持 12+语言互译。

免费翻译文档

深度研究

AI帮你快速写综述,25分钟生成高质量综述,智能提取关键信息,辅助科研写作。

立即免费体验

缺氧诱导因子-1α缺陷的脂肪组织巨噬细胞通过解偶联蛋白-1产热以介导白色脂肪组织的脂肪分解。

Hypoxia-inducible factor-1α-deficient adipose-tissue macrophages produce the heat to mediate lipolysis of white adipose tissue through uncoupling protein-1.

作者信息

Kang Gi-Sue, Kim Young-Eun, Oh Ho Rim, Jo Hye-Ju, Bok Seoyeon, Jeon Yoon Kyung, Cheon Gi Jeong, Roh Tae-Young, Chang Young-Tae, Park Do Joong, Ahn G-One

机构信息

College of Veterinary Medicine, Seoul National University, Seoul, 08826, Korea.

Department of Life Sciences, Pohang University of Science and Technology (POSTECH), Pohang, 37673, Korea.

出版信息

Lab Anim Res. 2024 Oct 30;40(1):37. doi: 10.1186/s42826-024-00224-4.

DOI:10.1186/s42826-024-00224-4
PMID:39473019
原文链接:https://pmc.ncbi.nlm.nih.gov/articles/PMC11523771/
Abstract

BACKGROUND

Uncoupling protein 1 (UCP1) is a proton uncoupler located across the mitochondrial membrane generally involved in thermogenesis of brown adipose tissues. Although UCP1 is known to be strongly expressed in brown adipocytes, recent evidence suggest that white adipocytes can also express UCP1 under certain circumstances such as cold- or β-adrenergic receptor-stimulation, allowing them to acquire brown adipocyte-like features thereby becoming 'beige' adipocytes.

RESULTS

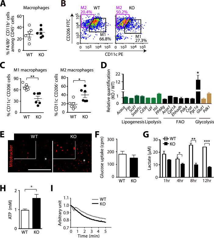
In this study, we report that UCP1 can be expressed in adipose-tissue macrophages (ATM) lacking functional hypoxia-inducible factor-1 (HIF-1) and this does not require cold- nor β-adrenergic receptor activation. By using myeloid-specific Hif-1α knockout (KO) mice, we observed that these mice were protected from diet-induced obesity and exhibited an improved thermogenic tolerance upon cold challenge. ATM isolated from white adipose tissues (WAT) of these mice fed with high fat diet exhibited significantly higher M2-polarization, decreased glycolysis, increased mitochondrial functions and acetyl-CoA levels, along with increased expression of Ucp1, peroxisome proliferator activated receptor-gamma co-activator-1a, and others involved in histone acetylation. Consistent with the increased Ucp1 gene expression, these ATM produced a significant amount of heat mediating lipolysis of co-cultured adipocytes liberating free fatty acid. Treating ATM with acetate, a substrate for acetyl-CoA synthesis was able to boost the heat production in wild-type or Hif-1α-deficient but not UCP1-deficient macrophages, indicating that UCP1 was necessary for the heat production in macrophages. Lastly, we observed a significant inverse correlation between the number of UCP1-expressing ATM in WAT and the body mass index of human individuals.

CONCLUSIONS

UCP1-expressing ATM produce the heat to mediate lipolysis of adipocytes, indicating that this can be a novel strategy to treat and prevent diet-induced obesity.

摘要

背景

解偶联蛋白1(UCP1)是一种位于线粒体内膜的质子解偶联剂,通常参与棕色脂肪组织的产热过程。尽管已知UCP1在棕色脂肪细胞中强烈表达,但最近的证据表明,白色脂肪细胞在某些情况下,如寒冷或β-肾上腺素能受体刺激下,也能表达UCP1,使其获得棕色脂肪细胞样特征,从而成为“米色”脂肪细胞。

结果

在本研究中,我们报告UCP1可以在缺乏功能性缺氧诱导因子-1(HIF-1)的脂肪组织巨噬细胞(ATM)中表达,且这一过程不需要寒冷刺激或β-肾上腺素能受体激活。通过使用髓系特异性Hif-1α基因敲除(KO)小鼠,我们观察到这些小鼠能够免受饮食诱导的肥胖影响,并且在寒冷挑战时表现出更好的产热耐受性。从喂食高脂饮食的这些小鼠的白色脂肪组织(WAT)中分离出的ATM表现出显著更高的M2极化、糖酵解减少、线粒体功能和乙酰辅酶A水平增加,同时Ucp1、过氧化物酶体增殖物激活受体γ共激活因子-1a以及其他参与组蛋白乙酰化的基因表达增加。与Ucp1基因表达增加一致,这些ATM产生了大量热量,介导共培养的脂肪细胞的脂解作用,释放出游离脂肪酸。用乙酸盐(一种乙酰辅酶A合成的底物)处理ATM能够促进野生型或Hif-1α缺陷型巨噬细胞的产热,但对UCP1缺陷型巨噬细胞无效,这表明UCP1是巨噬细胞产热所必需的。最后,我们观察到WAT中表达UCP1的ATM数量与人类个体的体重指数之间存在显著的负相关。

结论

表达UCP1的ATM产生热量以介导脂肪细胞的脂解作用,表明这可能是一种治疗和预防饮食诱导肥胖的新策略。

https://cdn.ncbi.nlm.nih.gov/pmc/blobs/7483/11523771/628fd03f117a/42826_2024_224_Fig6_HTML.jpg
https://cdn.ncbi.nlm.nih.gov/pmc/blobs/7483/11523771/a6cb6bb8c7b3/42826_2024_224_Fig1_HTML.jpg
https://cdn.ncbi.nlm.nih.gov/pmc/blobs/7483/11523771/00cc1339d4ee/42826_2024_224_Fig2_HTML.jpg
https://cdn.ncbi.nlm.nih.gov/pmc/blobs/7483/11523771/85e4050a40f2/42826_2024_224_Fig3_HTML.jpg
https://cdn.ncbi.nlm.nih.gov/pmc/blobs/7483/11523771/cbdef5488bf1/42826_2024_224_Fig4_HTML.jpg
https://cdn.ncbi.nlm.nih.gov/pmc/blobs/7483/11523771/fa97fec8110b/42826_2024_224_Fig5_HTML.jpg
https://cdn.ncbi.nlm.nih.gov/pmc/blobs/7483/11523771/628fd03f117a/42826_2024_224_Fig6_HTML.jpg
https://cdn.ncbi.nlm.nih.gov/pmc/blobs/7483/11523771/a6cb6bb8c7b3/42826_2024_224_Fig1_HTML.jpg
https://cdn.ncbi.nlm.nih.gov/pmc/blobs/7483/11523771/00cc1339d4ee/42826_2024_224_Fig2_HTML.jpg
https://cdn.ncbi.nlm.nih.gov/pmc/blobs/7483/11523771/85e4050a40f2/42826_2024_224_Fig3_HTML.jpg
https://cdn.ncbi.nlm.nih.gov/pmc/blobs/7483/11523771/cbdef5488bf1/42826_2024_224_Fig4_HTML.jpg
https://cdn.ncbi.nlm.nih.gov/pmc/blobs/7483/11523771/fa97fec8110b/42826_2024_224_Fig5_HTML.jpg
https://cdn.ncbi.nlm.nih.gov/pmc/blobs/7483/11523771/628fd03f117a/42826_2024_224_Fig6_HTML.jpg

相似文献

1
Hypoxia-inducible factor-1α-deficient adipose-tissue macrophages produce the heat to mediate lipolysis of white adipose tissue through uncoupling protein-1.缺氧诱导因子-1α缺陷的脂肪组织巨噬细胞通过解偶联蛋白-1产热以介导白色脂肪组织的脂肪分解。
Lab Anim Res. 2024 Oct 30;40(1):37. doi: 10.1186/s42826-024-00224-4.
2
Overexpression of Adiponectin Receptor 1 Inhibits Brown and Beige Adipose Tissue Activity in Mice.脂联素受体 1 过表达抑制小鼠棕色和米色脂肪组织活性。
Int J Mol Sci. 2021 Jan 18;22(2):906. doi: 10.3390/ijms22020906.
3
Adipocyte-specific Hypoxia-inducible gene 2 promotes fat deposition and diet-induced insulin resistance.脂肪细胞特异性缺氧诱导因子 2 促进脂肪沉积和饮食诱导的胰岛素抵抗。
Mol Metab. 2016 Sep 28;5(12):1149-1161. doi: 10.1016/j.molmet.2016.09.009. eCollection 2016 Dec.
4
Two key temporally distinguishable molecular and cellular components of white adipose tissue browning during cold acclimation.在冷适应过程中,白色脂肪组织褐变存在两个在时间上可区分的关键分子和细胞成分。
J Physiol. 2015 Aug 1;593(15):3267-80. doi: 10.1113/JP270805. Epub 2015 Jul 14.
5
Functional thermogenic beige adipogenesis is inducible in human neck fat.功能性生热米色脂肪生成可诱导人体颈部脂肪生成。
Int J Obes (Lond). 2014 Feb;38(2):170-6. doi: 10.1038/ijo.2013.82. Epub 2013 May 21.
6
Phospholipase C-related Catalytically Inactive Protein Is a New Modulator of Thermogenesis Promoted by β-Adrenergic Receptors in Brown Adipocytes.磷脂酶C相关催化无活性蛋白是棕色脂肪细胞中β-肾上腺素能受体促进产热的新型调节因子。
J Biol Chem. 2016 Feb 19;291(8):4185-96. doi: 10.1074/jbc.M115.705723. Epub 2015 Dec 25.
7
Differentiation and characterization in primary culture of white adipose tissue brown adipocyte-like cells.原代培养白色脂肪组织棕色脂肪细胞的分化和鉴定。
Int J Obes (Lond). 2009 Jun;33(6):680-6. doi: 10.1038/ijo.2009.46. Epub 2009 Mar 10.
8
An obesogenic diet impairs uncoupled substrate oxidation and promotes whitening of the brown adipose tissue in rats.致胖饮食会损害解偶联物质的氧化作用,并促使大鼠褐色脂肪组织的白色化。
J Physiol. 2023 Jan;601(1):69-82. doi: 10.1113/JP283721. Epub 2022 Dec 11.
9
Differential responses to UCP1 ablation in classical brown versus beige fat, despite a parallel increase in sympathetic innervation.经典棕色脂肪与米色脂肪中 UCP1 缺失的差异反应,尽管交感神经支配呈平行增加。
J Biol Chem. 2024 Mar;300(3):105760. doi: 10.1016/j.jbc.2024.105760. Epub 2024 Feb 16.
10
Switching on the furnace: Regulation of heat production in brown adipose tissue.开启熔炉:棕色脂肪组织产热的调节。
Mol Aspects Med. 2019 Aug;68:60-73. doi: 10.1016/j.mam.2019.07.005. Epub 2019 Aug 5.

引用本文的文献

1
Hemistepsin A induces apoptosis by modulating the reactive oxygen species-dependent PI3K/Akt signaling pathway in human lung carcinoma A549 cells.Hemistepsin A通过调节人肺癌A549细胞中活性氧依赖的PI3K/Akt信号通路诱导细胞凋亡。
Korean J Physiol Pharmacol. 2025 Sep 1;29(5):625-636. doi: 10.4196/kjpp.25.044. Epub 2025 Jul 24.
2
Albiflorin, a Monoterpene Glycoside, Protects Myoblasts against Hydrogen Peroxide-Induced Apoptosis by Activating the Nrf2/HO-1 Axis.白花芍药苷,一种单萜糖苷,通过激活Nrf2/HO-1轴保护成肌细胞免受过氧化氢诱导的细胞凋亡。
Biomol Ther (Seoul). 2025 Jul 1;33(4):716-727. doi: 10.4062/biomolther.2025.020. Epub 2025 Jun 10.
3

本文引用的文献

1
Aging adipose tissue, insulin resistance, and type 2 diabetes.衰老的脂肪组织、胰岛素抵抗和 2 型糖尿病。
Biogerontology. 2024 Feb;25(1):53-69. doi: 10.1007/s10522-023-10067-6. Epub 2023 Sep 19.
2
Adipose tissue macrophages exert systemic metabolic control by manipulating local iron concentrations.脂肪组织巨噬细胞通过控制局部铁浓度来实现全身代谢调控。
Nat Metab. 2022 Nov;4(11):1474-1494. doi: 10.1038/s42255-022-00664-z. Epub 2022 Nov 3.
3
The Role of T Cells in Obesity-Associated Inflammation and Metabolic Disease.T细胞在肥胖相关炎症和代谢性疾病中的作用
Paeoniflorin Protects Retinal Pigment Epithelial Cells from High Glucose-Induced Oxidative Damage by Activating Nrf2-Mediated HO-1 Signaling.
芍药苷通过激活Nrf2介导的HO-1信号通路保护视网膜色素上皮细胞免受高糖诱导的氧化损伤。
Biomol Ther (Seoul). 2025 May 1;33(3):518-528. doi: 10.4062/biomolther.2025.025. Epub 2025 Apr 17.
Immune Netw. 2022 Feb 7;22(1):e13. doi: 10.4110/in.2022.22.e13. eCollection 2022 Feb.
4
Local hyperthermia therapy induces browning of white fat and treats obesity.局部热疗诱导白色脂肪棕色化并治疗肥胖症。
Cell. 2022 Mar 17;185(6):949-966.e19. doi: 10.1016/j.cell.2022.02.004. Epub 2022 Mar 4.
5
Brown Fat as a Regulator of Systemic Metabolism beyond Thermogenesis.棕色脂肪作为系统代谢的调节剂,其作用超越产热。
Diabetes Metab J. 2021 Nov;45(6):840-852. doi: 10.4093/dmj.2020.0291. Epub 2021 Jun 25.
6
Acetate Revisited: A Key Biomolecule at the Nexus of Metabolism, Epigenetics and Oncogenesis-Part 1: Acetyl-CoA, Acetogenesis and Acyl-CoA Short-Chain Synthetases.再探乙酸盐:新陈代谢、表观遗传学与肿瘤发生交叉点上的关键生物分子——第1部分:乙酰辅酶A、乙酸生成与酰基辅酶A短链合成酶
Front Physiol. 2020 Nov 12;11:580167. doi: 10.3389/fphys.2020.580167. eCollection 2020.
7
Metabolic Improvement via Enhancing Thermogenic Fat-Mediated Non-shivering Thermogenesis: From Rodents to Humans.通过增强产热脂肪介导的非颤抖性产热来改善代谢:从啮齿动物到人类
Front Endocrinol (Lausanne). 2020 Sep 10;11:633. doi: 10.3389/fendo.2020.00633. eCollection 2020.
8
Enhanced glycolysis and HIF-1α activation in adipose tissue macrophages sustains local and systemic interleukin-1β production in obesity.脂肪组织巨噬细胞中糖酵解和 HIF-1α 的激活促进肥胖症局部和全身白细胞介素-1β的产生。
Sci Rep. 2020 Mar 27;10(1):5555. doi: 10.1038/s41598-020-62272-9.
9
Uncoupling protein 1 inhibits mitochondrial reactive oxygen species generation and alleviates acute kidney injury.解偶联蛋白 1 抑制线粒体活性氧的产生并减轻急性肾损伤。
EBioMedicine. 2019 Nov;49:331-340. doi: 10.1016/j.ebiom.2019.10.023. Epub 2019 Oct 31.
10
Adipose Tissue-Resident Immune Cells in Obesity and Type 2 Diabetes.肥胖症和 2 型糖尿病中的脂肪组织驻留免疫细胞。
Front Immunol. 2019 May 22;10:1173. doi: 10.3389/fimmu.2019.01173. eCollection 2019.