Suppr超能文献

肿瘤浸润性肥大细胞赋予胰腺癌对免疫疗法的抗性。

Tumor-infiltrating mast cells confer resistance to immunotherapy in pancreatic cancer.

作者信息

Ma Ying, Zhao Xiangqin, Feng Jingyan, Qiu Suimin, Ji Baoan, Huang Lu, Hwu Patrick, Logsdon Craig D, Wang Huamin

机构信息

Department of Pancreatic Cancer, Tianjin Medical University Cancer Institute and Hospital, National Clinical Research Center for Cancer, Key Laboratory of Cancer Prevention and Therapy, Tianjin's Clinical Research Center for Cancer, Tianjin 300060, China.

Melanoma Medical Oncology, The University of Texas MD Anderson Cancer Center, 1515 Holcombe Boulevard, Houston, TX 77030, USA.

出版信息

iScience. 2024 Sep 30;27(11):111085. doi: 10.1016/j.isci.2024.111085. eCollection 2024 Nov 15.

Abstract

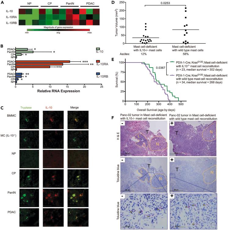
Pancreatic ductal adenocarcinoma (PDAC) exhibits an immunosuppressive tumor microenvironment (TME) contributing to its therapeutic resistance. Following our previous studies, we report that mast cells infiltrating the PDAC TME foster this immunosuppression and desmoplasia. Mast cell infiltration correlated with human PDAC progression, and genetic or pharmacological mast cell depletion reduced tumor growth and desmoplasia while enhancing survival in mouse PDAC models. Mechanistically, mast cell-derived IL-10 promoted PDAC progression. Strikingly, combining an agonistic anti-OX40 immunotherapy with mast cell blockade synergistically elicited durable anti-tumor immunity, marked by increased infiltration of CD8 T effector cells expressing granzyme B and dramatic survival benefit unachievable with either approach alone. An OX40-associated gene signature correlated with improved survival in human PDAC, supporting therapeutic translation. Our findings establish mast cells as promoters of the suppressive PDAC TME and rational targets for combination immunotherapy. Targeting this mast cell-mediated resistance mechanism could overcome immunotherapy failure in PDAC.

摘要

胰腺导管腺癌(PDAC)呈现出一种免疫抑制性肿瘤微环境(TME),这导致了其治疗抵抗性。基于我们之前的研究,我们报告称浸润到PDAC TME中的肥大细胞促进了这种免疫抑制和纤维组织增生。肥大细胞浸润与人类PDAC进展相关,并且在小鼠PDAC模型中,基因或药物性肥大细胞清除可减少肿瘤生长和纤维组织增生,同时提高生存率。从机制上讲,肥大细胞衍生的白细胞介素-10促进了PDAC进展。引人注目的是,将一种激动性抗OX40免疫疗法与肥大细胞阻断相结合可协同引发持久的抗肿瘤免疫,其特征是表达颗粒酶B的CD8 T效应细胞浸润增加,以及单独使用任何一种方法都无法实现的显著生存获益。一种与OX40相关的基因特征与人类PDAC患者的生存改善相关,支持了治疗转化。我们的研究结果将肥大细胞确立为抑制性PDAC TME的促进因子以及联合免疫疗法的合理靶点。靶向这种肥大细胞介导的抵抗机制可能克服PDAC免疫疗法的失败。

https://cdn.ncbi.nlm.nih.gov/pmc/blobs/8f17/11514315/fc62e4ea2c7f/fx1.jpg

文献检索

告别复杂PubMed语法,用中文像聊天一样搜索,搜遍4000万医学文献。AI智能推荐,让科研检索更轻松。

立即免费搜索

文件翻译

保留排版,准确专业,支持PDF/Word/PPT等文件格式,支持 12+语言互译。

免费翻译文档

深度研究

AI帮你快速写综述,25分钟生成高质量综述,智能提取关键信息,辅助科研写作。

立即免费体验