• 文献检索
  • 文档翻译
  • 深度研究
  • 学术资讯
  • Suppr Zotero 插件Zotero 插件
  • 邀请有礼
  • 套餐&价格
  • 历史记录
应用&插件
Suppr Zotero 插件Zotero 插件浏览器插件Mac 客户端Windows 客户端微信小程序
定价
高级版会员购买积分包购买API积分包
服务
文献检索文档翻译深度研究API 文档MCP 服务
关于我们
关于 Suppr公司介绍联系我们用户协议隐私条款
关注我们

Suppr 超能文献

核心技术专利:CN118964589B侵权必究
粤ICP备2023148730 号-1Suppr @ 2026

文献检索

告别复杂PubMed语法,用中文像聊天一样搜索,搜遍4000万医学文献。AI智能推荐,让科研检索更轻松。

立即免费搜索

文件翻译

保留排版,准确专业,支持PDF/Word/PPT等文件格式,支持 12+语言互译。

免费翻译文档

深度研究

AI帮你快速写综述,25分钟生成高质量综述,智能提取关键信息,辅助科研写作。

立即免费体验

肌纤维核的谱系追踪揭示了不同的转录本和核群体之间的相互作用。

Lineage tracing of nuclei in skeletal myofibers uncovers distinct transcripts and interplay between myonuclear populations.

机构信息

Division of Molecular Cardiovascular Biology, Cincinnati Children's Hospital Medical Center, Cincinnati, OH, USA.

Division of Biomedical Informatics, Cincinnati Children's Hospital Medical Center, Cincinnati, OH, USA.

出版信息

Nat Commun. 2024 Oct 30;15(1):9372. doi: 10.1038/s41467-024-53510-z.

DOI:10.1038/s41467-024-53510-z
PMID:39477931
原文链接:https://pmc.ncbi.nlm.nih.gov/articles/PMC11526147/
Abstract

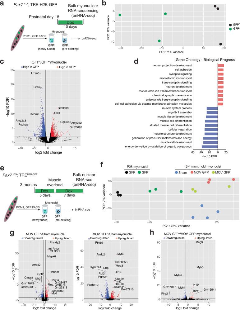
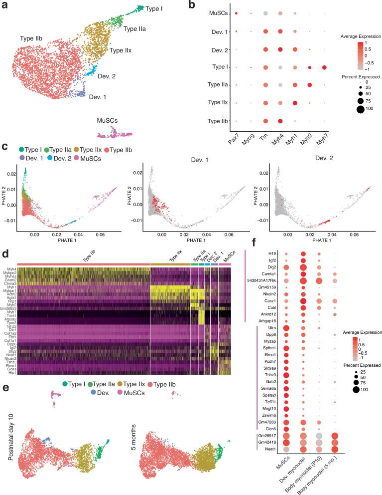
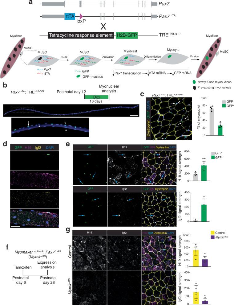
Multinucleated skeletal muscle cells need to acquire additional nuclei through fusion with activated skeletal muscle stem cells when responding to both developmental and adaptive growth stimuli. A fundamental question in skeletal muscle biology has been the reason underlying this need for new nuclei in cells that already harbor hundreds of nuclei. Here we utilize nuclear RNA-sequencing approaches and develop a lineage tracing strategy capable of defining the transcriptional state of recently fused nuclei and distinguishing this state from that of pre-existing nuclei. Our findings reveal the presence of conserved markers of newly fused nuclei both during development and after a hypertrophic stimulus in the adult. However, newly fused nuclei also exhibit divergent gene expression that is determined by the myogenic environment to which they fuse. Moreover, accrual of new nuclei through fusion is required for nuclei already resident in adult myofibers to mount a normal transcriptional response to a load-inducing stimulus. We propose a model of mutual regulation in the control of skeletal muscle development and adaptations, where newly fused and pre-existing myonuclear populations influence each other to maintain optimal functional growth.

摘要

多核骨骼肌细胞在响应发育和适应性生长刺激时,需要通过与激活的骨骼肌干细胞融合来获得额外的核。骨骼肌生物学中的一个基本问题是,对于已经拥有数百个核的细胞来说,为什么需要新的核。在这里,我们利用核 RNA 测序方法和开发了一种谱系追踪策略,能够定义最近融合核的转录状态,并将其与预先存在的核的状态区分开来。我们的研究结果揭示了在发育过程中和成年后肥大刺激期间新融合核中保守标记物的存在。然而,新融合的核也表现出不同的基因表达,这是由它们融合的成肌环境决定的。此外,通过融合获得新核对于已经存在于成年肌纤维中的核来说,对于负荷诱导刺激产生正常的转录反应是必需的。我们提出了一个关于骨骼肌发育和适应控制的相互调节模型,其中新融合和预先存在的肌核群体相互影响,以维持最佳的功能生长。

https://cdn.ncbi.nlm.nih.gov/pmc/blobs/5bd6/11526147/3c2b7ad7f3f4/41467_2024_53510_Fig7_HTML.jpg
https://cdn.ncbi.nlm.nih.gov/pmc/blobs/5bd6/11526147/0f377a600e84/41467_2024_53510_Fig1_HTML.jpg
https://cdn.ncbi.nlm.nih.gov/pmc/blobs/5bd6/11526147/1bc83d3671ba/41467_2024_53510_Fig2_HTML.jpg
https://cdn.ncbi.nlm.nih.gov/pmc/blobs/5bd6/11526147/b9d994a8bbc5/41467_2024_53510_Fig3_HTML.jpg
https://cdn.ncbi.nlm.nih.gov/pmc/blobs/5bd6/11526147/4aa9975da573/41467_2024_53510_Fig4_HTML.jpg
https://cdn.ncbi.nlm.nih.gov/pmc/blobs/5bd6/11526147/fa77862b2220/41467_2024_53510_Fig5_HTML.jpg
https://cdn.ncbi.nlm.nih.gov/pmc/blobs/5bd6/11526147/15bf360ad4c5/41467_2024_53510_Fig6_HTML.jpg
https://cdn.ncbi.nlm.nih.gov/pmc/blobs/5bd6/11526147/3c2b7ad7f3f4/41467_2024_53510_Fig7_HTML.jpg
https://cdn.ncbi.nlm.nih.gov/pmc/blobs/5bd6/11526147/0f377a600e84/41467_2024_53510_Fig1_HTML.jpg
https://cdn.ncbi.nlm.nih.gov/pmc/blobs/5bd6/11526147/1bc83d3671ba/41467_2024_53510_Fig2_HTML.jpg
https://cdn.ncbi.nlm.nih.gov/pmc/blobs/5bd6/11526147/b9d994a8bbc5/41467_2024_53510_Fig3_HTML.jpg
https://cdn.ncbi.nlm.nih.gov/pmc/blobs/5bd6/11526147/4aa9975da573/41467_2024_53510_Fig4_HTML.jpg
https://cdn.ncbi.nlm.nih.gov/pmc/blobs/5bd6/11526147/fa77862b2220/41467_2024_53510_Fig5_HTML.jpg
https://cdn.ncbi.nlm.nih.gov/pmc/blobs/5bd6/11526147/15bf360ad4c5/41467_2024_53510_Fig6_HTML.jpg
https://cdn.ncbi.nlm.nih.gov/pmc/blobs/5bd6/11526147/3c2b7ad7f3f4/41467_2024_53510_Fig7_HTML.jpg

相似文献

1
Lineage tracing of nuclei in skeletal myofibers uncovers distinct transcripts and interplay between myonuclear populations.肌纤维核的谱系追踪揭示了不同的转录本和核群体之间的相互作用。
Nat Commun. 2024 Oct 30;15(1):9372. doi: 10.1038/s41467-024-53510-z.
2
Lineage tracing of newly accrued nuclei in skeletal myofibers uncovers distinct transcripts and interplay between nuclear populations.对骨骼肌纤维中新积累细胞核的谱系追踪揭示了不同的转录本以及核群体之间的相互作用。
bioRxiv. 2023 Aug 25:2023.08.24.554609. doi: 10.1101/2023.08.24.554609.
3
Single-nucleus RNA-seq identifies transcriptional heterogeneity in multinucleated skeletal myofibers.单核RNA测序揭示了多核骨骼肌纤维中的转录异质性。
Nat Commun. 2020 Dec 11;11(1):6374. doi: 10.1038/s41467-020-20063-w.
4
Myonuclear position and blood vessel organization during skeletal muscle postnatal development.骨骼肌出生后发育过程中的肌核定位和血管组织。
Development. 2024 Oct 1;151(19). doi: 10.1242/dev.202548. Epub 2024 Oct 4.
5
Epigenetic evidence for distinct contributions of resident and acquired myonuclei during long-term exercise adaptation using timed in vivo myonuclear labeling.使用体内定时肌核标记法,在长期运动适应过程中,常驻肌核和获得性肌核对适应性的不同贡献的表观遗传学证据。
Am J Physiol Cell Physiol. 2022 Jan 1;322(1):C86-C93. doi: 10.1152/ajpcell.00358.2021. Epub 2021 Nov 24.
6
Skeletal muscle fibers count on nuclear numbers for growth.骨骼肌纤维依靠细胞核数量来生长。
Semin Cell Dev Biol. 2021 Nov;119:3-10. doi: 10.1016/j.semcdb.2021.04.015. Epub 2021 May 8.
7
Nuclear numbers in syncytial muscle fibers promote size but limit the development of larger myonuclear domains.合胞体肌纤维中的核数促进了肌纤维的大小,但限制了更大的肌核区域的发育。
Nat Commun. 2020 Dec 8;11(1):6287. doi: 10.1038/s41467-020-20058-7.
8
Peroxisome proliferator-activated receptor beta activation promotes myonuclear accretion in skeletal muscle of adult and aged mice.过氧化物酶体增殖物激活受体β激活促进成年和老年小鼠骨骼肌的核内移生。
Pflugers Arch. 2009 Sep;458(5):901-13. doi: 10.1007/s00424-009-0676-9. Epub 2009 May 5.
9
Deconstruction of DNA methylation patterns during myogenesis reveals specific epigenetic events in the establishment of the skeletal muscle lineage.在成肌过程中对 DNA 甲基化模式的解构揭示了在骨骼肌谱系建立过程中的特定表观遗传事件。
Stem Cells. 2015 Jun;33(6):2025-36. doi: 10.1002/stem.1998. Epub 2015 Apr 21.
10
Induction of bone marrow-derived cells myogenic identity by their interactions with the satellite cell niche.通过骨髓源性细胞与卫星细胞龛的相互作用诱导其成肌特性。
Stem Cell Res Ther. 2018 Sep 27;9(1):258. doi: 10.1186/s13287-018-0993-z.

引用本文的文献

1
Engineering Targeted Gene Delivery Systems for Primary Hereditary Skeletal Myopathies: Current Strategies and Future Perspectives.用于原发性遗传性骨骼肌病的靶向基因递送系统工程:当前策略与未来展望
Biomedicines. 2025 Aug 16;13(8):1994. doi: 10.3390/biomedicines13081994.
2
A satellite cell-dependent epigenetic fingerprint in skeletal muscle identity genes after lifelong physical activity.终身体育活动后骨骼肌身份基因中卫星细胞依赖性表观遗传指纹。
FASEB J. 2025 Mar 15;39(5):e70435. doi: 10.1096/fj.202500177R.
3
Neuromuscular electrical stimulation training induces myonuclear accretion and hypertrophy in mice without overt signs of muscle damage and regeneration.

本文引用的文献

1
Pax7 haploinsufficiency impairs muscle stem cell function in Cre-recombinase mice and underscores the importance of appropriate controls.Pax7 杂合不足会损害 Cre 重组酶小鼠中的肌肉干细胞功能,并强调了适当对照的重要性。
Stem Cell Res Ther. 2023 Oct 13;14(1):294. doi: 10.1186/s13287-023-03506-1.
2
The long noncoding RNA lnc-H19 is important for endurance exercise by maintaining slow muscle fiber types.长链非编码 RNA lnc-H19 通过维持慢肌纤维类型对耐力运动很重要。
J Biol Chem. 2023 Nov;299(11):105281. doi: 10.1016/j.jbc.2023.105281. Epub 2023 Sep 22.
3
Opposing gene regulatory programs governing myofiber development and maturation revealed at single nucleus resolution.
神经肌肉电刺激训练可在无明显肌肉损伤和再生迹象的小鼠中诱导肌核增加和肥大。
Skelet Muscle. 2025 Feb 5;15(1):3. doi: 10.1186/s13395-024-00372-0.
在单细胞分辨率下揭示了对立的基因调控程序,这些程序控制着肌纤维的发育和成熟。
Nat Commun. 2023 Jul 19;14(1):4333. doi: 10.1038/s41467-023-40073-8.
4
Scaling of nuclear numbers and their spatial arrangement in skeletal muscle cell size regulation.核数的缩放及其在骨骼肌细胞大小调节中的空间排列。
Mol Biol Cell. 2023 Jul 1;34(8). doi: 10.1091/mbc.E22-09-0424.
5
Aging disrupts gene expression timing during muscle regeneration.衰老会打乱肌肉再生过程中的基因表达时序。
Stem Cell Reports. 2023 Jun 13;18(6):1325-1339. doi: 10.1016/j.stemcr.2023.05.005.
6
The myonuclear domain in adult skeletal muscle fibres: past, present and future.成年骨骼肌纤维中的核区:过去、现在和未来。
J Physiol. 2023 Feb;601(4):723-741. doi: 10.1113/JP283658. Epub 2023 Jan 30.
7
Plasticity of muscle stem cells in homeostasis and aging.肌肉干细胞在稳态和衰老中的可塑性。
Curr Opin Genet Dev. 2022 Dec;77:101999. doi: 10.1016/j.gde.2022.101999. Epub 2022 Oct 26.
8
Multi-transcriptome analysis following an acute skeletal muscle growth stimulus yields tools for discerning global and MYC regulatory networks.多转录组分析急性骨骼肌生长刺激,提供了辨别全球和 MYC 调节网络的工具。
J Biol Chem. 2022 Nov;298(11):102515. doi: 10.1016/j.jbc.2022.102515. Epub 2022 Sep 21.
9
Differences in muscle satellite cell dynamics during muscle hypertrophy and regeneration.肌肉肥大和再生过程中肌卫星细胞动力学的差异。
Skelet Muscle. 2022 Jul 6;12(1):17. doi: 10.1186/s13395-022-00300-0.
10
Regulation of the myoblast fusion reaction for muscle development, regeneration, and adaptations.肌肉发育、再生和适应过程中肌母细胞融合反应的调控。
Exp Cell Res. 2022 Jun 15;415(2):113134. doi: 10.1016/j.yexcr.2022.113134. Epub 2022 Mar 31.