Suppr超能文献

(-)-表儿茶素通过 PERK/eIF2α/ATF4 信号通路调节内质网应激并促进肺癌细胞发生铁死亡。

(-)-Epicatechin regulates endoplasmic reticulum stress and promotes ferroptosis in lung cancer cells via the PERK/eIF2α/ATF4 signaling pathway.

机构信息

Department of Oncology, The First People's Hospital of Qujing/The Qujing Affiliated Hospital of Kunming Medical University, Qujing, Yunnan, China.

Department of Hepatobiliary Surgery, The First People's Hospital of Qujing/The Qujing Affiliated Hospital of Kunming Medical University, Qujing, Yunnan, China.

出版信息

PLoS One. 2024 Oct 31;19(10):e0313010. doi: 10.1371/journal.pone.0313010. eCollection 2024.

Abstract

OBJECTIVE

(-)-Epicatechin (EC) is an active ingredient of Fagopyrum dibtrys (D. Don) Hara and can regulate lung cancer progression. However, the specific regulatory mechanism is poorly understood. This study explored the specific mechanism of EC in the treatment of lung cancer.

METHODS

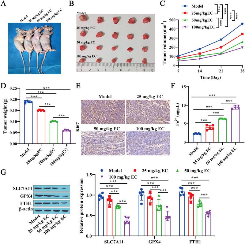
H460 cells were injected subcutaneously into the left dorsal sides of nude mice to establish an animal model of lung cancer. H460 and H1299 cells and nude mice were treated with different concentrations of EC. The expression levels of related proteins were detected by Western blotting. Cell proliferation, migration, and invasion were detected by CCK-8, colony formation, and Transwell assays. Flow cytometry was used to detect the Ca2+ level in lung cancer cells. Immunohistochemistry was used to detect the expression of Ki-67 in tumor tissues.

RESULTS

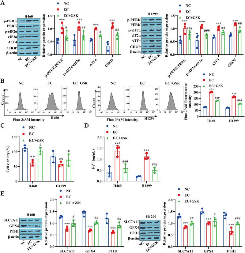
This study revealed that ferroptosis in lung cancer cells was inhibited during lung cancer development. EC treatment promotes ferroptosis, inhibits the proliferation, migration and invasion of lung cancer cells, and inhibits the formation of tumors in vivo. Ferroptosis inhibitors (Fer-1) weaken the effects of EC on lung cancer cells, whereas a ferroptosis inducer (erastin) further promotes the effects of EC. In addition, endoplasmic reticulum (ER) stress is involved in the EC-induced ferroptosis of lung cancer cells, and treatment with GSK, an inhibitor of the ER stress protein PERK, can reverse the effect of EC.

CONCLUSION

EC therapy activates the PERK-eIF2α-ATF4 signaling pathway to increase ER stress, thereby promoting ferroptosis in lung cancer cells and inhibiting the occurrence and development of lung cancer. Our research suggests that EC may become a drug candidate for treating lung cancer.

摘要

目的

(-)-表儿茶素(EC)是苦荞(D. Don)的一种活性成分,可调节肺癌的进展。然而,其具体的调节机制尚不清楚。本研究探讨了 EC 治疗肺癌的具体机制。

方法

将 H460 细胞皮下注射到裸鼠左侧背部,建立肺癌动物模型。用不同浓度的 EC 处理 H460 和 H1299 细胞及裸鼠。采用 Western blot 检测相关蛋白的表达水平。通过 CCK-8 法、集落形成实验和 Transwell 实验检测细胞增殖、迁移和侵袭能力。采用流式细胞术检测肺癌细胞内的 Ca2+水平。采用免疫组化检测肿瘤组织中 Ki-67 的表达。

结果

本研究揭示了在肺癌发生发展过程中,肺癌细胞中的铁死亡受到抑制。EC 处理促进铁死亡,抑制肺癌细胞的增殖、迁移和侵袭,并抑制体内肿瘤的形成。铁死亡抑制剂(Fer-1)削弱了 EC 对肺癌细胞的作用,而铁死亡诱导剂(erastin)进一步促进了 EC 的作用。此外,内质网(ER)应激参与了 EC 诱导的肺癌细胞铁死亡,PERK 抑制剂 GSK 处理可逆转 EC 的作用。

结论

EC 治疗通过激活 PERK-eIF2α-ATF4 信号通路增加 ER 应激,从而促进肺癌细胞铁死亡,抑制肺癌的发生和发展。我们的研究表明,EC 可能成为治疗肺癌的药物候选物。

https://cdn.ncbi.nlm.nih.gov/pmc/blobs/bce1/11527276/bbed08230b07/pone.0313010.g001.jpg

文献检索

告别复杂PubMed语法,用中文像聊天一样搜索,搜遍4000万医学文献。AI智能推荐,让科研检索更轻松。

立即免费搜索

文件翻译

保留排版,准确专业,支持PDF/Word/PPT等文件格式,支持 12+语言互译。

免费翻译文档

深度研究

AI帮你快速写综述,25分钟生成高质量综述,智能提取关键信息,辅助科研写作。

立即免费体验