Suppr超能文献

人源化 CXCL12 抗体可延缓斑秃小鼠发病并调节免疫应答:单细胞 RNA 测序的见解。

Humanized CXCL12 antibody delays onset and modulates immune response in alopecia areata mice: insights from single-cell RNA sequencing.

机构信息

College of Pharmacy, Natural Products Research Institute, Seoul National University, Seoul, Republic of Korea.

Epi Biotech Co., Ltd., R&D Center, Incheon, Republic of Korea.

出版信息

Front Immunol. 2024 Oct 17;15:1444777. doi: 10.3389/fimmu.2024.1444777. eCollection 2024.

Abstract

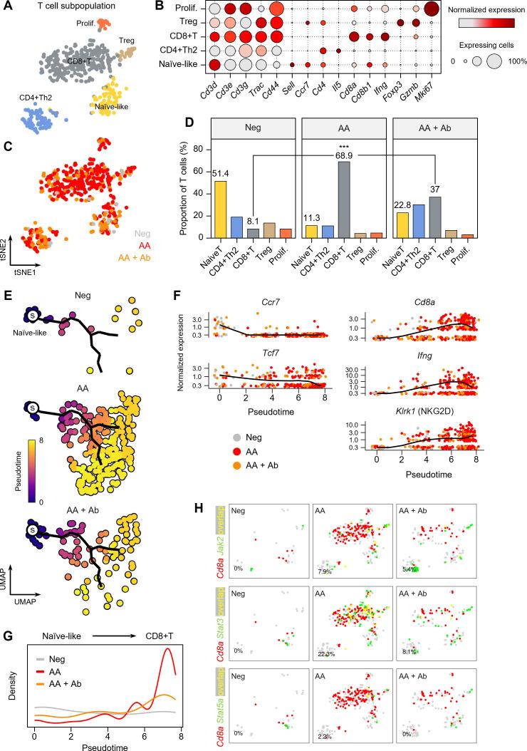
It has been demonstrated that CXCL12 inhibits hair growth via CXCR4, and its neutralizing antibody (Ab) increases hair growth in alopecia areata (AA). However, the molecular mechanisms have not been fully elucidated. In the present study, we further prepared humanized CXCL12 Ab for AA treatment and investigated underlying molecular mechanisms using single-cell RNA sequencing. Subcutaneous injection of humanized CXCL12 Ab significantly delayed AA onset in mice, and dorsal skin was analyzed. T cells and dendritic cells/macrophages were increased in the AA model, but decreased after CXCL12 Ab treatment. Pseudobulk RNA sequencing identified 153 differentially expressed genes that were upregulated in AA model and downregulated after Ab treatment. Gene ontology analysis revealed that immune cell chemotaxis and cellular response to type II interferon were upregulated in AA model but downregulated after Ab treatment. We further identified key immune cell-related genes such as , , , , , and , which were colocalized with in T cells and regulated by CXCL12 Ab treatment. Notably, CD8+ T cells were significantly increased and activated via Jak/Stat pathway in the AA model but inactivated after CXCL12 Ab treatment. Collectively, these results indicate that humanized CXCL12 Ab is promising for AA treatment via immune modulatory effects.

摘要

已证实 CXCL12 通过 CXCR4 抑制头发生长,其中和抗体 (Ab) 可增加斑秃 (AA) 中的毛发生长。然而,其分子机制尚未完全阐明。在本研究中,我们进一步制备了用于 AA 治疗的人源化 CXCL12 Ab,并通过单细胞 RNA 测序研究了潜在的分子机制。人源化 CXCL12 Ab 的皮下注射显著延迟了 AA 小鼠的发病时间,并对其背部皮肤进行了分析。AA 模型中 T 细胞和树突状细胞/巨噬细胞增加,但 CXCL12 Ab 治疗后减少。伪群体 RNA 测序鉴定出 153 个差异表达基因,这些基因在 AA 模型中上调,在 Ab 治疗后下调。基因本体分析表明,AA 模型中免疫细胞趋化和对 II 型干扰素的细胞反应上调,但 Ab 治疗后下调。我们进一步鉴定了关键的免疫细胞相关基因,如 、 、 、 、 、 ,这些基因与 T 细胞中的 共定位,并受 CXCL12 Ab 治疗调节。值得注意的是,AA 模型中的 CD8+T 细胞通过 Jak/Stat 通路显著增加并激活,但在 CXCL12 Ab 治疗后失活。综上所述,这些结果表明,人源化 CXCL12 Ab 通过免疫调节作用有望成为 AA 的治疗方法。

https://cdn.ncbi.nlm.nih.gov/pmc/blobs/f3d9/11524852/55f5b5ffbccd/fimmu-15-1444777-g001.jpg

文献检索

告别复杂PubMed语法,用中文像聊天一样搜索,搜遍4000万医学文献。AI智能推荐,让科研检索更轻松。

立即免费搜索

文件翻译

保留排版,准确专业,支持PDF/Word/PPT等文件格式,支持 12+语言互译。

免费翻译文档

深度研究

AI帮你快速写综述,25分钟生成高质量综述,智能提取关键信息,辅助科研写作。

立即免费体验