• 文献检索
  • 文档翻译
  • 深度研究
  • 学术资讯
  • Suppr Zotero 插件Zotero 插件
  • 邀请有礼
  • 套餐&价格
  • 历史记录
应用&插件
Suppr Zotero 插件Zotero 插件浏览器插件Mac 客户端Windows 客户端微信小程序
定价
高级版会员购买积分包购买API积分包
服务
文献检索文档翻译深度研究API 文档MCP 服务
关于我们
关于 Suppr公司介绍联系我们用户协议隐私条款
关注我们

Suppr 超能文献

核心技术专利:CN118964589B侵权必究
粤ICP备2023148730 号-1Suppr @ 2026

文献检索

告别复杂PubMed语法,用中文像聊天一样搜索,搜遍4000万医学文献。AI智能推荐,让科研检索更轻松。

立即免费搜索

文件翻译

保留排版,准确专业,支持PDF/Word/PPT等文件格式,支持 12+语言互译。

免费翻译文档

深度研究

AI帮你快速写综述,25分钟生成高质量综述,智能提取关键信息,辅助科研写作。

立即免费体验

巴西血管病学与血管外科学会关于外周动脉疾病的指南

Brazilian Society of Angiology and Vascular Surgery guidelines on peripheral artery disease.

作者信息

Erzinger Fabiano Luiz, Polimanti Afonso César, Pinto Daniel Mendes, Murta Gustavo, Cury Marcus Vinicius, da Silva Ricardo Bernardo, Biagioni Rodrigo Bruno, Belckzac Sergio Quilici, Joviliano Edwaldo Edner, de Araujo Walter Junior Boin, de Oliveira Julio Cesar Peclat

机构信息

Hospital Erasto Gaertner, Serviço de Cirurgia Vascular, Curitiba, PR, Brasil.

Sociedade Brasileira de Angiologia e de Cirurgia Vascular - SBACV-PR, Curitiba, PR, Brasil.

出版信息

J Vasc Bras. 2024 Oct 28;23:e20230059. doi: 10.1590/1677-5449.202300592. eCollection 2024.

DOI:10.1590/1677-5449.202300592
PMID:39493832
原文链接:https://pmc.ncbi.nlm.nih.gov/articles/PMC11530000/
Abstract

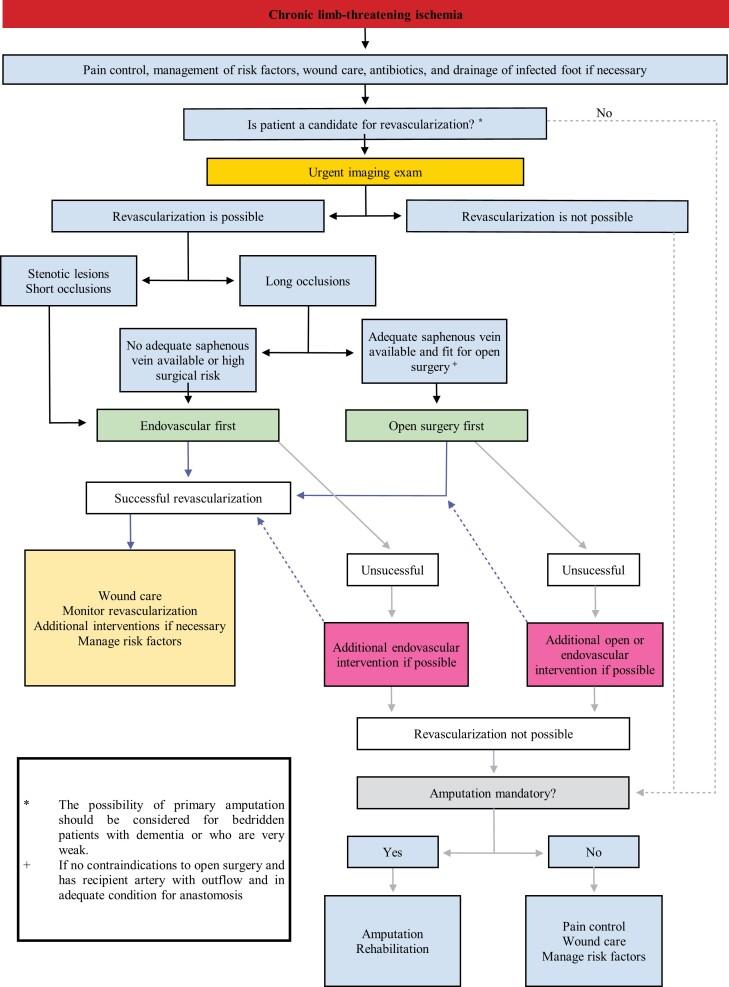
Patients with peripheral artery disease and generalized atherosclerosis are at high risk of cardiovascular and limb complications, affecting both quality of life and longevity. Lower limb atherosclerotic disease is associated with high cardiovascular morbidity and mortality and adequate management is founded on treatments involving patient-dependent factors, such as lifestyle changes, and physician-dependent factors, such as clinical treatment, endovascular treatment, or conventional surgery. Medical management of peripheral artery disease is multifaceted, and its most important elements are reduction of cholesterol level, antithrombotic therapy, control of arterial blood pressure, control of diabetes, and smoking cessation. Adhesion to this regime can reduce complications related to the limbs, such as chronic limb-threatening ischemia, that can result in amputation, and the systemic complications of atherosclerosis, such as stroke and myocardial infarction.

摘要

外周动脉疾病和全身性动脉粥样硬化患者面临心血管和肢体并发症的高风险,这会影响生活质量和寿命。下肢动脉粥样硬化疾病与高心血管发病率和死亡率相关,适当的管理基于涉及患者相关因素(如生活方式改变)和医生相关因素(如临床治疗、血管内治疗或传统手术)的治疗方法。外周动脉疾病的药物治疗是多方面的,其最重要的要素是降低胆固醇水平、抗血栓治疗、控制动脉血压、控制糖尿病和戒烟。坚持这一治疗方案可减少与肢体相关的并发症,如可能导致截肢的慢性肢体威胁性缺血,以及动脉粥样硬化的全身性并发症,如中风和心肌梗死。

https://cdn.ncbi.nlm.nih.gov/pmc/blobs/4781/11530000/e50e41164a78/jvb-23-e20230059-g02.jpg
https://cdn.ncbi.nlm.nih.gov/pmc/blobs/4781/11530000/fef45f7abe1b/jvb-23-e20230059-g01-en.jpg
https://cdn.ncbi.nlm.nih.gov/pmc/blobs/4781/11530000/d0fee506a352/jvb-23-e20230059-g02-en.jpg
https://cdn.ncbi.nlm.nih.gov/pmc/blobs/4781/11530000/9b3446115f20/jvb-23-e20230059-g01.jpg
https://cdn.ncbi.nlm.nih.gov/pmc/blobs/4781/11530000/e50e41164a78/jvb-23-e20230059-g02.jpg
https://cdn.ncbi.nlm.nih.gov/pmc/blobs/4781/11530000/fef45f7abe1b/jvb-23-e20230059-g01-en.jpg
https://cdn.ncbi.nlm.nih.gov/pmc/blobs/4781/11530000/d0fee506a352/jvb-23-e20230059-g02-en.jpg
https://cdn.ncbi.nlm.nih.gov/pmc/blobs/4781/11530000/9b3446115f20/jvb-23-e20230059-g01.jpg
https://cdn.ncbi.nlm.nih.gov/pmc/blobs/4781/11530000/e50e41164a78/jvb-23-e20230059-g02.jpg

相似文献

1
Brazilian Society of Angiology and Vascular Surgery guidelines on peripheral artery disease.巴西血管病学与血管外科学会关于外周动脉疾病的指南
J Vasc Bras. 2024 Oct 28;23:e20230059. doi: 10.1590/1677-5449.202300592. eCollection 2024.
2
3
Evidence-Based Medical Management of Peripheral Artery Disease.循证医学治疗外周动脉疾病。
Arterioscler Thromb Vasc Biol. 2020 Mar;40(3):541-553. doi: 10.1161/ATVBAHA.119.312142. Epub 2020 Jan 30.
4
Stenting for peripheral artery disease of the lower extremities: an evidence-based analysis.下肢外周动脉疾病的支架置入术:一项基于证据的分析。
Ont Health Technol Assess Ser. 2010;10(18):1-88. Epub 2010 Sep 1.
5
Vein bypass first vs. best endovascular treatment first revascularisation strategy for chronic limb-threatening ischaemia due to infra-popliteal disease: the BASIL-2 RCT.静脉旁路术优先与最佳血管内治疗优先血运重建策略治疗下肢严重缺血性疾病:BASIL-2 RCT。
Health Technol Assess. 2024 Oct;28(65):1-72. doi: 10.3310/YTFV4524.
6
Contemporary Medical Management of Peripheral Artery Disease.当代外周动脉疾病的医学管理
Circ Res. 2021 Jun 11;128(12):1868-1884. doi: 10.1161/CIRCRESAHA.121.318258. Epub 2021 Jun 10.
7
Global Vascular Guidelines on the Management of Chronic Limb-Threatening Ischemia.全球血管指南:慢性肢体威胁性缺血的管理。
Eur J Vasc Endovasc Surg. 2019 Jul;58(1S):S1-S109.e33. doi: 10.1016/j.ejvs.2019.05.006. Epub 2019 Jun 8.
8
Global vascular guidelines on the management of chronic limb-threatening ischemia.全球血管指南:慢性肢体威胁性缺血的管理。
J Vasc Surg. 2019 Jun;69(6S):3S-125S.e40. doi: 10.1016/j.jvs.2019.02.016. Epub 2019 May 28.
9
2024 ACC/AHA/AACVPR/APMA/ABC/SCAI/SVM/SVN/SVS/SIR/VESS Guideline for the Management of Lower Extremity Peripheral Artery Disease: A Report of the American College of Cardiology/American Heart Association Joint Committee on Clinical Practice Guidelines.2024 ACC/AHA/AACVPR/APMA/ABC/SCAI/SVM/SVN/SVS/SIR/VESS 下肢外周动脉疾病管理指南:美国心脏病学会/美国心脏协会联合临床实践指南委员会的报告。
J Am Coll Cardiol. 2024 Jun 18;83(24):2497-2604. doi: 10.1016/j.jacc.2024.02.013. Epub 2024 May 14.
10
2024 ACC/AHA/AACVPR/APMA/ABC/SCAI/SVM/SVN/SVS/SIR/VESS Guideline for the Management of Lower Extremity Peripheral Artery Disease: A Report of the American College of Cardiology/American Heart Association Joint Committee on Clinical Practice Guidelines.2024 ACC/AHA/AACVPR/APMA/ABC/SCAI/SVM/SVN/SVS/SIR/VESS 下肢外周动脉疾病管理指南:美国心脏病学会/美国心脏协会临床实践指南联合委员会的报告。
Circulation. 2024 Jun 11;149(24):e1313-e1410. doi: 10.1161/CIR.0000000000001251. Epub 2024 May 14.

引用本文的文献

1
Prevalence of peripheral arterial disease and its association with claudication in individuals with type 2 Diabetes Mellitus: a prospective cross-sectional study in Brazil.2型糖尿病患者外周动脉疾病的患病率及其与间歇性跛行的关联:巴西的一项前瞻性横断面研究。
J Vasc Bras. 2025 Apr 18;24:e20240085. doi: 10.1590/1677-5449.202400852. eCollection 2025.

本文引用的文献

1
Tapered reinforced graft and vein cuff in the distal anastomosis as adjunct strategies for infrapopliteal prosthetic bypass graft in chronic limb-threatening ischemia: A case report.锥形强化移植物和静脉袖套用于远端吻合术作为慢性肢体威胁性缺血患者腘下人工血管旁路移植术的辅助策略:一例报告
SAGE Open Med Case Rep. 2023 Oct 10;11:2050313X231204575. doi: 10.1177/2050313X231204575. eCollection 2023.
2
Surgery or Endovascular Therapy for Chronic Limb-Threatening Ischemia.慢性肢体威胁性缺血的手术或血管内治疗。
N Engl J Med. 2022 Dec 22;387(25):2305-2316. doi: 10.1056/NEJMoa2207899. Epub 2022 Nov 7.
3
Efficacy of a Drug-Eluting Stent Versus Bare Metal Stents for Symptomatic Femoropopliteal Peripheral Artery Disease: Primary Results of the EMINENT Randomized Trial.
药物洗脱支架与裸金属支架治疗症状性股腘动脉周围动脉疾病的疗效:EMINENT 随机试验的主要结果。
Circulation. 2022 Nov 22;146(21):1564-1576. doi: 10.1161/CIRCULATIONAHA.122.059606. Epub 2022 Oct 18.
4
Canadian Cardiovascular Society 2022 Guidelines for Peripheral Arterial Disease.加拿大心血管学会 2022 年外周动脉疾病指南。
Can J Cardiol. 2022 May;38(5):560-587. doi: 10.1016/j.cjca.2022.02.029.
5
Predictability of the Global Limb Anatomic Staging System (GLASS) for Technical and Limb Related Outcomes: A Systematic Review and Meta-Analysis.全球肢体解剖分期系统(GLASS)对技术和肢体相关结局的预测性:系统评价和荟萃分析。
Eur J Vasc Endovasc Surg. 2022 Jul;64(1):32-40. doi: 10.1016/j.ejvs.2022.03.044. Epub 2022 Apr 11.
6
Editor's Choice - Randomised Clinical Trial of Supervised Exercise Therapy vs. Endovascular Revascularisation for Intermittent Claudication Caused by Iliac Artery Obstruction: The SUPER study.编辑精选——Supervised Exercise Therapy 与血管内再通术治疗髂动脉阻塞性间歇性跛行的随机临床试验:SUPER 研究。
Eur J Vasc Endovasc Surg. 2022 Mar;63(3):421-429. doi: 10.1016/j.ejvs.2021.09.042. Epub 2022 Feb 10.
7
Validation of the GLASS Staging Systems in Patients With Chronic Limb-Threatening Ischemia Undergoing De Novo Infrainguinal Revascularization.GLASS分期系统在接受初次股腘动脉血管重建术的慢性肢体威胁性缺血患者中的验证
Ann Vasc Surg. 2022 Apr;81:378-386. doi: 10.1016/j.avsg.2021.09.054. Epub 2021 Nov 12.
8
Reduction in Acute Limb Ischemia With Rivaroxaban Versus Placebo in Peripheral Artery Disease After Lower Extremity Revascularization: Insights From VOYAGER PAD.下肢血运重建后外周动脉疾病中利伐沙班与安慰剂在减少急性肢体缺血方面的疗效:来自 VOYAGER PAD 的见解。
Circulation. 2021 Dec 7;144(23):1831-1841. doi: 10.1161/CIRCULATIONAHA.121.055146. Epub 2021 Oct 12.
9
A meta-analysis of randomized controlled trials evaluating the efficacy of smoking cessation interventions in people with peripheral artery disease.一项荟萃分析随机对照试验评估戒烟干预在周围动脉疾病患者中的疗效。
J Vasc Surg. 2022 Feb;75(2):721-729.e7. doi: 10.1016/j.jvs.2021.07.248. Epub 2021 Sep 30.
10
The Global Limb Anatomic Staging System (GLASS) for CLTI: Improving Inter-Observer Agreement.用于慢性肢体威胁性缺血的全球肢体解剖分期系统(GLASS):提高观察者间的一致性。
J Clin Med. 2021 Aug 4;10(16):3454. doi: 10.3390/jcm10163454.