• 文献检索
  • 文档翻译
  • 深度研究
  • 学术资讯
  • Suppr Zotero 插件Zotero 插件
  • 邀请有礼
  • 套餐&价格
  • 历史记录
应用&插件
Suppr Zotero 插件Zotero 插件浏览器插件Mac 客户端Windows 客户端微信小程序
定价
高级版会员购买积分包购买API积分包
服务
文献检索文档翻译深度研究API 文档MCP 服务
关于我们
关于 Suppr公司介绍联系我们用户协议隐私条款
关注我们

Suppr 超能文献

核心技术专利:CN118964589B侵权必究
粤ICP备2023148730 号-1Suppr @ 2026

文献检索

告别复杂PubMed语法,用中文像聊天一样搜索,搜遍4000万医学文献。AI智能推荐,让科研检索更轻松。

立即免费搜索

文件翻译

保留排版,准确专业,支持PDF/Word/PPT等文件格式,支持 12+语言互译。

免费翻译文档

深度研究

AI帮你快速写综述,25分钟生成高质量综述,智能提取关键信息,辅助科研写作。

立即免费体验

含组氨酸的二肽可保护上皮细胞和内皮细胞屏障免受甲基乙二醛诱导的损伤。

Histidine containing dipeptides protect epithelial and endothelial cell barriers from methylglyoxal induced injury.

机构信息

Centre for Paediatric and Adolescent Medicine, Medical Faculty Heidelberg, Heidelberg University, Heidelberg, Germany.

Department of Anesthesiology, Medical Faculty Heidelberg, Heidelberg University, Heidelberg, Germany.

出版信息

Sci Rep. 2024 Nov 4;14(1):26640. doi: 10.1038/s41598-024-77891-9.

DOI:10.1038/s41598-024-77891-9
PMID:39496731
原文链接:https://pmc.ncbi.nlm.nih.gov/articles/PMC11535046/
Abstract

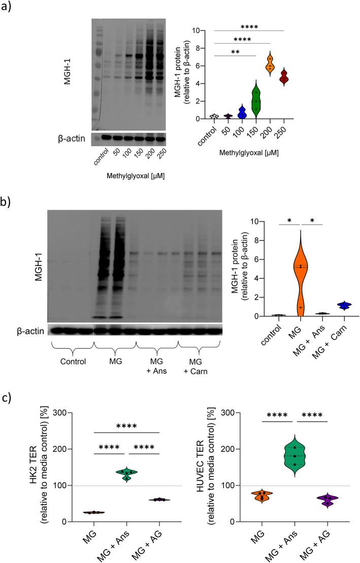
Integrity of epithelial and endothelial cell barriers is of critical importance for health, barrier disruption is a hallmark of numerous diseases, of which many are driven by carbonyl stressors such as methylglyoxal (MG). Carnosine and anserine exert some MG-quenching activity, but the impact of these and of other histidine containing dipeptides on cell barrier integrity has not been explored in detail. In human proximal tubular (HK-2) and umbilical vein endothelial (HUVEC) cells, exposure to 200 µM MG decreased transepithelial resistance (TER), i.e. increased ionic permeability and permeability for 4-, 10- and 70-kDa dextran, membrane zonula occludens (ZO-1) abundance was reduced, methylglyoxal 5-hydro-5-methylimidazolones (MG-H1) formation was increased. Carnosine, balenine (ß-ala-1methyl-histidine) and anserine (ß-ala-3-methyl-histidine) ameliorated MG-induced reduction of TER in both cell types. Incubation with histidine, 1-/3-methylhistidine, but not with ß-alanine alone, restored TER, although to a lower extent than the corresponding dipeptides. Carnosine and anserine normalized transport and membrane ZO-1 abundance. Aminoguanidine, a well-described MG-quencher, did not mitigate MG-induced loss of TER. Our results show that the effects of the dipeptides on epithelial and endothelial resistance and junction function depend on the methylation status of histidine and are not exclusively explained by their quenching activity.

摘要

上皮细胞和内皮细胞屏障的完整性对健康至关重要,屏障破坏是许多疾病的标志,其中许多疾病是由羰基应激物(如甲基乙二醛(MG))驱动的。肌肽和鹅肌肽具有一定的 MG 清除活性,但这些物质和其他含组氨酸的二肽对细胞屏障完整性的影响尚未得到详细研究。在人近端肾小管(HK-2)和脐静脉内皮(HUVEC)细胞中,暴露于 200µM MG 会降低跨上皮电阻(TER),即增加离子通透性和 4-、10-和 70-kDa 葡聚糖的通透性,膜闭合蛋白(ZO-1)丰度降低,甲基乙二醛 5-羟-5-甲基咪唑啉(MG-H1)形成增加。肌肽、巴伦宁(β-ala-1甲基-组氨酸)和鹅肌肽(β-ala-3-甲基-组氨酸)改善了 MG 诱导的两种细胞类型 TER 的降低。组氨酸、1-/3-甲基组氨酸孵育,而不是单独的β-丙氨酸,可恢复 TER,但程度低于相应的二肽。肌肽和鹅肌肽使转运和膜 ZO-1 丰度正常化。氨胍,一种描述良好的 MG 清除剂,不能减轻 MG 诱导的 TER 丧失。我们的结果表明,二肽对上皮细胞和内皮细胞电阻和连接功能的影响取决于组氨酸的甲基化状态,并且不能仅通过其清除活性来解释。

https://cdn.ncbi.nlm.nih.gov/pmc/blobs/7929/11535046/be3fbeef678a/41598_2024_77891_Fig4_HTML.jpg
https://cdn.ncbi.nlm.nih.gov/pmc/blobs/7929/11535046/a0afe4c429f2/41598_2024_77891_Fig1_HTML.jpg
https://cdn.ncbi.nlm.nih.gov/pmc/blobs/7929/11535046/f9c629637ee5/41598_2024_77891_Fig2_HTML.jpg
https://cdn.ncbi.nlm.nih.gov/pmc/blobs/7929/11535046/6a426ffccd3d/41598_2024_77891_Fig3_HTML.jpg
https://cdn.ncbi.nlm.nih.gov/pmc/blobs/7929/11535046/be3fbeef678a/41598_2024_77891_Fig4_HTML.jpg
https://cdn.ncbi.nlm.nih.gov/pmc/blobs/7929/11535046/a0afe4c429f2/41598_2024_77891_Fig1_HTML.jpg
https://cdn.ncbi.nlm.nih.gov/pmc/blobs/7929/11535046/f9c629637ee5/41598_2024_77891_Fig2_HTML.jpg
https://cdn.ncbi.nlm.nih.gov/pmc/blobs/7929/11535046/6a426ffccd3d/41598_2024_77891_Fig3_HTML.jpg
https://cdn.ncbi.nlm.nih.gov/pmc/blobs/7929/11535046/be3fbeef678a/41598_2024_77891_Fig4_HTML.jpg

相似文献

1
Histidine containing dipeptides protect epithelial and endothelial cell barriers from methylglyoxal induced injury.含组氨酸的二肽可保护上皮细胞和内皮细胞屏障免受甲基乙二醛诱导的损伤。
Sci Rep. 2024 Nov 4;14(1):26640. doi: 10.1038/s41598-024-77891-9.
2
Effects of L-1-methyl-histidine and the muscle dipeptides carnosine and anserine on the activities of muscle calpains.L-1-甲基组氨酸以及肌肉二肽肌肽和鹅肌肽对肌肉钙蛋白酶活性的影响。
Comp Biochem Physiol B. 1989;94(1):45-8. doi: 10.1016/0305-0491(89)90008-4.
3
Effect of histidine-free and -excess diets on anserine and carnosine contents in rat gastrocnemius muscle.无组氨酸和组氨酸过量饮食对大鼠腓肠肌中鹅肌肽和肌肽含量的影响。
J Nutr Sci Vitaminol (Tokyo). 1977;23(4):331-40. doi: 10.3177/jnsv.23.331.
4
Protective effects of histidine dipeptides on the modification of neurofilament-L by the cytochrome c/hydrogen peroxide system.组氨酸二肽对细胞色素c/过氧化氢系统修饰神经丝蛋白-L的保护作用。
J Biochem Mol Biol. 2007 Jan 31;40(1):125-9. doi: 10.5483/bmbrep.2007.40.1.125.
5
Antioxidant activity of carnosine, homocarnosine, and anserine present in muscle and brain.肌肉和大脑中肌肽、高肌肽和鹅肌肽的抗氧化活性。
Proc Natl Acad Sci U S A. 1988 May;85(9):3175-9. doi: 10.1073/pnas.85.9.3175.
6
[Muscle dipeptides--natural inhibitors of lipid peroxidation].[肌肉二肽——脂质过氧化的天然抑制剂]
Biokhimiia. 1987 May;52(5):782-7.
7
Effect of dietary histidine on contents of carnosine and anserine in muscles of broilers.日粮组氨酸对肉鸡肌肉中肌肽和鹅肌肽含量的影响。
Anim Sci J. 2015 May;86(5):541-6. doi: 10.1111/asj.12322. Epub 2014 Dec 17.
8
Carnosine Catalyzes the Formation of the Oligo/Polymeric Products of Methylglyoxal.肌肽催化甲基乙二醛的寡聚/聚合产物的形成。
Cell Physiol Biochem. 2018;46(2):713-726. doi: 10.1159/000488727. Epub 2018 Mar 29.
9
The histidine-containing dipeptides, carnosine and anserine: distribution, properties and biological significance.含组氨酸的二肽、肌肽和鹅肌肽:分布、特性及生物学意义。
Adv Enzyme Regul. 1990;30:175-94. doi: 10.1016/0065-2571(90)90017-v.
10
The pH-dependent conformational transition in glycogen phosphorylase b. The effect of carnosine and anserine on its activity.糖原磷酸化酶b中pH依赖性构象转变。肌肽和鹅肌肽对其活性的影响。
Biochem Int. 1990;20(2):227-38.

引用本文的文献

1
N-acetylcarnosine attenuates age-associated declines in multi-organ systems to improve survival.N-乙酰肌肽可减轻多器官系统与年龄相关的衰退,从而提高生存率。
bioRxiv. 2025 Aug 25:2025.08.19.671148. doi: 10.1101/2025.08.19.671148.
2
Acetylcholine Sustains LNCaP Prostate Cancer Cell Migration, Invasion and Proliferation Through Glyoxalase 1/MG-H1 Axis with the Involvement of Osteopontin.乙酰胆碱通过乙二醛酶1/甲基乙二醛-1修饰组蛋白H1轴并在骨桥蛋白的参与下维持LNCaP前列腺癌细胞的迁移、侵袭和增殖。
Int J Mol Sci. 2025 Apr 25;26(9):4107. doi: 10.3390/ijms26094107.
3
Anserine reduces mortality in experimental sepsis by preventing methylglyoxal-induced capillary leakage.

本文引用的文献

1
Ruthenium(II)-Arene Curcuminoid Complexes as Photosensitizer Agents for Antineoplastic and Antimicrobial Photodynamic Therapy: In Vitro and In Vivo Insights.钌(II)-芳基姜黄素配合物作为抗肿瘤和抗菌光动力治疗的光敏剂:体外和体内研究进展。
Molecules. 2023 Nov 11;28(22):7537. doi: 10.3390/molecules28227537.
2
Type 1 Diabetes Impairs Endothelium-Dependent Relaxation Via Increasing Endothelial Cell Glycolysis Through Advanced Glycation End Products, PFKFB3, and Nox1-Mediated Mechanisms.1 型糖尿病通过晚期糖基化终产物、PFKFB3 和 Nox1 介导的机制增加内皮细胞糖酵解,损害内皮细胞依赖的舒张功能。
Hypertension. 2023 Oct;80(10):2059-2071. doi: 10.1161/HYPERTENSIONAHA.123.21341. Epub 2023 Aug 18.
3
鹅肌肽通过防止甲基乙二醛诱导的毛细血管渗漏降低实验性脓毒症的死亡率。
EBioMedicine. 2025 Apr;114:105644. doi: 10.1016/j.ebiom.2025.105644. Epub 2025 Mar 18.
Proteinogenic dipeptides, an emerging class of small-molecule regulators.
蛋白源二肽,一类新兴的小分子调节剂。
Curr Opin Plant Biol. 2023 Oct;75:102395. doi: 10.1016/j.pbi.2023.102395. Epub 2023 Jun 11.
4
The "sweet" path to cancer: focus on cellular glucose metabolism.通向癌症的“甜蜜”途径:聚焦细胞葡萄糖代谢
Front Oncol. 2023 May 25;13:1202093. doi: 10.3389/fonc.2023.1202093. eCollection 2023.
5
Carnosine Counteracts the Molecular Alterations Aβ Oligomers-Induced in Human Retinal Pigment Epithelial Cells.肌肽可拮抗 Aβ 寡聚体诱导的人视网膜色素上皮细胞的分子改变。
Molecules. 2023 Apr 9;28(8):3324. doi: 10.3390/molecules28083324.
6
Acute balenine supplementation in humans as a natural carnosinase-resistant alternative to carnosine.急性巴尔碱补充剂在人类中作为一种天然的肌肽酶抗性替代物来替代肌肽。
Sci Rep. 2023 Apr 20;13(1):6484. doi: 10.1038/s41598-023-33300-1.
7
Anserine and Carnosine Induce HSP70-Dependent HS Formation in Endothelial Cells and Murine Kidney.鹅肌肽和肌肽在内皮细胞和小鼠肾脏中诱导热休克蛋白70(HSP70)依赖性热休克(HS)形成。
Antioxidants (Basel). 2022 Dec 28;12(1):66. doi: 10.3390/antiox12010066.
8
Thermal and Mechanical Characterization of Yarn Samples from Flemish Tapestry of the Sixteenth Century.十六世纪佛兰德挂毯的纱线样本的热学和力学特性研究。
Molecules. 2022 Dec 2;27(23):8450. doi: 10.3390/molecules27238450.
9
Advanced glycation endproducts in diabetes-related macrovascular complications: focus on methylglyoxal.糖尿病相关大血管并发症中的晚期糖基化终末产物:聚焦于乙二醛
Trends Endocrinol Metab. 2023 Jan;34(1):49-60. doi: 10.1016/j.tem.2022.11.004. Epub 2022 Nov 26.
10
The process of methylglyoxal-induced retinal capillary endothelial cell degeneration in rats.甲基乙二醛诱导大鼠视网膜毛细血管内皮细胞变性的过程。
Microvasc Res. 2023 Mar;146:104455. doi: 10.1016/j.mvr.2022.104455. Epub 2022 Nov 14.