Suppr超能文献

通过基底膜相关长链非编码RNA风险模型对头颈部鳞状细胞癌进行预后预测

Prognosis prediction of head and neck squamous cell carcinoma through the basement membrane-related lncRNA risk model.

作者信息

Bu Wenchao, Cao Mingguo, Wu Xinru, Gao Qiancheng

机构信息

School of Medicine, Lishui University, Lishui, Zhejiang, China.

出版信息

Front Mol Biosci. 2024 Oct 23;11:1421335. doi: 10.3389/fmolb.2024.1421335. eCollection 2024.

Abstract

BACKGROUND

Head and neck squamous cell carcinoma (HNSCC) ranks among the most widespread and significantly heterogeneous malignant tumors globally. Increasing evidence suggests that the basement membrane (BM) and associated long non-coding RNAs (lncRNA) are correlated with the onset of HNSCC and its prognosis. Our study aims to construct a basement membrane-associated lncRNAs (BMlncRNAs) marker to accurately predict the prognosis of HNSCC patients and find novel immunotherapy targets.

METHODS

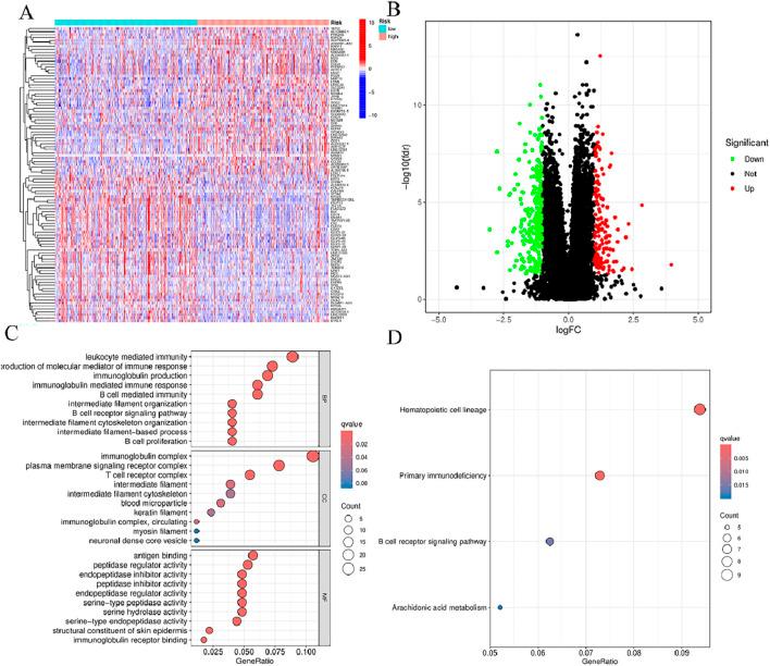
The Cancer Genome Atlas (TCGA) database was accessed to acquire the transcriptome expression matrices, somatic mutation data, and clinical follow-up data of HNSCC patients. Utilizing co-expression analysis, the BMlncRNAs were identified and the differentially expressed lncRNAs (DEBMlncRNA) were then filtered, The filtering thresholds are FDR<0.05 and |log2FC|≥1. Furthermore, univariate analysis, least absolute shrinkage and selection operator (LASSO), and multivariable Cox regression were utilized to develop the risk model. The model then underwent thorough evaluation across diverse perspectives, encompassing tumor immune infiltration, tumor mutation burden (TMB), functional enrichment, and chemotherapy sensitivity.

RESULTS

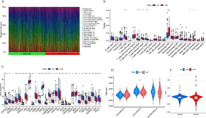
The risk assessment model consists of 14 BMlncRNA pairs. The acquired data is indicative of the reliability of the risk score in its capacity as a prognostic factor. Individuals at high risk exhibited a poorer prognosis, and a statistically significant variance was noted in TMB and tumor immune infiltration compared to the low-risk group. Additionally, heightened sensitivity to paclitaxel and docetaxel was evident in the patients at high risk.

CONCLUSION

We have established a BMLncRNA-based prognostic model that can provide clinical guidance for future laboratory and clinical studies of HNSCC.

摘要

背景

头颈部鳞状细胞癌(HNSCC)是全球最常见且异质性显著的恶性肿瘤之一。越来越多的证据表明,基底膜(BM)和相关的长链非编码RNA(lncRNA)与HNSCC的发病及其预后相关。我们的研究旨在构建一种基底膜相关lncRNAs(BMlncRNAs)标志物,以准确预测HNSCC患者的预后并寻找新的免疫治疗靶点。

方法

访问癌症基因组图谱(TCGA)数据库,获取HNSCC患者的转录组表达矩阵、体细胞突变数据和临床随访数据。利用共表达分析确定BMlncRNAs,然后筛选差异表达的lncRNAs(DEBMlncRNA),筛选阈值为FDR<0.05且|log2FC|≥1。此外,采用单变量分析、最小绝对收缩和选择算子(LASSO)以及多变量Cox回归来建立风险模型。然后从肿瘤免疫浸润、肿瘤突变负荷(TMB)、功能富集和化疗敏感性等多个角度对该模型进行全面评估。

结果

风险评估模型由14对BMlncRNA组成。所获得的数据表明风险评分作为预后因素的可靠性。高风险个体预后较差,与低风险组相比,TMB和肿瘤免疫浸润存在统计学显著差异。此外,高风险患者对紫杉醇和多西他赛的敏感性明显更高。

结论

我们建立了一种基于BMLncRNA的预后模型,可为未来HNSCC的实验室和临床研究提供临床指导。

https://cdn.ncbi.nlm.nih.gov/pmc/blobs/ba36/11538083/34559921b81e/fmolb-11-1421335-g001.jpg

文献检索

告别复杂PubMed语法,用中文像聊天一样搜索,搜遍4000万医学文献。AI智能推荐,让科研检索更轻松。

立即免费搜索

文件翻译

保留排版,准确专业,支持PDF/Word/PPT等文件格式,支持 12+语言互译。

免费翻译文档

深度研究

AI帮你快速写综述,25分钟生成高质量综述,智能提取关键信息,辅助科研写作。

立即免费体验