Suppr超能文献

综合代谢组学和转录组学分析揭示了巴罗尼食用花芽中功能成分的转变。

Integrated metabolomic and transcriptomic analysis revealed the transition of functional components in edible flower buds of Baroni.

作者信息

Jiang Congrong, Zhang Wenwen, Zhang Yating, Yang Guanghui, Cao Dongmei, Li Wei

机构信息

College of Agriculture, Shanxi Agricultural University, Jinzhong 030801, China.

Shenzhen Branch, Guangdong Laboratory of Lingnan Modern Agriculture, Key Laboratory of Synthetic Biology, Ministry of Agriculture and Rural Affairs, Agricultural Genomics Institute at Shenzhen, Chinese Academy of Agricultural Sciences, Shenzhen 518120, China.

出版信息

Food Chem X. 2024 Sep 26;24:101852. doi: 10.1016/j.fochx.2024.101852. eCollection 2024 Dec 30.

Abstract

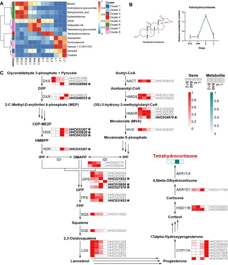
The edible flower buds of Baroni are used both as a vegetable and functional food. It has various health benefits due to the diversity of natural products. However, the establishment of functional components in the edible flower bud remains to be studied. We conducted a high-resolution metabolomic analysis of flower buds at three developmental stages, 1-2 cm, 4-6 cm, and edible (10-15 cm). Our analysis revealed 157 differential accumulated metabolites, including flavonoids (49), fatty acids (17) and terpenoids (13) while most of them decreased during flower bud development. Among them, 2 flavonoids, 2 long-chain fatty acids and 1 triterpene saponin are highly accumulated in edible flower buds. Furthermore, the expression levels of catalytic genes mirrored the changes in metabolite levels detected. These results track the dynamics of functional component accumulation during edible flower bud development, laying the theoretical basis for nutrition formation in .

摘要

巴罗尼(Baroni)的可食用花芽既被用作蔬菜,也被用作功能性食品。由于天然产物的多样性,它具有多种健康益处。然而,可食用花芽中功能成分的确定仍有待研究。我们对1-2厘米、4-6厘米和可食用(10-15厘米)这三个发育阶段的花芽进行了高分辨率代谢组学分析。我们的分析揭示了157种差异积累的代谢物,包括黄酮类化合物(49种)、脂肪酸(17种)和萜类化合物(13种),而它们中的大多数在花芽发育过程中减少。其中,2种黄酮类化合物、2种长链脂肪酸和1种三萜皂苷在可食用花芽中高度积累。此外,催化基因的表达水平反映了检测到的代谢物水平的变化。这些结果追踪了可食用花芽发育过程中功能成分积累的动态,为其营养形成奠定了理论基础。

https://cdn.ncbi.nlm.nih.gov/pmc/blobs/d274/11550174/c92435b12506/gr1.jpg

文献检索

告别复杂PubMed语法,用中文像聊天一样搜索,搜遍4000万医学文献。AI智能推荐,让科研检索更轻松。

立即免费搜索

文件翻译

保留排版,准确专业,支持PDF/Word/PPT等文件格式,支持 12+语言互译。

免费翻译文档

深度研究

AI帮你快速写综述,25分钟生成高质量综述,智能提取关键信息,辅助科研写作。

立即免费体验