Suppr超能文献

TRIM28 调节由非洲猪瘟病毒 p72 抑制的凝血级联反应。

TRIM28 regulates the coagulation cascade inhibited by p72 of African swine fever virus.

机构信息

Institute of Veterinary Medicine, Jiangsu Academy of Agricultural Sciences, Key Laboratory of Veterinary Biological Engineering and Technology, Ministry of Agriculture, Nanjing, 210014, Jiangsu Province, China.

Jiangsu Coinnovation Center for Prevention and Control of Important Animal Infectious Diseases and Zoonoses, Yangzhou, 225009, China.

出版信息

Vet Res. 2024 Nov 12;55(1):149. doi: 10.1186/s13567-024-01407-6.

Abstract

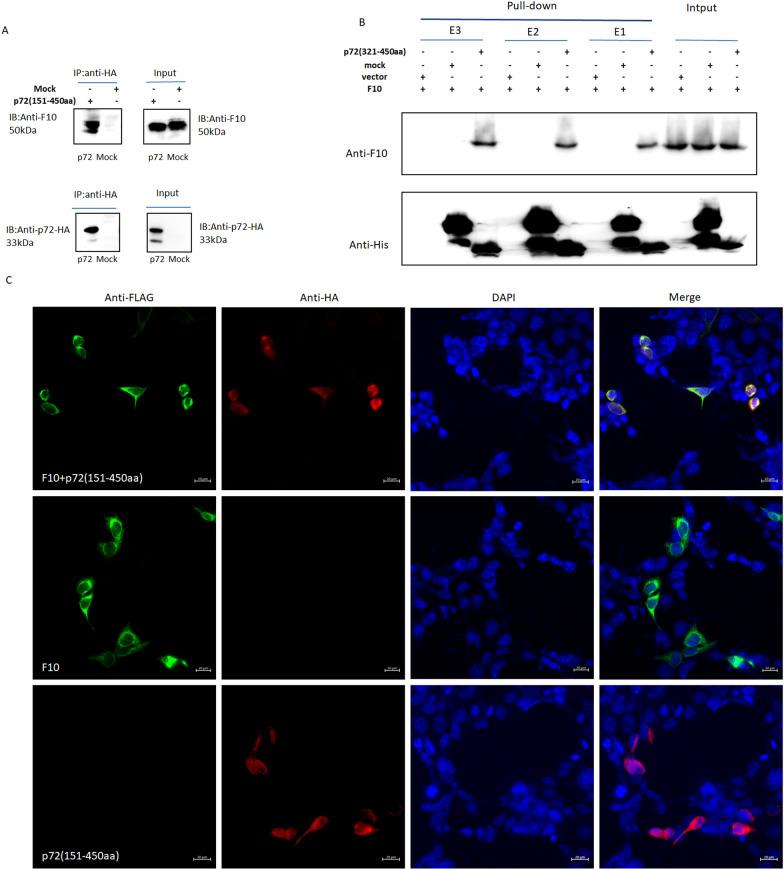
In 2018, African swine fever virus (ASFV) emerged in China, causing extremely serious economic losses to the domestic pig industry. Infection with ASFV can cause disseminated coagulation, leading to the consumption of platelets and coagulation factors and severe bleeding. However, the mechanism of virus-induced coagulation has yet to be established. In our study, ASFV downregulated the coagulation process, as detected by D-dimer (D2D) and Factor X (F10) expression in pigs challenged with ASFV HLJ/18. In vitro, ASFV infection increased Factor IX (F9) and Factor XII (F12) expression while downregulating F10 expression in porcine alveolar macrophages (PAMs). African swine fever virus induced both intrinsic and extrinsic coagulation cascades. In addition, several encoded proteins affect the expression of the crucial coagulation protein F10, and among the encoded proteins, p72 inhibits the activity and expression of F10. Proteomic analysis also revealed that p72 is involved in the coagulation cascade. p72 can interact with F10, and its inhibitory functional domains include amino acids 423-432 and amino acids 443-452. Finally, we found that F10 and p72 interact with tripartite motif-containing protein 28 (TRIM28). TRIM28 knockdown resulted in a decrease in F10 expression. Importantly, TRIM28 contributes to the reduction in F10 protein expression regulated by p72. Our findings revealed an inhibitory effect of the viral protein p72 on the ASFV infection-induced coagulation cascade and revealed a role of TRIM28 in reducing F10 expression, revealing a molecular mechanism of ASFV-associated coagulation.

摘要

2018 年,非洲猪瘟病毒(ASFV)在中国出现,给国内养猪业造成了极其严重的经济损失。感染 ASFV 可引起弥散性凝血,导致血小板和凝血因子消耗,发生严重出血。然而,病毒诱导凝血的机制尚未建立。在我们的研究中,ASFV 通过下调感染 ASFV HLJ/18 的猪的 D-二聚体(D2D)和因子 X(F10)的表达来抑制凝血过程。在体外,ASFV 感染增加了猪肺泡巨噬细胞(PAMs)中因子 IX(F9)和因子 XII(F12)的表达,同时下调了 F10 的表达。非洲猪瘟病毒诱导了内源性和外源性凝血级联反应。此外,几个编码蛋白影响关键凝血蛋白 F10 的表达,其中 p72 抑制 F10 的活性和表达。蛋白质组学分析还表明,p72 参与了凝血级联反应。p72 可以与 F10 相互作用,其抑制性功能域包括 423-432 个氨基酸和 443-452 个氨基酸。最后,我们发现 F10 和 p72 与三结构域蛋白 28(TRIM28)相互作用。TRIM28 的敲低导致 F10 表达减少。重要的是,TRIM28 有助于减少由 p72 调节的 F10 蛋白表达。我们的研究结果揭示了病毒蛋白 p72 对 ASFV 感染诱导的凝血级联的抑制作用,并揭示了 TRIM28 在降低 F10 表达中的作用,揭示了 ASFV 相关凝血的分子机制。

https://cdn.ncbi.nlm.nih.gov/pmc/blobs/26c6/11559047/8e0eecf1e3cc/13567_2024_1407_Fig1_HTML.jpg

相似文献

1
TRIM28 regulates the coagulation cascade inhibited by p72 of African swine fever virus.
Vet Res. 2024 Nov 12;55(1):149. doi: 10.1186/s13567-024-01407-6.
5
CD1d facilitates African swine fever virus entry into the host cells via clathrin-mediated endocytosis.
Emerg Microbes Infect. 2023 Dec;12(2):2220575. doi: 10.1080/22221751.2023.2220575.
7
Persistent domestic circulation of African swine fever virus in Tanzania, 2015-2017.
BMC Vet Res. 2020 Oct 1;16(1):369. doi: 10.1186/s12917-020-02588-w.
9
Genetic profile of African swine fever virus responsible for the 2019 outbreak in northern Malawi.
BMC Vet Res. 2020 Aug 28;16(1):316. doi: 10.1186/s12917-020-02536-8.

本文引用的文献

1
Highly lethal genotype I and II recombinant African swine fever viruses detected in pigs.
Nat Commun. 2023 May 29;14(1):3096. doi: 10.1038/s41467-023-38868-w.
2
African swine fever outbreaks in China led to gross domestic product and economic losses.
Nat Food. 2021 Oct;2(10):802-808. doi: 10.1038/s43016-021-00362-1. Epub 2021 Sep 27.
5
African swine fever control and prevention: an update on vaccine development.
Emerg Microbes Infect. 2022 Dec;11(1):2021-2033. doi: 10.1080/22221751.2022.2108342.
6
Evaluation of the Safety Profile of the ASFV Vaccine Candidate ASFV-G-ΔI177L.
Viruses. 2022 Apr 25;14(5):896. doi: 10.3390/v14050896.

文献AI研究员

20分钟写一篇综述,助力文献阅读效率提升50倍。

立即体验

用中文搜PubMed

大模型驱动的PubMed中文搜索引擎

马上搜索

文档翻译

学术文献翻译模型,支持多种主流文档格式。

立即体验