Suppr超能文献

鉴定和描述急性心肌梗死中与铁死亡相关的新型基因。

Identification and characterization of novel ferroptosis-related genes in acute myocardial infarction.

机构信息

Department of Cardiovascular Medicine, Postdoctoral Station of Pharmacy, The Third Xiangya Hospital, Central South University, Changsha, Hunan, China.

Department of Cardiovascular Medicine, The Xiangya Hospital, Central South University, Changsha, Hunan, China.

出版信息

Hum Genomics. 2024 Nov 13;18(1):123. doi: 10.1186/s40246-024-00693-7.

Abstract

BACKGROUND

Acute myocardial infarction (AMI) is a leading cause of death and morbidity worldwide. Ferroptosis, a form of regulated cell death, plays a critical role in modulating immune functions during AMI. This study aimed to identify ferroptosis-related hub genes that could serve as potential therapeutic targets in the progression of AMI.

METHODS

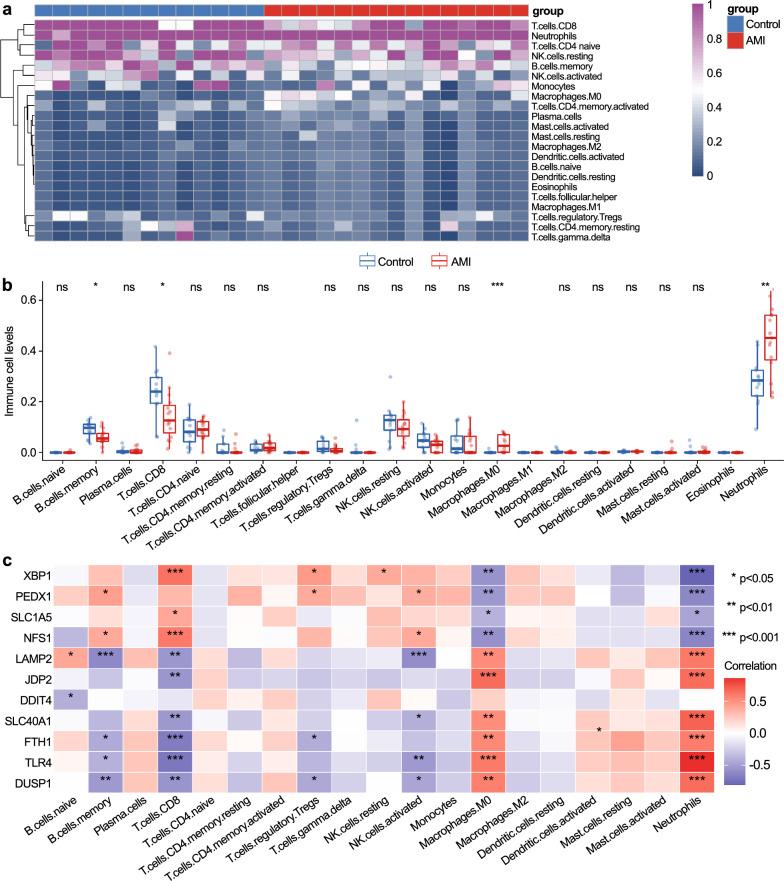
Bioinformatics was used to identify overlapping genes associated with ferroptosis and the infiltration of 22 immune cells by Cell-type Identification by Estimating Relative Subsets of RNA Transcript (CIBERSORT) analysis. The expression of ferroptosis-related genes in AMI was validated across independent datasets, clinical samples, and in vitro cellular experiments. The predictive value for heart failure was evaluated in the first dimension of principal component analysis (PCA) using receiver operating characteristic (ROC) analysis.

RESULTS

The study identified 11 key ferroptosis-related genes significantly correlated with immune cell abundance. CIBERSORT analysis highlighted immune dysregulation in AMI. JDP2, DUSP1, TLR4, NFS1, and SLC1A5 were identified as potential biomarkers for AMI progression. Additionally, JDP2, DUSP1, and DDIT4 demonstrated strong predictive value for long-term heart failure.

CONCLUSION

This study highlights the potential association of ferroptosis-related genes with the pathogenesis of AMI, suggesting a role in the molecular mechanisms that may underlie acute coronary events.

摘要

背景

急性心肌梗死(AMI)是全球范围内导致死亡和发病的主要原因。铁死亡是一种受调控的细胞死亡形式,在调节 AMI 期间的免疫功能方面发挥着关键作用。本研究旨在确定与铁死亡相关的枢纽基因,这些基因可能成为 AMI 进展的潜在治疗靶点。

方法

采用生物信息学方法鉴定与铁死亡和 22 种免疫细胞浸润相关的重叠基因,并通过细胞类型鉴定来估计相对 RNA 转录物的子集(CIBERSORT)分析。在独立数据集、临床样本和体外细胞实验中验证 AMI 中与铁死亡相关基因的表达。使用接收器操作特性(ROC)分析在主成分分析(PCA)的第一维中评估对心力衰竭的预测价值。

结果

研究确定了 11 个与免疫细胞丰度显著相关的关键铁死亡相关基因。CIBERSORT 分析强调了 AMI 中的免疫失调。JDP2、DUSP1、TLR4、NFS1 和 SLC1A5 被鉴定为 AMI 进展的潜在生物标志物。此外,JDP2、DUSP1 和 DDIT4 对长期心力衰竭具有很强的预测价值。

结论

本研究强调了铁死亡相关基因与 AMI 发病机制的潜在关联,提示它们在可能导致急性冠脉事件的分子机制中发挥作用。

https://cdn.ncbi.nlm.nih.gov/pmc/blobs/66c8/11562590/ad900670909f/40246_2024_693_Fig1_HTML.jpg

文献AI研究员

20分钟写一篇综述,助力文献阅读效率提升50倍。

立即体验

用中文搜PubMed

大模型驱动的PubMed中文搜索引擎

马上搜索

文档翻译

学术文献翻译模型,支持多种主流文档格式。

立即体验