Suppr超能文献

间质基质细胞的皮下递送会在其凋亡之前诱导淋巴结中的免疫调节作用。

Subcutaneous delivery of mesenchymal stromal cells induces immunoregulatory effects in the lymph node prior to their apoptosis.

机构信息

Department of Anatomy and Developmental Biology, Biomedicine Discovery Institute, Monash University, Clayton, VIC, 3800, Australia.

School of Biomedicine, University of Adelaide, Adelaide, SA, 5005, Australia.

出版信息

Stem Cell Res Ther. 2024 Nov 17;15(1):432. doi: 10.1186/s13287-024-04060-0.

Abstract

BACKGROUND

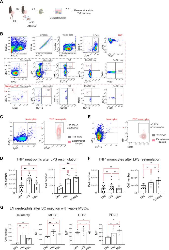
Mesenchymal stromal cell (MSC) therapy commonly involves systemic infusion of MSCs, which undergo apoptosis in the lung and induce immunoregulatory macrophages that reduce disease. The relevance of this mode of action, however, is yet to be determined for MSCs administered via other routes. Here, we administered MSCs via subcutaneous (SC) injection into inflamed tissue and investigated the immunomodulatory effects on the local lymph node (LN), which is a major site for the initiation and regulation of immune responses.

METHODS

A mouse model of localised skin inflammation was established with low-dose lipopolysaccharide (LPS) to in vivo prime adipose-derived MSCs delivered via SC injection. We then analysed the immunomodulatory changes in the LN draining the inflamed tissue, as well as the neutrophil TNF response to LPS re-exposure.

RESULTS

When administered directly into the inflamed skin tissue, SC MSC injection induced an expansion of IL-10-producing MerTK subcapsular sinus macrophages and T cell zone macrophages, as well as activated CD44 regulatory T cells (Tregs), in the draining LN, which was not observed in the non-draining LN. SC injection of viable, but not apoptotic, MSCs dampened TNF production by inflammatory cells in the draining LN when re-exposed to the inflammatory stimulus. SC injection of MSCs remote to the site of inflammation also did not attenuate the LN response to subsequent inflammatory challenge.

CONCLUSIONS

MSCs delivered directly into inflamed skin activated immunoregulatory cells in the local LN and inhibited LN responsiveness to subsequent inflammatory challenge. The immunoregulatory effects of SC-injected MSCs in the LN require priming by inflammatory cytokines in the local milieu. Furthermore, SC-injected MSCs exert anti-inflammatory effects in the draining LN prior to their apoptosis, in contrast to intravenously delivered MSCs, where anti-inflammatory effects are linked to their apoptosis.

摘要

背景

间充质基质细胞 (MSC) 疗法通常涉及 MSC 的全身输注,这些细胞在肺部凋亡,并诱导减少疾病的免疫调节巨噬细胞。然而,对于通过其他途径给予的 MSC,这种作用模式的相关性尚待确定。在这里,我们通过皮下 (SC) 注射将 MSC 给予炎症组织,并研究了对局部淋巴结 (LN) 的免疫调节作用,LN 是免疫反应启动和调节的主要部位。

方法

用低剂量脂多糖 (LPS) 建立局部皮肤炎症的小鼠模型,体内预先给予通过 SC 注射给予的脂肪来源 MSC。然后,我们分析了引流炎症组织的 LN 中的免疫调节变化,以及对 LPS 再暴露的中性粒细胞 TNF 反应。

结果

当直接注入炎症皮肤组织时,SC MSC 注射诱导引流 LN 中 IL-10 产生的 MerTK 被膜下窦巨噬细胞和 T 细胞区巨噬细胞以及活化的 CD44 调节性 T 细胞 (Treg) 的扩张,而在非引流 LN 中未观察到。当重新暴露于炎症刺激时,活的但不是凋亡的 MSC 的 SC 注射可抑制引流 LN 中炎症细胞的 TNF 产生。炎症部位以外的 MSC 的 SC 注射也不会减弱 LN 对随后炎症挑战的反应。

结论

直接注入炎症皮肤的 MSC 在局部 LN 中激活免疫调节细胞,并抑制 LN 对随后炎症挑战的反应。SC 注射的 MSC 在 LN 中的免疫调节作用需要局部环境中炎症细胞因子的启动。此外,与静脉内给予的 MSC 相比,SC 注射的 MSC 在凋亡之前在引流 LN 中发挥抗炎作用,在静脉内给予的 MSC 中,抗炎作用与凋亡相关。

https://cdn.ncbi.nlm.nih.gov/pmc/blobs/38b7/11572146/7653649dda66/13287_2024_4060_Fig1_HTML.jpg

文献检索

告别复杂PubMed语法,用中文像聊天一样搜索,搜遍4000万医学文献。AI智能推荐,让科研检索更轻松。

立即免费搜索

文件翻译

保留排版,准确专业,支持PDF/Word/PPT等文件格式,支持 12+语言互译。

免费翻译文档

深度研究

AI帮你快速写综述,25分钟生成高质量综述,智能提取关键信息,辅助科研写作。

立即免费体验