• 文献检索
  • 文档翻译
  • 深度研究
  • 学术资讯
  • Suppr Zotero 插件Zotero 插件
  • 邀请有礼
  • 套餐&价格
  • 历史记录
应用&插件
Suppr Zotero 插件Zotero 插件浏览器插件Mac 客户端Windows 客户端微信小程序
定价
高级版会员购买积分包购买API积分包
服务
文献检索文档翻译深度研究API 文档MCP 服务
关于我们
关于 Suppr公司介绍联系我们用户协议隐私条款
关注我们

Suppr 超能文献

核心技术专利:CN118964589B侵权必究
粤ICP备2023148730 号-1Suppr @ 2026

文献检索

告别复杂PubMed语法,用中文像聊天一样搜索,搜遍4000万医学文献。AI智能推荐,让科研检索更轻松。

立即免费搜索

文件翻译

保留排版,准确专业,支持PDF/Word/PPT等文件格式,支持 12+语言互译。

免费翻译文档

深度研究

AI帮你快速写综述,25分钟生成高质量综述,智能提取关键信息,辅助科研写作。

立即免费体验

芩连红曲汤通过调节FXR/TGR5/GLP-1通路改善非酒精性脂肪性肝病小鼠的胰岛素抵抗:生物信息学与实验研究

Qinlian Hongqu Decoction Modulates FXR/TGR5/GLP-1 Pathway to Improve Insulin Resistance in NAFLD Mice: Bioinformatics and Experimental Study.

作者信息

Zhang Zhongyi, He Yunliang, Zhao Mei, He Xin, Zhou Zubing, Yue Yuanyuan, Shen Tao, Liu Juncheng, Zhang Gan, Zhang Yong

机构信息

Institute of Traditional Chinese Medicine, Sichuan Academy of Chinese Medicine Sciences, Chengdu 610041, China.

School of Basic Medicine, Chengdu University of Traditional Chinese Medicine, Chengdu 611137, China.

出版信息

ACS Omega. 2024 Nov 3;9(45):45447-45466. doi: 10.1021/acsomega.4c07463. eCollection 2024 Nov 12.

DOI:10.1021/acsomega.4c07463
PMID:39554433
原文链接:https://pmc.ncbi.nlm.nih.gov/articles/PMC11561767/
Abstract

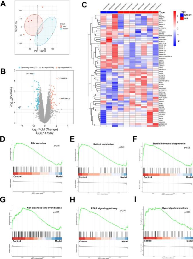
Qinglian Hongqu decoction (QLHQD), a traditional Chinese herbal remedy, shows potential in alleviating metabolic issues related to nonalcoholic fatty liver disease (NAFLD). However, its precise mode of action remains uncertain. This study aims to evaluate the efficacy and mechanisms of QLHQD in treating NAFLD. This study utilized a NAFLD mouse model to assess the effects of QLHQD on lipid metabolism, including blood lipids and hepatic steatosis, as well as glucose metabolism, including blood glucose levels, OGTT results, and serum insulin. Network pharmacology, bioinformatics, and molecular docking were used to explore how QLHQD may improve NAFLD treatment. Key proteins involved in these mechanisms were validated via WB and immunohistochemistry. Additionally, the expression of downstream pathway targets was examined to further validate the insulin resistance mechanism by which QLHQD improves NAFLD. Animal studies demonstrated that QLHQD alleviated lipid abnormalities, hepatic steatosis, blood glucose levels, the insulin resistance index, and the OGTT results in NAFLD mice ( < 0.05 or 0.01). Network pharmacology and bioinformatics analyses indicated that the effects of QLHQD on NAFLD might involve bile acid secretion pathways. Subsequent validation through Western blotting, immunohistochemistry, and qPCR demonstrated that QLHQD may influence fat metabolism and insulin sensitivity in NAFLD mice via the FXR/TGR5/GLP-1 signaling pathway. QLHQD significantly alleviates glucose and lipid metabolism disorders in a high-fat diet-induced NAFLD mouse model. Its mechanism of action may involve the activation of the FXR/TGR5/GLP-1 signaling pathway in the gut, which reduces lipid accumulation and insulin resistance.

摘要

清莲红曲汤(QLHQD)是一种传统中药方剂,在缓解与非酒精性脂肪性肝病(NAFLD)相关的代谢问题方面显示出潜力。然而,其确切作用机制仍不确定。本研究旨在评估QLHQD治疗NAFLD的疗效和机制。本研究利用NAFLD小鼠模型评估QLHQD对脂质代谢(包括血脂和肝脂肪变性)以及葡萄糖代谢(包括血糖水平、口服葡萄糖耐量试验(OGTT)结果和血清胰岛素)的影响。采用网络药理学、生物信息学和分子对接技术来探索QLHQD如何改善NAFLD的治疗。通过蛋白质免疫印迹法(WB)和免疫组织化学法验证了这些机制中涉及的关键蛋白。此外,检测下游通路靶点的表达以进一步验证QLHQD改善NAFLD的胰岛素抵抗机制。动物研究表明,QLHQD可减轻NAFLD小鼠的脂质异常、肝脂肪变性、血糖水平、胰岛素抵抗指数和OGTT结果(<0.05或0.01)。网络药理学和生物信息学分析表明,QLHQD对NAFLD的作用可能涉及胆汁酸分泌途径。随后通过蛋白质免疫印迹法、免疫组织化学法和定量聚合酶链反应(qPCR)验证表明,QLHQD可能通过法尼醇X受体(FXR)/G蛋白偶联胆汁酸受体5(TGR5)/胰高血糖素样肽-1(GLP-1)信号通路影响NAFLD小鼠的脂肪代谢和胰岛素敏感性。QLHQD可显著减轻高脂饮食诱导的NAFLD小鼠模型中的葡萄糖和脂质代谢紊乱。其作用机制可能涉及激活肠道中的FXR/TGR5/GLP-1信号通路,从而减少脂质积累和胰岛素抵抗。

https://cdn.ncbi.nlm.nih.gov/pmc/blobs/e69e/11561767/4c2ca168af75/ao4c07463_0008.jpg
https://cdn.ncbi.nlm.nih.gov/pmc/blobs/e69e/11561767/46471c6b1c41/ao4c07463_0001.jpg
https://cdn.ncbi.nlm.nih.gov/pmc/blobs/e69e/11561767/80c0760f92d8/ao4c07463_0002.jpg
https://cdn.ncbi.nlm.nih.gov/pmc/blobs/e69e/11561767/9c57b21ea5a1/ao4c07463_0004.jpg
https://cdn.ncbi.nlm.nih.gov/pmc/blobs/e69e/11561767/3bc056724d7e/ao4c07463_0005.jpg
https://cdn.ncbi.nlm.nih.gov/pmc/blobs/e69e/11561767/d2992e838bf8/ao4c07463_0006.jpg
https://cdn.ncbi.nlm.nih.gov/pmc/blobs/e69e/11561767/aa6ce1d475b5/ao4c07463_0007.jpg
https://cdn.ncbi.nlm.nih.gov/pmc/blobs/e69e/11561767/4c2ca168af75/ao4c07463_0008.jpg
https://cdn.ncbi.nlm.nih.gov/pmc/blobs/e69e/11561767/46471c6b1c41/ao4c07463_0001.jpg
https://cdn.ncbi.nlm.nih.gov/pmc/blobs/e69e/11561767/80c0760f92d8/ao4c07463_0002.jpg
https://cdn.ncbi.nlm.nih.gov/pmc/blobs/e69e/11561767/9c57b21ea5a1/ao4c07463_0004.jpg
https://cdn.ncbi.nlm.nih.gov/pmc/blobs/e69e/11561767/3bc056724d7e/ao4c07463_0005.jpg
https://cdn.ncbi.nlm.nih.gov/pmc/blobs/e69e/11561767/d2992e838bf8/ao4c07463_0006.jpg
https://cdn.ncbi.nlm.nih.gov/pmc/blobs/e69e/11561767/aa6ce1d475b5/ao4c07463_0007.jpg
https://cdn.ncbi.nlm.nih.gov/pmc/blobs/e69e/11561767/4c2ca168af75/ao4c07463_0008.jpg

相似文献

1
Qinlian Hongqu Decoction Modulates FXR/TGR5/GLP-1 Pathway to Improve Insulin Resistance in NAFLD Mice: Bioinformatics and Experimental Study.芩连红曲汤通过调节FXR/TGR5/GLP-1通路改善非酒精性脂肪性肝病小鼠的胰岛素抵抗:生物信息学与实验研究
ACS Omega. 2024 Nov 3;9(45):45447-45466. doi: 10.1021/acsomega.4c07463. eCollection 2024 Nov 12.
2
Qinlian hongqu decoction ameliorates hyperlipidemia via the IRE1-α/IKKB-β/NF-κb signaling pathway: Network pharmacology and experimental validation.秦连红曲汤通过 IRE1-α/IKKB-β/NF-κb 信号通路改善高脂血症:网络药理学和实验验证。
J Ethnopharmacol. 2024 Jan 10;318(Pt A):116856. doi: 10.1016/j.jep.2023.116856. Epub 2023 Jul 3.
3
Study on the mechanism of modified Gegen Qinlian decoction in regulating the intestinal flora-bile acid-TGR5 axis for the treatment of type 2 diabetes mellitus based on macro genome sequencing and targeted metabonomics integration.基于宏基因组测序和靶向代谢组学整合的加味葛根芩连汤调控肠道菌群-胆汁酸-TGR5 轴治疗 2 型糖尿病机制研究。
Phytomedicine. 2024 Sep;132:155329. doi: 10.1016/j.phymed.2023.155329. Epub 2024 Jun 8.
4
Farnesoid X receptor induces Takeda G-protein receptor 5 cross-talk to regulate bile acid synthesis and hepatic metabolism.法尼酯X受体诱导武田G蛋白偶联受体5相互作用以调节胆汁酸合成和肝脏代谢。
J Biol Chem. 2017 Jun 30;292(26):11055-11069. doi: 10.1074/jbc.M117.784322. Epub 2017 May 6.
5
Emodin palliates high-fat diet-induced nonalcoholic fatty liver disease in mice via activating the farnesoid X receptor pathway.大黄素通过激活法尼醇 X 受体通路缓解高脂饮食诱导的小鼠非酒精性脂肪性肝病。
J Ethnopharmacol. 2021 Oct 28;279:114340. doi: 10.1016/j.jep.2021.114340. Epub 2021 Jun 22.
6
Molecular mechanism of Fufang Zhenzhu Tiaozhi capsule in the treatment of type 2 diabetes mellitus with nonalcoholic fatty liver disease based on network pharmacology and validation in minipigs.基于网络药理学和小型猪验证的复方珍珠调脂胶囊治疗 2 型糖尿病合并非酒精性脂肪肝病的分子机制。
J Ethnopharmacol. 2021 Jun 28;274:114056. doi: 10.1016/j.jep.2021.114056. Epub 2021 Mar 23.
7
Ling-Gui-Zhu-Gan decoction ameliorates nonalcoholic fatty liver disease via modulating the gut microbiota.灵龟护肝汤通过调节肠道微生物群改善非酒精性脂肪肝。
Microbiol Spectr. 2024 Jun 4;12(6):e0197923. doi: 10.1128/spectrum.01979-23. Epub 2024 Apr 22.
8
Huanglian-Hongqu herb pair improves nonalcoholic fatty liver disease via NF-κB/NLRP3 pathway in mice: network pharmacology, molecular docking and experimental validation.黄连-虎杖药对通过 NF-κB/NLRP3 通路改善小鼠非酒精性脂肪性肝病:网络药理学、分子对接和实验验证。
Hereditas. 2024 Apr 3;161(1):12. doi: 10.1186/s41065-024-00316-0.
9
Intestinal TGR5 agonism improves hepatic steatosis and insulin sensitivity in Western diet-fed mice.肠 TGR5 激动剂可改善西方饮食喂养小鼠的肝脂肪变性和胰岛素敏感性。
Am J Physiol Gastrointest Liver Physiol. 2019 Mar 1;316(3):G412-G424. doi: 10.1152/ajpgi.00300.2018. Epub 2019 Jan 3.
10
Integrated network pharmacology, metabolomics, and transcriptomics of Huanglian-Hongqu herb pair in non-alcoholic fatty liver disease.黄连-红曲药对治疗非酒精性脂肪性肝病的整合网络药理学、代谢组学和转录组学研究。
J Ethnopharmacol. 2024 May 10;325:117828. doi: 10.1016/j.jep.2024.117828. Epub 2024 Feb 5.

引用本文的文献

1
The relationship between liver stiffness, fat content measured by liver elastography, and coronary artery disease: a study based on the NHANES database.肝脏硬度、通过肝脏弹性成像测量的脂肪含量与冠状动脉疾病之间的关系:一项基于美国国家健康与营养检查调查(NHANES)数据库的研究。
Sci Rep. 2025 Aug 16;15(1):30010. doi: 10.1038/s41598-025-15709-y.
2
PDIA3 rs2788, a risk factor for metabolic syndrome, interacted negatively with antihypertensive medications.PDIA3基因rs2788位点是代谢综合征的一个风险因素,它与抗高血压药物存在负向相互作用。
Sci Rep. 2025 Aug 9;15(1):29138. doi: 10.1038/s41598-025-15075-9.
3
Gut microbiota and its metabolites regulate insulin resistance: traditional Chinese medicine insights for T2DM.

本文引用的文献

1
Hepatic selective insulin resistance at the intersection of insulin signaling and metabolic dysfunction-associated steatotic liver disease.肝选择性胰岛素抵抗:胰岛素信号与代谢功能障碍相关脂肪性肝病的交汇点。
Cell Metab. 2024 May 7;36(5):947-968. doi: 10.1016/j.cmet.2024.04.006.
2
The Emerging Role of Glucagon-Like Peptide-1 Receptor Agonists for the Treatment of Metabolic Dysfunction-Associated Steatohepatitis.胰高血糖素样肽-1 受体激动剂在治疗代谢相关脂肪性肝炎中的新作用。
Clin Gastroenterol Hepatol. 2024 Aug;22(8):1565-1574. doi: 10.1016/j.cgh.2024.01.032. Epub 2024 Feb 15.
3
Integrated network pharmacology, metabolomics, and transcriptomics of Huanglian-Hongqu herb pair in non-alcoholic fatty liver disease.
肠道微生物群及其代谢产物调节胰岛素抵抗:中医对2型糖尿病的见解
Front Microbiol. 2025 Mar 19;16:1554189. doi: 10.3389/fmicb.2025.1554189. eCollection 2025.
黄连-红曲药对治疗非酒精性脂肪性肝病的整合网络药理学、代谢组学和转录组学研究。
J Ethnopharmacol. 2024 May 10;325:117828. doi: 10.1016/j.jep.2024.117828. Epub 2024 Feb 5.
4
Effects of nonalcoholic fatty liver disease on sarcopenia: evidence from genetic methods.非酒精性脂肪性肝病对肌肉减少症的影响:遗传方法的证据。
Sci Rep. 2024 Feb 1;14(1):2709. doi: 10.1038/s41598-024-53112-1.
5
Network pharmacology: towards the artificial intelligence-based precision traditional Chinese medicine.网络药理学:迈向基于人工智能的精准中医药。
Brief Bioinform. 2023 Nov 22;25(1). doi: 10.1093/bib/bbad518.
6
SRplot: A free online platform for data visualization and graphing.SRplot:一个免费的在线数据可视化和绘图平台。
PLoS One. 2023 Nov 9;18(11):e0294236. doi: 10.1371/journal.pone.0294236. eCollection 2023.
7
Pathology and Pathogenesis of Metabolic Dysfunction-Associated Steatotic Liver Disease-Associated Hepatic Tumors.代谢功能障碍相关脂肪性肝病相关肝肿瘤的病理学与发病机制
Biomedicines. 2023 Oct 12;11(10):2761. doi: 10.3390/biomedicines11102761.
8
Non-alcoholic fatty liver disease in women - Current knowledge and emerging concepts.女性非酒精性脂肪性肝病——当前认知与新观点
JHEP Rep. 2023 Jun 29;5(10):100835. doi: 10.1016/j.jhepr.2023.100835. eCollection 2023 Oct.
9
Incretins (GLP-1 receptor agonists and dual/triple agonists) and the liver.肠降血糖素(GLP-1 受体激动剂和双重/三重激动剂)与肝脏。
J Hepatol. 2023 Dec;79(6):1557-1565. doi: 10.1016/j.jhep.2023.07.033. Epub 2023 Aug 9.
10
Sarcopenia, a condition shared by various diseases: can we alleviate or delay the progression?肌肉减少症,多种疾病共有的一种状态:我们能否缓解或延缓其进展?
Intern Emerg Med. 2023 Oct;18(7):1887-1895. doi: 10.1007/s11739-023-03339-z. Epub 2023 Jul 25.