• 文献检索
  • 文档翻译
  • 深度研究
  • 学术资讯
  • Suppr Zotero 插件Zotero 插件
  • 邀请有礼
  • 套餐&价格
  • 历史记录
应用&插件
Suppr Zotero 插件Zotero 插件浏览器插件Mac 客户端Windows 客户端微信小程序
定价
高级版会员购买积分包购买API积分包
服务
文献检索文档翻译深度研究API 文档MCP 服务
关于我们
关于 Suppr公司介绍联系我们用户协议隐私条款
关注我们

Suppr 超能文献

核心技术专利:CN118964589B侵权必究
粤ICP备2023148730 号-1Suppr @ 2026

文献检索

告别复杂PubMed语法,用中文像聊天一样搜索,搜遍4000万医学文献。AI智能推荐,让科研检索更轻松。

立即免费搜索

文件翻译

保留排版,准确专业,支持PDF/Word/PPT等文件格式,支持 12+语言互译。

免费翻译文档

深度研究

AI帮你快速写综述,25分钟生成高质量综述,智能提取关键信息,辅助科研写作。

立即免费体验

纳米黏土凝胶可减轻与骨形态发生蛋白2(BMP2)相关的炎症,并促进软骨形成以增强BMP2介导的脊柱融合。

Nanoclay gels attenuate BMP2-associated inflammation and promote chondrogenesis to enhance BMP2-spinal fusion.

作者信息

Furuichi Takuya, Hirai Hiromasa, Kitahara Takayuki, Bun Masayuki, Ikuta Masato, Ukon Yuichiro, Furuya Masayuki, Oreffo Richard O C, Janeczek Agnieszka A, Dawson Jonathan I, Okada Seiji, Kaito Takashi

机构信息

Department of Orthopedic Surgery, Osaka University Graduate School of Medicine, 2-2 Yamadaoka, Suita, Osaka, 565-0871, Japan.

Bone & Joint Research Group, Centre for Human Development, Stem Cells & Regeneration, Institute of Developmental Sciences, University of Southampton, Southampton, SO16 6YD, United Kingdom.

出版信息

Bioact Mater. 2024 Nov 5;44:474-487. doi: 10.1016/j.bioactmat.2024.10.027. eCollection 2025 Feb.

DOI:10.1016/j.bioactmat.2024.10.027
PMID:39559426
原文链接:https://pmc.ncbi.nlm.nih.gov/articles/PMC11570687/
Abstract

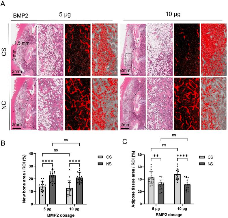
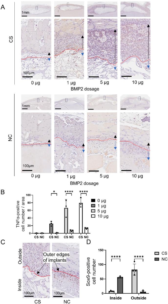
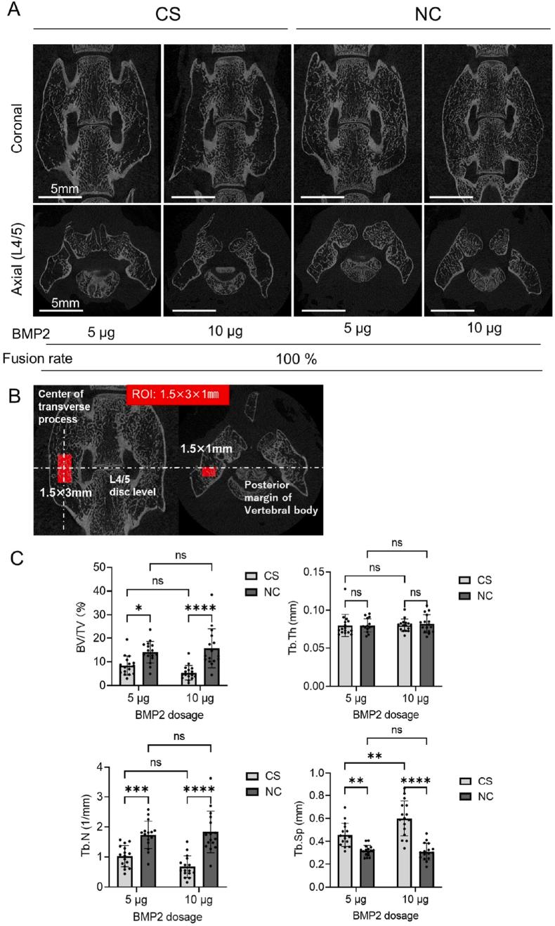
Bone morphogenetic protein 2 (BMP2) is clinically applied for treating intractable fractures and promoting spinal fusion because of its osteogenic potency. However, adverse effects following the release of supraphysiological doses of BMP2 from collagen carriers are widely reported. Nanoclay gel (NC) is attracting attention as a biomaterial, given the potential for localized efficacy of administered agents. However, the efficacy and mechanism of action of NC/BMP2 remain unclear. This study explored the efficacy of NC as a BMP2 carrier in bone regeneration and the enhancement mechanism. Subfascial implantation of NC containing BMP2 elicited superior bone formation compared with collagen sponge (CS). Cartilage was uniformly formed inside the NC, whereas CS formed cartilage only on the perimeter. Additionally, CS induced a dose-dependent inflammatory response around the implantation site, whereas NC induced a minor response, and inflammatory cells were observed inside the NC. In a rat spinal fusion model, NC promoted high-quality bony fusion compared to CS. NC enhanced chondrogenic and osteogenic differentiation of hBMSCs and ATDC5 cells while inhibiting osteoclastogenesis. Overall, NC/BMP2 facilitates spatially controlled, high-quality endochondral bone formation without BMP2-induced inflammation and promotes high-density new bone, functioning as a next-generation BMP2 carrier.

摘要

骨形态发生蛋白2(BMP2)因其成骨能力而在临床上用于治疗难治性骨折和促进脊柱融合。然而,从胶原蛋白载体中释放超生理剂量的BMP2后产生的不良反应已被广泛报道。鉴于给药制剂具有局部疗效的潜力,纳米粘土凝胶(NC)作为一种生物材料正受到关注。然而,NC/BMP2的疗效和作用机制仍不清楚。本研究探讨了NC作为BMP2载体在骨再生中的疗效及其增强机制。与胶原海绵(CS)相比,皮下植入含BMP2的NC能引起更好的骨形成。NC内部均匀形成软骨,而CS仅在周边形成软骨。此外,CS在植入部位周围诱导剂量依赖性炎症反应,而NC诱导的反应较小,且在NC内部观察到炎症细胞。在大鼠脊柱融合模型中,与CS相比,NC促进了高质量的骨融合。NC增强了hBMSCs和ATDC5细胞的软骨生成和成骨分化,同时抑制破骨细胞生成。总体而言,NC/BMP2有助于在空间上控制、高质量的软骨内骨形成,而不会引起BMP2诱导的炎症,并促进高密度新骨形成,作为下一代BMP2载体发挥作用。

https://cdn.ncbi.nlm.nih.gov/pmc/blobs/14ea/11570687/3309618285d9/gr7.jpg
https://cdn.ncbi.nlm.nih.gov/pmc/blobs/14ea/11570687/3406c2523129/ga1.jpg
https://cdn.ncbi.nlm.nih.gov/pmc/blobs/14ea/11570687/2c7c238fc0c6/gr1.jpg
https://cdn.ncbi.nlm.nih.gov/pmc/blobs/14ea/11570687/06fc54cb40ad/gr2.jpg
https://cdn.ncbi.nlm.nih.gov/pmc/blobs/14ea/11570687/adac98e4a153/gr3.jpg
https://cdn.ncbi.nlm.nih.gov/pmc/blobs/14ea/11570687/10878730d562/gr4.jpg
https://cdn.ncbi.nlm.nih.gov/pmc/blobs/14ea/11570687/0fcbc216b5f1/gr5.jpg
https://cdn.ncbi.nlm.nih.gov/pmc/blobs/14ea/11570687/8b0060e409c1/gr6.jpg
https://cdn.ncbi.nlm.nih.gov/pmc/blobs/14ea/11570687/3309618285d9/gr7.jpg
https://cdn.ncbi.nlm.nih.gov/pmc/blobs/14ea/11570687/3406c2523129/ga1.jpg
https://cdn.ncbi.nlm.nih.gov/pmc/blobs/14ea/11570687/2c7c238fc0c6/gr1.jpg
https://cdn.ncbi.nlm.nih.gov/pmc/blobs/14ea/11570687/06fc54cb40ad/gr2.jpg
https://cdn.ncbi.nlm.nih.gov/pmc/blobs/14ea/11570687/adac98e4a153/gr3.jpg
https://cdn.ncbi.nlm.nih.gov/pmc/blobs/14ea/11570687/10878730d562/gr4.jpg
https://cdn.ncbi.nlm.nih.gov/pmc/blobs/14ea/11570687/0fcbc216b5f1/gr5.jpg
https://cdn.ncbi.nlm.nih.gov/pmc/blobs/14ea/11570687/8b0060e409c1/gr6.jpg
https://cdn.ncbi.nlm.nih.gov/pmc/blobs/14ea/11570687/3309618285d9/gr7.jpg

相似文献

1
Nanoclay gels attenuate BMP2-associated inflammation and promote chondrogenesis to enhance BMP2-spinal fusion.纳米黏土凝胶可减轻与骨形态发生蛋白2(BMP2)相关的炎症,并促进软骨形成以增强BMP2介导的脊柱融合。
Bioact Mater. 2024 Nov 5;44:474-487. doi: 10.1016/j.bioactmat.2024.10.027. eCollection 2025 Feb.
2
BMP2 induces chondrogenic differentiation, osteogenic differentiation and endochondral ossification in stem cells.骨形态发生蛋白2(BMP2)可诱导干细胞发生软骨形成分化、成骨分化和软骨内成骨。
Cell Tissue Res. 2016 Oct;366(1):101-11. doi: 10.1007/s00441-016-2403-0. Epub 2016 Apr 15.
3
HIF-1α as a Regulator of BMP2-Induced Chondrogenic Differentiation, Osteogenic Differentiation, and Endochondral Ossification in Stem Cells.缺氧诱导因子-1α作为干细胞中骨形态发生蛋白2诱导的软骨分化、成骨分化和软骨内骨化的调节因子
Cell Physiol Biochem. 2015;36(1):44-60. doi: 10.1159/000374052. Epub 2015 Apr 27.
4
Sox9 potentiates BMP2-induced chondrogenic differentiation and inhibits BMP2-induced osteogenic differentiation.Sox9增强BMP2诱导的软骨形成分化,并抑制BMP2诱导的成骨分化。
PLoS One. 2014 Feb 13;9(2):e89025. doi: 10.1371/journal.pone.0089025. eCollection 2014.
5
Silencing Smad7 potentiates BMP2-induced chondrogenic differentiation and inhibits endochondral ossification in human synovial-derived mesenchymal stromal cells.沉默 Smad7 增强 BMP2 诱导的人滑膜间充质基质细胞的软骨分化并抑制软骨内成骨。
Stem Cell Res Ther. 2021 Feb 15;12(1):132. doi: 10.1186/s13287-021-02202-2.
6
Sox9 augments BMP2-induced chondrogenic differentiation by downregulating Smad7 in mesenchymal stem cells (MSCs).Sox9通过下调间充质干细胞(MSC)中的Smad7来增强BMP2诱导的软骨形成分化。
Genes Dis. 2017 Dec;4(4):229-239. doi: 10.1016/j.gendis.2017.10.004. Epub 2017 Nov 2.
7
Regulatory role of stromal cell-derived factor-1 in bone morphogenetic protein-2-induced chondrogenic differentiation in vitro.基质细胞衍生因子-1 在骨形态发生蛋白-2 诱导的体外软骨分化中的调控作用。
Int J Biochem Cell Biol. 2012 Nov;44(11):1825-33. doi: 10.1016/j.biocel.2012.06.033. Epub 2012 Jul 6.
8
The use of ASCs engineered to express BMP2 or TGF-β3 within scaffold constructs to promote calvarial bone repair.利用在支架构建体中表达 BMP2 或 TGF-β3 的 ASC 来促进颅骨骨修复。
Biomaterials. 2013 Dec;34(37):9401-12. doi: 10.1016/j.biomaterials.2013.08.051. Epub 2013 Sep 7.
9
Bone morphogenetic protein 2 stimulates endochondral ossification by regulating periosteal cell fate during bone repair.骨形态发生蛋白 2 通过调节骨修复过程中骨膜细胞的命运来刺激软骨内骨化。
Bone. 2010 Jul;47(1):65-73. doi: 10.1016/j.bone.2010.03.012. Epub 2010 Mar 27.
10
The bone morphogenetic protein 2 analogue L51P enhances spinal fusion in combination with BMP2 in an in vivo rat tail model.骨形态发生蛋白 2 类似物 L51P 与 BMP2 联合在体内大鼠尾模型中增强脊柱融合。
Acta Biomater. 2024 Mar 15;177:148-156. doi: 10.1016/j.actbio.2024.01.039. Epub 2024 Feb 6.

本文引用的文献

1
Tracking cellular uptake, intracellular trafficking and fate of nanoclay particles in human bone marrow stromal cells.追踪纳米黏土颗粒在人骨髓基质细胞中的细胞摄取、细胞内转运和命运。
Nanoscale. 2023 Nov 23;15(45):18457-18472. doi: 10.1039/d3nr02447d.
2
[Preparation and bone repair capability of a new plastic bone filler material].新型塑料骨填充材料的制备及其骨修复能力
Zhongguo Xiu Fu Chong Jian Wai Ke Za Zhi. 2023 Mar 15;37(3):302-307. doi: 10.7507/1002-1892.202210022.
3
Advances in bone regeneration with growth factors for spinal fusion: A literature review.
用于脊柱融合的生长因子在骨再生方面的进展:文献综述。
N Am Spine Soc J. 2022 Dec 17;13:100193. doi: 10.1016/j.xnsj.2022.100193. eCollection 2023 Mar.
4
Selective Retinoic Acid Receptor γ Antagonist 7C is a Potent Enhancer of BMP-Induced Ectopic Endochondral Bone Formation.选择性视黄酸受体γ拮抗剂7C是骨形态发生蛋白诱导的异位软骨内骨形成的有效增强剂。
Front Cell Dev Biol. 2022 Mar 14;10:802699. doi: 10.3389/fcell.2022.802699. eCollection 2022.
5
A novel BMP-2-loaded hydroxyapatite/beta-tricalcium phosphate microsphere/hydrogel composite for bone regeneration.一种新型负载 BMP-2 的羟基磷灰石/β-磷酸三钙微球/水凝胶复合材料,用于骨再生。
Sci Rep. 2021 Aug 19;11(1):16924. doi: 10.1038/s41598-021-96484-4.
6
Nanoclay Reinforced Biomaterials for Mending Musculoskeletal Tissue Disorders.纳米黏土增强生物材料修复肌肉骨骼组织紊乱。
Adv Healthc Mater. 2021 Aug;10(16):e2100217. doi: 10.1002/adhm.202100217. Epub 2021 Jun 29.
7
Advances in Growth Factor Delivery for Bone Tissue Engineering.生长因子在骨组织工程中的递送进展。
Int J Mol Sci. 2021 Jan 18;22(2):903. doi: 10.3390/ijms22020903.
8
The effect of silicate ions on proliferation, osteogenic differentiation and cell signalling pathways (WNT and SHH) of bone marrow stromal cells.硅酸根离子对骨髓基质细胞增殖、成骨分化及细胞信号通路(WNT和SHH)的影响
Biomater Sci. 2013 Apr 5;1(4):379-392. doi: 10.1039/c2bm00108j. Epub 2012 Dec 12.
9
Nanoclay-functionalized 3D nanofibrous scaffolds promote bone regeneration.纳米黏土功能化 3D 纳米纤维支架促进骨再生。
J Mater Chem B. 2020 May 7;8(17):3842-3851. doi: 10.1039/c9tb02814e. Epub 2020 Mar 27.
10
Bisphosphonate nanoclay edge-site interactions facilitate hydrogel self-assembly and sustained growth factor localization.双膦酸盐纳米黏土边缘位点相互作用促进水凝胶的自组装和持续的生长因子定位。
Nat Commun. 2020 Mar 13;11(1):1365. doi: 10.1038/s41467-020-15152-9.