• 文献检索
  • 文档翻译
  • 深度研究
  • 学术资讯
  • Suppr Zotero 插件Zotero 插件
  • 邀请有礼
  • 套餐&价格
  • 历史记录
应用&插件
Suppr Zotero 插件Zotero 插件浏览器插件Mac 客户端Windows 客户端微信小程序
定价
高级版会员购买积分包购买API积分包
服务
文献检索文档翻译深度研究API 文档MCP 服务
关于我们
关于 Suppr公司介绍联系我们用户协议隐私条款
关注我们

Suppr 超能文献

核心技术专利:CN118964589B侵权必究
粤ICP备2023148730 号-1Suppr @ 2026

文献检索

告别复杂PubMed语法,用中文像聊天一样搜索,搜遍4000万医学文献。AI智能推荐,让科研检索更轻松。

立即免费搜索

文件翻译

保留排版,准确专业,支持PDF/Word/PPT等文件格式,支持 12+语言互译。

免费翻译文档

深度研究

AI帮你快速写综述,25分钟生成高质量综述,智能提取关键信息,辅助科研写作。

立即免费体验

GOS 通过肠-脑轴增强青春期小鼠的 BDNF 介导的乳腺发育。

GOS enhances BDNF-mediated mammary gland development in pubertal mice via the gut-brain axis.

机构信息

State Key Laboratory for Diagnosis and Treatment of Severe Zoonotic Infectious Diseases, Key Laboratory for Zoonosis Research of the Ministry of Education, Institute of Zoonosis, and College of Veterinary Medicine, Jilin University, Changchun, 130062, China.

出版信息

NPJ Biofilms Microbiomes. 2024 Nov 19;10(1):130. doi: 10.1038/s41522-024-00607-4.

DOI:10.1038/s41522-024-00607-4
PMID:39562762
原文链接:https://pmc.ncbi.nlm.nih.gov/articles/PMC11577074/
Abstract

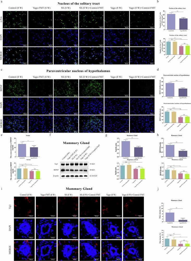
The "gut-brain axis" is involved in many physiological processes. However, its role in regulating mammary gland (MG) development remains unknown. In this study, we established the mice model of bilateral subdiaphragmatic vagotomy (Vago) to clarify the effects of "gut-brain axis" on MG development in pubertal mice. The results showed that Vago reduced the ratio of Lactobacillus and Bifidobacterium, neuronal excitability in the nucleus of solitary tract (NTS), and synthesis and secretion of BDNF, thereby slowing MG development. Transplanting the gut microbiota of Vago mice to recipient mice replicated these effects, and transplanting the gut microbiota of Control mice to Vago mice did not alleviate these effects. Galacto-Oligosaccharide (GOS), which up-regulates the ratio of Lactobacillus and Bifidobacterium, supplementation elevated NTS neuron excitability, synthesis and secretion of BDNF, and MG development, but Vago reversed these benefits. In conclusion, GOS enhances BDNF-mediated mammary gland development in pubertal mice via the "gut-brain axis".

摘要

“肠脑轴”参与许多生理过程。然而,其在调节乳腺(MG)发育中的作用尚不清楚。在本研究中,我们建立了双侧膈下迷走神经切断术(Vago)的小鼠模型,以阐明“肠脑轴”对青春期小鼠 MG 发育的影响。结果表明,Vago 降低了乳酸杆菌和双歧杆菌的比例、孤束核(NTS)中的神经元兴奋性以及 BDNF 的合成和分泌,从而减缓 MG 发育。将 Vago 小鼠的肠道微生物群移植到受体小鼠中复制了这些效果,而将对照小鼠的肠道微生物群移植到 Vago 小鼠中则没有减轻这些效果。半乳糖低聚糖(GOS)可上调乳酸杆菌和双歧杆菌的比例,补充 GOS 可提高 NTS 神经元兴奋性、BDNF 的合成和分泌以及 MG 发育,但 Vago 逆转了这些作用。总之,GOS 通过“肠脑轴”增强了青春期小鼠中 BDNF 介导的乳腺发育。

https://cdn.ncbi.nlm.nih.gov/pmc/blobs/3052/11577074/f97b8e6e4b41/41522_2024_607_Fig9_HTML.jpg
https://cdn.ncbi.nlm.nih.gov/pmc/blobs/3052/11577074/1a104860811c/41522_2024_607_Fig1_HTML.jpg
https://cdn.ncbi.nlm.nih.gov/pmc/blobs/3052/11577074/5e0f109b2c67/41522_2024_607_Fig2_HTML.jpg
https://cdn.ncbi.nlm.nih.gov/pmc/blobs/3052/11577074/90889c20c58f/41522_2024_607_Fig3_HTML.jpg
https://cdn.ncbi.nlm.nih.gov/pmc/blobs/3052/11577074/c856ca28e581/41522_2024_607_Fig4_HTML.jpg
https://cdn.ncbi.nlm.nih.gov/pmc/blobs/3052/11577074/13563953795d/41522_2024_607_Fig5_HTML.jpg
https://cdn.ncbi.nlm.nih.gov/pmc/blobs/3052/11577074/5e594f4e3388/41522_2024_607_Fig6_HTML.jpg
https://cdn.ncbi.nlm.nih.gov/pmc/blobs/3052/11577074/ee63415b37d0/41522_2024_607_Fig7_HTML.jpg
https://cdn.ncbi.nlm.nih.gov/pmc/blobs/3052/11577074/3e10b057bfdc/41522_2024_607_Fig8_HTML.jpg
https://cdn.ncbi.nlm.nih.gov/pmc/blobs/3052/11577074/f97b8e6e4b41/41522_2024_607_Fig9_HTML.jpg
https://cdn.ncbi.nlm.nih.gov/pmc/blobs/3052/11577074/1a104860811c/41522_2024_607_Fig1_HTML.jpg
https://cdn.ncbi.nlm.nih.gov/pmc/blobs/3052/11577074/5e0f109b2c67/41522_2024_607_Fig2_HTML.jpg
https://cdn.ncbi.nlm.nih.gov/pmc/blobs/3052/11577074/90889c20c58f/41522_2024_607_Fig3_HTML.jpg
https://cdn.ncbi.nlm.nih.gov/pmc/blobs/3052/11577074/c856ca28e581/41522_2024_607_Fig4_HTML.jpg
https://cdn.ncbi.nlm.nih.gov/pmc/blobs/3052/11577074/13563953795d/41522_2024_607_Fig5_HTML.jpg
https://cdn.ncbi.nlm.nih.gov/pmc/blobs/3052/11577074/5e594f4e3388/41522_2024_607_Fig6_HTML.jpg
https://cdn.ncbi.nlm.nih.gov/pmc/blobs/3052/11577074/ee63415b37d0/41522_2024_607_Fig7_HTML.jpg
https://cdn.ncbi.nlm.nih.gov/pmc/blobs/3052/11577074/3e10b057bfdc/41522_2024_607_Fig8_HTML.jpg
https://cdn.ncbi.nlm.nih.gov/pmc/blobs/3052/11577074/f97b8e6e4b41/41522_2024_607_Fig9_HTML.jpg

相似文献

1
GOS enhances BDNF-mediated mammary gland development in pubertal mice via the gut-brain axis.GOS 通过肠-脑轴增强青春期小鼠的 BDNF 介导的乳腺发育。
NPJ Biofilms Microbiomes. 2024 Nov 19;10(1):130. doi: 10.1038/s41522-024-00607-4.
2
High purity galacto-oligosaccharides enhance specific Bifidobacterium species and their metabolic activity in the mouse gut microbiome.高纯度低聚半乳糖可增强小鼠肠道微生物群中特定双歧杆菌种类及其代谢活性。
Benef Microbes. 2016;7(2):247-64. doi: 10.3920/BM2015.0114. Epub 2016 Feb 3.
3
69-2 Combined with Galacto-Oligosaccharides Alleviates d-Galactose-Induced Aging by Regulating the AMPK/SIRT1 Signaling Pathway and Gut Microbiota in Mice.69-2与低聚半乳糖联合通过调节小鼠的AMPK/SIRT1信号通路和肠道微生物群减轻d-半乳糖诱导的衰老。
J Agric Food Chem. 2021 Mar 10;69(9):2745-2757. doi: 10.1021/acs.jafc.0c06730. Epub 2021 Feb 10.
4
Nutrient Intake and Gut Microbial Genera Changes after a 4-Week Placebo Controlled Galacto-Oligosaccharides Intervention in Young Females.年轻女性食用 4 周低聚半乳糖后,其营养摄入和肠道微生物种类变化。
Nutrients. 2021 Dec 8;13(12):4384. doi: 10.3390/nu13124384.
5
Selenium Nanoparticles-Enriched ATCC 393 Prevents Cognitive Dysfunction in Mice Through Modulating Microbiota-Gut-Brain Axis.富硒 ATCC 393 纳米颗粒通过调节微生物群-肠-脑轴预防小鼠认知功能障碍。
Int J Nanomedicine. 2022 Oct 13;17:4807-4827. doi: 10.2147/IJN.S374024. eCollection 2022.
6
The anxiolytic effect of Bifidobacterium longum NCC3001 involves vagal pathways for gut-brain communication.长双歧杆菌 NCC3001 的抗焦虑作用涉及肠道-大脑交流的迷走神经途径。
Neurogastroenterol Motil. 2011 Dec;23(12):1132-9. doi: 10.1111/j.1365-2982.2011.01796.x. Epub 2011 Oct 11.
7
Alleviating effect of vagus nerve cutting in Salmonella-induced gut infections and anxiety-like behavior via enhancing microbiota-derived GABA.迷走神经切断术通过增强肠道菌群衍生的 GABA 缓解沙门氏菌诱导的肠道感染和焦虑样行为。
Brain Behav Immun. 2024 Jul;119:607-620. doi: 10.1016/j.bbi.2024.04.034. Epub 2024 Apr 23.
8
Fermentation properties and potential prebiotic activity of Bimuno® galacto-oligosaccharide (65 % galacto-oligosaccharide content) on in vitro gut microbiota parameters.Bimuno®低聚半乳糖(半乳糖低聚糖含量为65%)对体外肠道微生物群参数的发酵特性及潜在益生元活性
Br J Nutr. 2016 Aug;116(3):480-6. doi: 10.1017/S0007114516002269. Epub 2016 Jun 8.
9
Mechanism of hyperphagia contributing to obesity in brain-derived neurotrophic factor knockout mice.脑源性神经营养因子敲除小鼠肥胖导致多食的机制。
Neuroscience. 2013 Jan 15;229:176-99. doi: 10.1016/j.neuroscience.2012.09.078. Epub 2012 Oct 13.
10
The piglet as a model for studying dietary components in infant diets: effects of galacto-oligosaccharides on intestinal functions.仔猪作为研究婴儿饮食中膳食成分的模型:低聚半乳糖对肠道功能的影响。
Br J Nutr. 2016 Feb 28;115(4):605-18. doi: 10.1017/S0007114515004997. Epub 2015 Dec 14.

引用本文的文献

1
From Synaptic Plasticity to Neurodegeneration: BDNF as a Transformative Target in Medicine.从突触可塑性到神经退行性变:脑源性神经营养因子作为医学中的变革性靶点
Int J Mol Sci. 2025 Apr 30;26(9):4271. doi: 10.3390/ijms26094271.

本文引用的文献

1
Stress-sensitive neural circuits change the gut microbiome via duodenal glands.应激敏感神经回路通过十二指肠腺改变肠道微生物组。
Cell. 2024 Sep 19;187(19):5393-5412.e30. doi: 10.1016/j.cell.2024.07.019. Epub 2024 Aug 8.
2
Achyranthes bidentata polysaccharide ameliorates type 2 diabetes mellitus by gut microbiota-derived short-chain fatty acids-induced activation of the GLP-1/GLP-1R/cAMP/PKA/CREB/INS pathway.牛膝多糖通过肠道微生物群衍生的短链脂肪酸诱导的GLP-1/GLP-1R/cAMP/PKA/CREB/INS途径激活来改善2型糖尿病。
Int J Biol Macromol. 2024 Jun;270(Pt 2):132256. doi: 10.1016/j.ijbiomac.2024.132256. Epub 2024 May 9.
3
Alleviating effect of vagus nerve cutting in Salmonella-induced gut infections and anxiety-like behavior via enhancing microbiota-derived GABA.
迷走神经切断术通过增强肠道菌群衍生的 GABA 缓解沙门氏菌诱导的肠道感染和焦虑样行为。
Brain Behav Immun. 2024 Jul;119:607-620. doi: 10.1016/j.bbi.2024.04.034. Epub 2024 Apr 23.
4
Depression-associated gut microbes, metabolites and clinical trials.与抑郁症相关的肠道微生物、代谢物及临床试验。
Front Microbiol. 2024 Jan 31;15:1292004. doi: 10.3389/fmicb.2024.1292004. eCollection 2024.
5
ameliorates mouse hepatic steatosis through regulating gut microbial composition, gut-liver folate and unsaturated fatty acids metabolism.通过调节肠道微生物组成、肠-肝叶酸和不饱和脂肪酸代谢改善小鼠肝脏脂肪变性。
Gut Microbes. 2024 Jan-Dec;16(1):2304159. doi: 10.1080/19490976.2024.2304159. Epub 2024 Jan 26.
6
The gut microbiota modulate locomotion via vagus-dependent glucagon-like peptide-1 signaling.肠道微生物群通过迷走神经依赖的胰高血糖素样肽-1 信号调节运动。
NPJ Biofilms Microbiomes. 2024 Jan 16;10(1):2. doi: 10.1038/s41522-024-00477-w.
7
Effects of Different Galacto-Oligosaccharide Supplementation on Growth Performance, Immune Function, Serum Nutrients, and Appetite-Related Hormones in Holstein Calves.不同低聚半乳糖添加量对荷斯坦犊牛生长性能、免疫功能、血清营养物质及食欲相关激素的影响
Animals (Basel). 2023 Oct 30;13(21):3366. doi: 10.3390/ani13213366.
8
The Role of Gut Microbiota in Anxiety, Depression, and Other Mental Disorders as Well as the Protective Effects of Dietary Components.肠道微生物群在焦虑、抑郁和其他精神障碍中的作用,以及膳食成分的保护作用。
Nutrients. 2023 Jul 23;15(14):3258. doi: 10.3390/nu15143258.
9
Crosstalk between dietary pomegranate and gut microbiota: evidence of health benefits.石榴饮食与肠道微生物群之间的相互作用:健康益处的证据。
Crit Rev Food Sci Nutr. 2024;64(27):10009-10035. doi: 10.1080/10408398.2023.2219763. Epub 2023 Jun 19.
10
Gut microbiota changes require vagus nerve integrity to promote depressive-like behaviors in mice.肠道微生物群的变化需要迷走神经的完整性来促进小鼠的抑郁样行为。
Mol Psychiatry. 2023 Jul;28(7):3002-3012. doi: 10.1038/s41380-023-02071-6. Epub 2023 May 2.