• 文献检索
  • 文档翻译
  • 深度研究
  • 学术资讯
  • Suppr Zotero 插件Zotero 插件
  • 邀请有礼
  • 套餐&价格
  • 历史记录
应用&插件
Suppr Zotero 插件Zotero 插件浏览器插件Mac 客户端Windows 客户端微信小程序
定价
高级版会员购买积分包购买API积分包
服务
文献检索文档翻译深度研究API 文档MCP 服务
关于我们
关于 Suppr公司介绍联系我们用户协议隐私条款
关注我们

Suppr 超能文献

核心技术专利:CN118964589B侵权必究
粤ICP备2023148730 号-1Suppr @ 2026

文献检索

告别复杂PubMed语法,用中文像聊天一样搜索,搜遍4000万医学文献。AI智能推荐,让科研检索更轻松。

立即免费搜索

文件翻译

保留排版,准确专业,支持PDF/Word/PPT等文件格式,支持 12+语言互译。

免费翻译文档

深度研究

AI帮你快速写综述,25分钟生成高质量综述,智能提取关键信息,辅助科研写作。

立即免费体验

肠道微生物群的变化需要迷走神经的完整性来促进小鼠的抑郁样行为。

Gut microbiota changes require vagus nerve integrity to promote depressive-like behaviors in mice.

作者信息

Siopi Eleni, Galerne Mathieu, Rivagorda Manon, Saha Soham, Moigneu Carine, Moriceau Stéphanie, Bigot Mathilde, Oury Franck, Lledo Pierre-Marie

机构信息

Institut Pasteur, Université Paris Cité, CNRS UMR 3571, Perception and Memory Unit, 75015, Paris, France.

Université Paris Cité, CNRS, INSERM, Institut Necker Enfants Malades-INEM, 75015, Paris, France.

出版信息

Mol Psychiatry. 2023 Jul;28(7):3002-3012. doi: 10.1038/s41380-023-02071-6. Epub 2023 May 2.

DOI:10.1038/s41380-023-02071-6
PMID:37131071
原文链接:https://pmc.ncbi.nlm.nih.gov/articles/PMC10615761/
Abstract

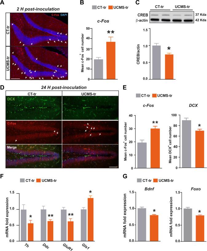
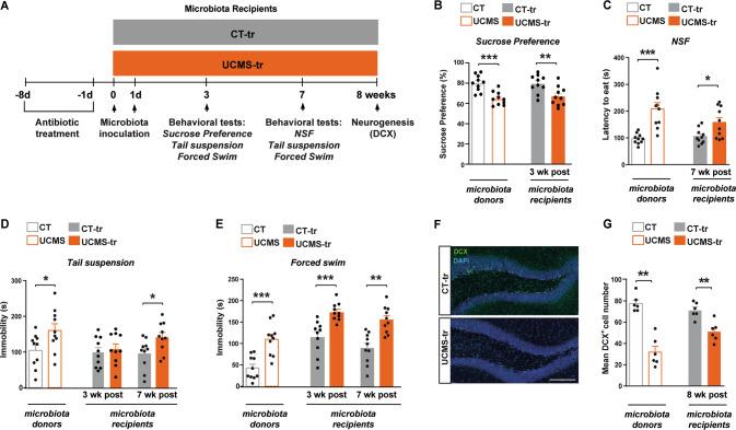
Chronic stress constitutes a major risk factor for depression that can disrupt various aspects of homeostasis, including the gut microbiome (GM). We have recently shown that GM imbalance affects adult hippocampal (HPC) neurogenesis and induces depression-like behaviors, with the exact mechanisms being under active investigation. Here we hypothesized that the vagus nerve (VN), a key bidirectional route of communication between the gut and the brain, could relay the effects of stress-induced GM changes on HPC plasticity and behavior. We used fecal samples derived from mice that sustained unpredictable chronic mild stress (UCMS) to inoculate healthy mice and assess standard behavioral readouts for anxiety- and depressive-like behavior, conduct histological and molecular analyses for adult HPC neurogenesis and evaluate neurotransmission pathways and neuroinflammation. To study the potential role of the VN in mediating the effects of GM changes on brain functions and behavior, we used mice that sustained subdiaphragmatic vagotomy (Vx) prior the GM transfer. We found that inoculation of healthy mice with GM from UCMS mice activates the VN and induces early and sustained changes in both serotonin and dopamine neurotransmission pathways in the brainstem and HPC. These changes are associated with prompt and persistent deficits in adult HPC neurogenesis and induce early and sustained neuroinflammatory responses in the HPC. Remarkably, Vx abrogates adult HPC neurogenesis deficits, neuroinflammation and depressive-like behavior, suggesting that vagal afferent pathways are necessary to drive GM-mediated effects on the brain.

摘要

慢性应激是抑郁症的一个主要风险因素,它会破坏体内平衡的各个方面,包括肠道微生物群(GM)。我们最近发现,GM失衡会影响成年海马体(HPC)神经发生并诱发类似抑郁的行为,具体机制正在积极研究中。在这里,我们假设迷走神经(VN)作为肠道与大脑之间双向通信的关键途径,可能传递应激诱导的GM变化对HPC可塑性和行为的影响。我们使用来自遭受不可预测慢性轻度应激(UCMS)的小鼠的粪便样本接种健康小鼠,并评估焦虑和抑郁样行为的标准行为读数,对成年HPC神经发生进行组织学和分子分析,并评估神经传递途径和神经炎症。为了研究VN在介导GM变化对脑功能和行为影响中的潜在作用,我们使用在GM转移前进行了膈下迷走神经切断术(Vx)的小鼠。我们发现,用来自UCMS小鼠的GM接种健康小鼠会激活VN,并在脑干和HPC中诱导血清素和多巴胺神经传递途径的早期和持续变化。这些变化与成年HPC神经发生的迅速和持续缺陷相关,并在HPC中诱导早期和持续的神经炎症反应。值得注意的是,Vx消除了成年HPC神经发生缺陷、神经炎症和抑郁样行为,这表明迷走传入途径对于驱动GM对大脑的介导作用是必要的。

https://cdn.ncbi.nlm.nih.gov/pmc/blobs/88d8/10615761/b572eec1ecbe/41380_2023_2071_Fig5_HTML.jpg
https://cdn.ncbi.nlm.nih.gov/pmc/blobs/88d8/10615761/eee13f7850b7/41380_2023_2071_Fig1_HTML.jpg
https://cdn.ncbi.nlm.nih.gov/pmc/blobs/88d8/10615761/5a6c8038604a/41380_2023_2071_Fig2_HTML.jpg
https://cdn.ncbi.nlm.nih.gov/pmc/blobs/88d8/10615761/6d38bbf82ed2/41380_2023_2071_Fig3_HTML.jpg
https://cdn.ncbi.nlm.nih.gov/pmc/blobs/88d8/10615761/963ca8cd7ee2/41380_2023_2071_Fig4_HTML.jpg
https://cdn.ncbi.nlm.nih.gov/pmc/blobs/88d8/10615761/b572eec1ecbe/41380_2023_2071_Fig5_HTML.jpg
https://cdn.ncbi.nlm.nih.gov/pmc/blobs/88d8/10615761/eee13f7850b7/41380_2023_2071_Fig1_HTML.jpg
https://cdn.ncbi.nlm.nih.gov/pmc/blobs/88d8/10615761/5a6c8038604a/41380_2023_2071_Fig2_HTML.jpg
https://cdn.ncbi.nlm.nih.gov/pmc/blobs/88d8/10615761/6d38bbf82ed2/41380_2023_2071_Fig3_HTML.jpg
https://cdn.ncbi.nlm.nih.gov/pmc/blobs/88d8/10615761/963ca8cd7ee2/41380_2023_2071_Fig4_HTML.jpg
https://cdn.ncbi.nlm.nih.gov/pmc/blobs/88d8/10615761/b572eec1ecbe/41380_2023_2071_Fig5_HTML.jpg

相似文献

1
Gut microbiota changes require vagus nerve integrity to promote depressive-like behaviors in mice.肠道微生物群的变化需要迷走神经的完整性来促进小鼠的抑郁样行为。
Mol Psychiatry. 2023 Jul;28(7):3002-3012. doi: 10.1038/s41380-023-02071-6. Epub 2023 May 2.
2
Changes in Gut Microbiota by Chronic Stress Impair the Efficacy of Fluoxetine.慢性应激引起的肠道微生物群变化会损害氟西汀的疗效。
Cell Rep. 2020 Mar 17;30(11):3682-3690.e6. doi: 10.1016/j.celrep.2020.02.099.
3
Fecal microbiota transplantation from chronic unpredictable mild stress mice donors affects anxiety-like and depression-like behavior in recipient mice via the gut microbiota-inflammation-brain axis.慢性不可预测轻度应激小鼠供体的粪便微生物群移植通过肠道微生物群-炎症-大脑轴影响受体小鼠的焦虑样和抑郁样行为。
Stress. 2019 Sep;22(5):592-602. doi: 10.1080/10253890.2019.1617267. Epub 2019 May 24.
4
The extracellular vesicle of depressive patient-derived Escherichia fergusonii induces vagus nerve-mediated neuroinflammation in mice.抑郁患者来源的大肠杆菌细胞外囊泡通过迷走神经介导在小鼠中引发神经炎症。
J Neuroinflammation. 2024 Sep 14;21(1):224. doi: 10.1186/s12974-024-03211-7.
5
Inflammasome signaling affects anxiety- and depressive-like behavior and gut microbiome composition.炎性小体信号传导影响焦虑样和抑郁样行为以及肠道微生物群组成。
Mol Psychiatry. 2016 Jun;21(6):797-805. doi: 10.1038/mp.2016.46. Epub 2016 Apr 19.
6
Microglia and gut microbiota: A double-edged sword in Alzheimer's disease.小胶质细胞与肠道微生物群:阿尔茨海默病的双刃剑。
Ageing Res Rev. 2024 Nov;101:102515. doi: 10.1016/j.arr.2024.102515. Epub 2024 Sep 24.
7
Neuroinflammation through the vagus nerve-dependent gut-microbiota-brain axis in treatment-resistant depression.神经炎症通过迷走神经依赖性肠道微生物群-脑轴在治疗抵抗性抑郁症中的作用。
Prog Brain Res. 2023;278:61-77. doi: 10.1016/bs.pbr.2023.01.003. Epub 2023 Mar 2.
8
Eucommiae cortex polysaccharides attenuate gut microbiota dysbiosis and neuroinflammation in mice exposed to chronic unpredictable mild stress: Beneficial in ameliorating depressive-like behaviors.杜仲皮多糖可减轻慢性不可预知轻度应激小鼠的肠道菌群失调和神经炎症:有益于改善抑郁样行为。
J Affect Disord. 2023 Aug 1;334:278-292. doi: 10.1016/j.jad.2023.04.117. Epub 2023 May 6.
9
Ingestion of Faecalibaculum rodentium causes depression-like phenotypes in resilient Ephx2 knock-out mice: A role of brain-gut-microbiota axis via the subdiaphragmatic vagus nerve.摄入 Faecalibaculum rodentium 会导致 Ephx2 基因敲除小鼠出现抑郁样表型:通过膈下迷走神经的脑-肠-微生物群轴发挥作用。
J Affect Disord. 2021 Sep 1;292:565-573. doi: 10.1016/j.jad.2021.06.006. Epub 2021 Jun 11.
10
Alleviating effect of vagus nerve cutting in Salmonella-induced gut infections and anxiety-like behavior via enhancing microbiota-derived GABA.迷走神经切断术通过增强肠道菌群衍生的 GABA 缓解沙门氏菌诱导的肠道感染和焦虑样行为。
Brain Behav Immun. 2024 Jul;119:607-620. doi: 10.1016/j.bbi.2024.04.034. Epub 2024 Apr 23.

引用本文的文献

1
Unveiling the enigma of anxiety disorders and depression: from pathogenesis to treatment.揭开焦虑症和抑郁症之谜:从发病机制到治疗
Sci China Life Sci. 2025 Aug 28. doi: 10.1007/s11427-025-3024-y.
2
Type 2 Diabetes and the Multifaceted Gut-X Axes.2型糖尿病与多维度的肠道-X轴
Nutrients. 2025 Aug 21;17(16):2708. doi: 10.3390/nu17162708.
3
Gut Feelings: Linking Dysbiosis to Depression-A Narrative Literature Review.直觉:将微生物群失调与抑郁症联系起来——一篇叙述性文献综述

本文引用的文献

1
Neurogenesis and chronic neurobehavioral outcomes are partially improved by vagus nerve stimulation in a mouse model of Gulf War illness.迷走神经刺激可改善海湾战争病小鼠模型的神经发生和慢性神经行为结局。
Neurotoxicology. 2022 May;90:205-215. doi: 10.1016/j.neuro.2022.04.001. Epub 2022 Apr 11.
2
Vagus nerve stimulation: An update on a novel treatment for treatment-resistant depression.迷走神经刺激术:一种治疗难治性抑郁症的新疗法的最新进展。
J Neurol Sci. 2022 Mar 15;434:120171. doi: 10.1016/j.jns.2022.120171. Epub 2022 Jan 29.
3
Effect of gut microbiota on depressive-like behaviors in mice is mediated by the endocannabinoid system.
Medicina (Kaunas). 2025 Jul 27;61(8):1360. doi: 10.3390/medicina61081360.
4
The emerging role of the gut microbiome in depression: implications for precision medicine.肠道微生物群在抑郁症中的新作用:对精准医学的启示。
Mol Psychiatry. 2025 Aug 27. doi: 10.1038/s41380-025-03191-x.
5
Probiotics derived sodium benzoate improves social behavior of offspring exposed in the maternal immune activation through regulation of histone lysine benzoylation in astrocytes.源自益生菌的苯甲酸钠通过调节星形胶质细胞中的组蛋白赖氨酸苯甲酰化改善母体免疫激活所暴露后代的社会行为。
Mol Psychiatry. 2025 Aug 25. doi: 10.1038/s41380-025-03164-0.
6
Beyond the gut: decoding the gut-immune-brain axis in health and disease.超越肠道:解读健康与疾病中的肠道-免疫-脑轴
Cell Mol Immunol. 2025 Aug 14. doi: 10.1038/s41423-025-01333-3.
7
Role of gut microbiota in neuroinflammation: a focus on perioperative neurocognitive disorders.肠道微生物群在神经炎症中的作用:聚焦围手术期神经认知障碍
Front Cell Infect Microbiol. 2025 Jul 7;15:1582909. doi: 10.3389/fcimb.2025.1582909. eCollection 2025.
8
Review: Gut Microbiota-A Powerful Tool for Improving Pig Welfare by Influencing Behavior Through the Gut-Brain Axis.综述:肠道微生物群——通过肠-脑轴影响行为来改善猪福利的有力工具。
Animals (Basel). 2025 Jun 26;15(13):1886. doi: 10.3390/ani15131886.
9
Central-peripheral neuroimmune dynamics in psychological stress and depression: insights from current research.心理应激与抑郁中的中枢-外周神经免疫动力学:当前研究的见解
Mol Psychiatry. 2025 Jul 3. doi: 10.1038/s41380-025-03085-y.
10
Immediate glucose signaling transmitted via the vagus nerve in gut-brain neural communication.通过迷走神经在肠脑神经通讯中传递的即时葡萄糖信号。
iScience. 2025 May 5;28(5):112439. doi: 10.1016/j.isci.2025.112439. eCollection 2025 May 16.
肠道微生物群对小鼠抑郁样行为的影响由内源性大麻素系统介导。
Nat Commun. 2020 Dec 11;11(1):6363. doi: 10.1038/s41467-020-19931-2.
4
Gut microbiota composition modulates inflammation and structure of the vagal afferent pathway.肠道微生物群组成调节迷走神经传入通路的炎症和结构。
Physiol Behav. 2020 Oct 15;225:113082. doi: 10.1016/j.physbeh.2020.113082. Epub 2020 Jul 16.
5
Changes in Gut Microbiota by Chronic Stress Impair the Efficacy of Fluoxetine.慢性应激引起的肠道微生物群变化会损害氟西汀的疗效。
Cell Rep. 2020 Mar 17;30(11):3682-3690.e6. doi: 10.1016/j.celrep.2020.02.099.
6
Neuroinflammation and depression: A review.神经炎症与抑郁:综述
Eur J Neurosci. 2021 Jan;53(1):151-171. doi: 10.1111/ejn.14720. Epub 2020 Mar 20.
7
Oral selective serotonin reuptake inhibitors activate vagus nerve dependent gut-brain signalling.口服选择性 5-羟色胺再摄取抑制剂激活迷走神经依赖的肠-脑信号转导。
Sci Rep. 2019 Oct 3;9(1):14290. doi: 10.1038/s41598-019-50807-8.
8
Depression's Unholy Trinity: Dysregulated Stress, Immunity, and the Microbiome.抑郁的恶性循环:失调的应激、免疫与微生物组。
Annu Rev Psychol. 2020 Jan 4;71:49-78. doi: 10.1146/annurev-psych-122216-011613. Epub 2019 Sep 30.
9
Immature excitatory neurons develop during adolescence in the human amygdala.在人类杏仁核中,不成熟的兴奋性神经元在青春期发育。
Nat Commun. 2019 Jun 21;10(1):2748. doi: 10.1038/s41467-019-10765-1.
10
Norepinephrine and serotonin are required for vagus nerve stimulation directed cortical plasticity.去甲肾上腺素和血清素是迷走神经刺激定向皮质可塑性所必需的。
Exp Neurol. 2019 Oct;320:112975. doi: 10.1016/j.expneurol.2019.112975. Epub 2019 Jun 7.