Suppr超能文献

子宫内膜癌中与二硫键介导的细胞程序性坏死相关基因溶质载体家族3成员2(SLC3A2)的分析及实验验证

Analysis and experimental validation of disulfidptosis related genes solute carrier family 3 member 2 (SLC3A2) in endometrial cancer.

作者信息

Wang Bo, Wang Wantong, Wang Yuting, Wen Xin, Wang Zihao, Leng Hongrui, Kong Fanfei, Ma Xiaoxin

机构信息

Department of Obstetrics and Gynecology, Shengjing Hospital of China Medical University, No 39 Huaxiang Road, Tiexi District, Shenyang, 110000, Liaoning, People's Republic of China.

出版信息

Cancer Cell Int. 2024 Nov 28;24(1):390. doi: 10.1186/s12935-024-03560-6.

Abstract

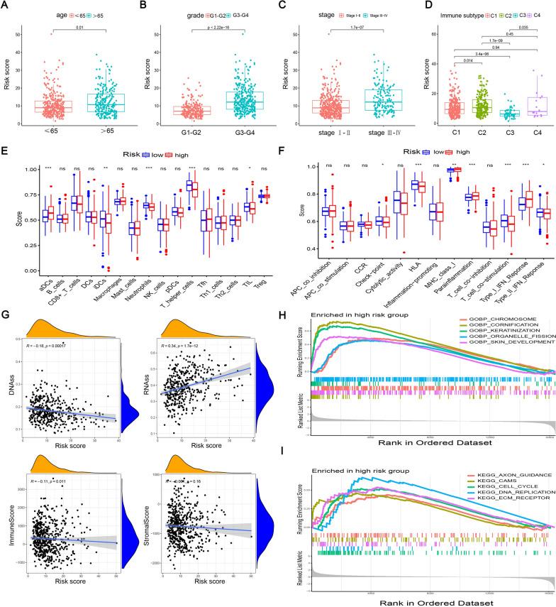
Disulfidptosis, a novel cell death paradigm triggered by disulfide stress, remains underexplored, particularly its implications for endometrial cancer (EC). This study focused on the prognostic significance of disulfidptosis-related genes (DRGs) in EC, highlighting the pivotal role of SLC3A2. To predict EC patient outcomes, we developed a model centered on DRGs, employing LASSO-Cox regression for its construction. The model revealed a strong correlation between DRG risk score, gene set enrichment analysis (GSEA), single-sample GSEA (ssGSEA), clinical characteristics, the tumor microenvironment (TME), and the response to immunotherapy. Key genes were pinpointed using random forest maps. To establish SLC3A2's oncogenic effects in EC, we conducted comprehensive studies including apoptosis, cell cycle, TRANSWELL, CCK-8, and tumor xenograft assays. SLC3A2 expression was further confirmed via qRT-PCR. The impact of SLC3A2 on EC's malignant behavior was corroborated through both in vitro and in vivo experiments.

摘要

二硫化物诱导的细胞焦亡是一种由二硫键应激引发的新型细胞死亡模式,目前仍未得到充分研究,尤其是其对子宫内膜癌(EC)的影响。本研究聚焦于二硫化物诱导的细胞焦亡相关基因(DRGs)在子宫内膜癌中的预后意义,突出了溶质载体家族3成员2(SLC3A2)的关键作用。为了预测子宫内膜癌患者的预后,我们构建了一个以二硫化物诱导的细胞焦亡相关基因为核心的模型,采用套索-考克斯回归进行模型构建。该模型揭示了二硫化物诱导的细胞焦亡相关基因风险评分、基因集富集分析(GSEA)、单样本基因集富集分析(ssGSEA)、临床特征、肿瘤微环境(TME)以及免疫治疗反应之间的强相关性。使用随机森林图谱确定了关键基因。为了确定SLC3A2在子宫内膜癌中的致癌作用,我们进行了包括凋亡、细胞周期、Transwell、CCK-8和肿瘤异种移植实验在内的综合研究。通过qRT-PCR进一步证实了SLC3A2的表达。体外和体内实验均证实了SLC3A2对子宫内膜癌恶性行为的影响。

https://cdn.ncbi.nlm.nih.gov/pmc/blobs/b5b7/11606104/a618c60b617b/12935_2024_3560_Fig1_HTML.jpg

文献检索

告别复杂PubMed语法,用中文像聊天一样搜索,搜遍4000万医学文献。AI智能推荐,让科研检索更轻松。

立即免费搜索

文件翻译

保留排版,准确专业,支持PDF/Word/PPT等文件格式,支持 12+语言互译。

免费翻译文档

深度研究

AI帮你快速写综述,25分钟生成高质量综述,智能提取关键信息,辅助科研写作。

立即免费体验