• 文献检索
  • 文档翻译
  • 深度研究
  • 学术资讯
  • Suppr Zotero 插件Zotero 插件
  • 邀请有礼
  • 套餐&价格
  • 历史记录
应用&插件
Suppr Zotero 插件Zotero 插件浏览器插件Mac 客户端Windows 客户端微信小程序
定价
高级版会员购买积分包购买API积分包
服务
文献检索文档翻译深度研究API 文档MCP 服务
关于我们
关于 Suppr公司介绍联系我们用户协议隐私条款
关注我们

Suppr 超能文献

核心技术专利:CN118964589B侵权必究
粤ICP备2023148730 号-1Suppr @ 2026

文献检索

告别复杂PubMed语法,用中文像聊天一样搜索,搜遍4000万医学文献。AI智能推荐,让科研检索更轻松。

立即免费搜索

文件翻译

保留排版,准确专业,支持PDF/Word/PPT等文件格式,支持 12+语言互译。

免费翻译文档

深度研究

AI帮你快速写综述,25分钟生成高质量综述,智能提取关键信息,辅助科研写作。

立即免费体验

安罗替尼在骨肉瘤中的潜在治疗靶点:基于患者来源异种移植模型和二代测序的特征分析

The Potential Therapeutic Targets of Anlotinib in Osteosarcoma: Characterization Based on Patient-Derived Xenografts and Next-Generation Sequencing.

作者信息

Long Zuoyao, Lu Yajie, Li Minghui, Li Jing, Chen Guojing, Wang Fengwei, Wang Qi, Xiang Liangbi, Wang Zhen

机构信息

General Hospital of Northern Theater Command, Shenyang, China.

Xijing Hospital, The Air Force Military Medical University, Xi'an, China.

出版信息

Cancer Med. 2024 Dec;13(23):e70416. doi: 10.1002/cam4.70416.

DOI:10.1002/cam4.70416
PMID:39618078
原文链接:https://pmc.ncbi.nlm.nih.gov/articles/PMC11609326/
Abstract

BACKGROUND

The aim of this study was to analyze the potential therapeutic targets of anlotinib using the patient-derived xenografts (PDX) and evaluate the efficacy of the combination of chemotherapy and anlotinib in osteosarcoma patients before surgery.

METHODS

Forty-three osteosarcoma specimens were used to establish the PDX model in mice, resulting in Twenty-one PDX successful models. Eventually, six models were randomly selected for the pharmacodynamic experiment. The tumor-bearing mice were randomly divided into the anlotinib (3 mg/kg) and placebo groups (n = 5 each). After treatment, the tumors were harvested and analyzed by immunohistochemistry (IHC) and western blotting.

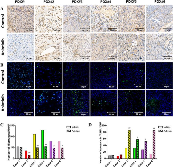
RESULTS

In PDX model establishment, the tumors from donors with relapse, metastasis or chemoresistance demonstrated higher engraftment capacity. Histology results suggested that anlotinib significantly inhibited the growth of osteosarcoma by inducing mitotic arrest, necrosis and apoptosis, and selective against tumors with high expression of VEGFR2, PDGFRβ and CD31. Based on these results, five osteosarcoma patients who had progressed during NAC were treated with the combination of anlotinib and chemotherapy before surgery, which led to tumor regression in four patients. Next-generation sequencing showed that most patients with tumor reduction expressed medium or high levels of VEGFR2 and PDGFRβ mRNA. The toxicities were tolerable.

CONCLUSIONS

In conclusion, osteosarcoma with high expression of VEGFR2, PDGFRβ and CD31 is more sensitive to anlotinib. However, the potential of synergistic effect of anlotinib and chemotherapy in osteosarcoma patients needs further investigation.

摘要

背景

本研究旨在利用患者来源的异种移植瘤(PDX)分析安罗替尼的潜在治疗靶点,并评估化疗与安罗替尼联合应用于骨肉瘤患者术前的疗效。

方法

使用43例骨肉瘤标本在小鼠中建立PDX模型,成功建立了21个PDX模型。最终,随机选择6个模型进行药效学实验。将荷瘤小鼠随机分为安罗替尼组(3mg/kg)和安慰剂组(每组n = 5)。治疗后,收获肿瘤并通过免疫组织化学(IHC)和蛋白质印迹法进行分析。

结果

在PDX模型建立过程中,来自复发、转移或化疗耐药供体的肿瘤表现出更高的移植能力。组织学结果表明,安罗替尼通过诱导有丝分裂停滞、坏死和凋亡显著抑制骨肉瘤的生长,并且对VEGFR2、PDGFRβ和CD31高表达的肿瘤具有选择性。基于这些结果,5例在新辅助化疗期间病情进展的骨肉瘤患者在术前接受了安罗替尼与化疗的联合治疗,其中4例患者肿瘤缩小。二代测序显示,大多数肿瘤缩小的患者VEGFR2和PDGFRβ mRNA表达为中高水平。毒性反应可耐受。

结论

总之,VEGFR2、PDGFRβ和CD31高表达的骨肉瘤对安罗替尼更敏感。然而,安罗替尼与化疗在骨肉瘤患者中的协同作用潜力需要进一步研究。

https://cdn.ncbi.nlm.nih.gov/pmc/blobs/9573/11609326/807e44676913/CAM4-13-e70416-g001.jpg
https://cdn.ncbi.nlm.nih.gov/pmc/blobs/9573/11609326/d192e34c45a6/CAM4-13-e70416-g004.jpg
https://cdn.ncbi.nlm.nih.gov/pmc/blobs/9573/11609326/8f1013190d0b/CAM4-13-e70416-g003.jpg
https://cdn.ncbi.nlm.nih.gov/pmc/blobs/9573/11609326/6900c276ee7b/CAM4-13-e70416-g002.jpg
https://cdn.ncbi.nlm.nih.gov/pmc/blobs/9573/11609326/807e44676913/CAM4-13-e70416-g001.jpg
https://cdn.ncbi.nlm.nih.gov/pmc/blobs/9573/11609326/d192e34c45a6/CAM4-13-e70416-g004.jpg
https://cdn.ncbi.nlm.nih.gov/pmc/blobs/9573/11609326/8f1013190d0b/CAM4-13-e70416-g003.jpg
https://cdn.ncbi.nlm.nih.gov/pmc/blobs/9573/11609326/6900c276ee7b/CAM4-13-e70416-g002.jpg
https://cdn.ncbi.nlm.nih.gov/pmc/blobs/9573/11609326/807e44676913/CAM4-13-e70416-g001.jpg

相似文献

1
The Potential Therapeutic Targets of Anlotinib in Osteosarcoma: Characterization Based on Patient-Derived Xenografts and Next-Generation Sequencing.安罗替尼在骨肉瘤中的潜在治疗靶点:基于患者来源异种移植模型和二代测序的特征分析
Cancer Med. 2024 Dec;13(23):e70416. doi: 10.1002/cam4.70416.
2
Anlotinib, a novel small molecular tyrosine kinase inhibitor, suppresses growth and metastasis via dual blockade of VEGFR2 and MET in osteosarcoma.安罗替尼,一种新型小分子酪氨酸激酶抑制剂,通过双重阻断血管内皮生长因子受体 2(VEGFR2)和间质上皮转化因子(MET)抑制骨肉瘤的生长和转移。
Int J Cancer. 2019 Aug 15;145(4):979-993. doi: 10.1002/ijc.32180. Epub 2019 Feb 15.
3
Efficacy and safety of anlotinib, a multikinase angiogenesis inhibitor, in combination with epirubicin in preclinical models of soft tissue sarcoma.多激酶血管生成抑制剂安罗替尼联合表柔比星在软组织肉瘤临床前模型中的疗效和安全性。
Cancer Med. 2020 May;9(10):3344-3352. doi: 10.1002/cam4.2941. Epub 2020 Mar 17.
4
Anlotinib suppresses tumor progression via blocking the VEGFR2/PI3K/AKT cascade in intrahepatic cholangiocarcinoma.安罗替尼通过阻断肝内胆管癌中的 VEGFR2/PI3K/AKT 级联反应抑制肿瘤进展。
Cell Death Dis. 2020 Jul 24;11(7):573. doi: 10.1038/s41419-020-02749-7.
5
Anlotinib inhibits angiogenesis via suppressing the activation of VEGFR2, PDGFRβ and FGFR1.安罗替尼通过抑制VEGFR2、PDGFRβ和FGFR1的激活来抑制血管生成。
Gene. 2018 May 15;654:77-86. doi: 10.1016/j.gene.2018.02.026. Epub 2018 Feb 14.
6
[Establishment of a Bortezomib-Resistant Multiple Myeloma Xenotransplantation Mouse Model by Transplanting Primary Cells from Patients].[通过移植患者原代细胞建立硼替佐米耐药性多发性骨髓瘤异种移植小鼠模型]
Zhongguo Shi Yan Xue Ye Xue Za Zhi. 2025 Feb;33(1):133-141. doi: 10.19746/j.cnki.issn.1009-2137.2025.01.019.
7
Effective treatment of anlotinib in giant delayed pulmonary metastasis of osteosarcoma: a case report and literature review.安罗替尼治疗骨肉瘤巨大肺转移延迟发生的疗效观察:1 例报告并文献复习。
Ann Palliat Med. 2021 Jun;10(6):7073-7082. doi: 10.21037/apm-20-1790. Epub 2021 Jan 29.
8
N-Methyladenosine modification mediated by METTL3 promotes DNA-PKcs expression to induce anlotinib resistance in osteosarcoma.由METTL3介导的N-甲基腺苷修饰促进DNA-PKcs表达,从而诱导骨肉瘤对安罗替尼产生耐药性。
Clin Transl Med. 2025 Feb;15(2):e70228. doi: 10.1002/ctm2.70228.
9
Combination of anlotinib with immunotherapy enhanced both anti-angiogenesis and immune response in high-grade serous ovarian cancer.安罗替尼与免疫疗法联合应用可增强高级别浆液性卵巢癌的抗血管生成和免疫反应。
Front Immunol. 2025 Apr 7;16:1539616. doi: 10.3389/fimmu.2025.1539616. eCollection 2025.
10
Antitumor activity of anlotinib in malignant melanoma: modulation of angiogenesis and vasculogenic mimicry.安罗替尼在恶性黑色素瘤中的抗肿瘤活性:对血管生成和血管生成拟态的调节。
Arch Dermatol Res. 2024 Jul 3;316(7):447. doi: 10.1007/s00403-024-03020-1.

本文引用的文献

1
Evaluation of Anlotinib Combined with Adriamycin and Ifosfamide as Conversion Therapy for Unresectable Soft Tissue Sarcomas.安罗替尼联合阿霉素和异环磷酰胺作为不可切除软组织肉瘤转化治疗的评估
Cancers (Basel). 2023 Jan 23;15(3):700. doi: 10.3390/cancers15030700.
2
Receptor Tyrosine Kinase Inhibitors for the Treatment of Recurrent and Unresectable Bone Sarcomas.受体酪氨酸激酶抑制剂治疗复发性和不可切除的骨肉瘤。
Int J Mol Sci. 2022 Nov 9;23(22):13784. doi: 10.3390/ijms232213784.
3
Correlation between Patient-Derived Xenograft Modeling and Prognosis in Osteosarcoma.
患者来源异种移植建模与骨肉瘤预后的相关性。
Orthop Surg. 2022 Jun;14(6):1161-1166. doi: 10.1111/os.13211. Epub 2022 May 10.
4
Short-term and long-term prognostic value of histological response and intensified chemotherapy in osteosarcoma: a retrospective reanalysis of the BO06 trial.骨肉瘤组织学反应和强化化疗的短期和长期预后价值:BO06 试验的回顾性重新分析。
BMJ Open. 2022 May 10;12(5):e052941. doi: 10.1136/bmjopen-2021-052941.
5
Anlotinib combined with gefitinib can significantly improve the proliferation of epidermal growth factor receptor-mutant advanced non-small cell lung cancer and .安罗替尼联合吉非替尼可显著改善表皮生长因子受体突变型晚期非小细胞肺癌的增殖情况。
Transl Lung Cancer Res. 2021 Apr;10(4):1873-1888. doi: 10.21037/tlcr-21-192.
6
Effective treatment of anlotinib in giant delayed pulmonary metastasis of osteosarcoma: a case report and literature review.安罗替尼治疗骨肉瘤巨大肺转移延迟发生的疗效观察:1 例报告并文献复习。
Ann Palliat Med. 2021 Jun;10(6):7073-7082. doi: 10.21037/apm-20-1790. Epub 2021 Jan 29.
7
Tyrosine kinase inhibitors for solid tumors in the past 20 years (2001-2020).过去 20 年(2001-2020 年)用于实体瘤的酪氨酸激酶抑制剂。
J Hematol Oncol. 2020 Oct 27;13(1):143. doi: 10.1186/s13045-020-00977-0.
8
Limb-salvage surgery offers better five-year survival rate than amputation in patients with limb osteosarcoma treated with neoadjuvant chemotherapy. A systematic review and meta-analysis.对于接受新辅助化疗的肢体骨肉瘤患者,保肢手术的五年生存率高于截肢手术。一项系统评价与荟萃分析。
J Bone Oncol. 2020 Sep 15;25:100319. doi: 10.1016/j.jbo.2020.100319. eCollection 2020 Dec.
9
Receptor Tyrosine Kinases in Osteosarcoma Treatment: Which Is the Key Target?骨肉瘤治疗中的受体酪氨酸激酶:哪个是关键靶点?
Front Oncol. 2020 Aug 28;10:1642. doi: 10.3389/fonc.2020.01642. eCollection 2020.
10
An association between successful engraftment of osteosarcoma patient-derived xenografts and clinicopathological findings.骨肉瘤患者来源异种移植物成功植入与临床病理发现之间的关联。
Histol Histopathol. 2020 Nov;35(11):1295-1307. doi: 10.14670/HH-18-256. Epub 2020 Sep 23.