Suppr超能文献

环状PTPN11通过靶向miR-152-3p/SIRPA轴调控I型干扰素途径,从而抑制柯萨奇病毒B5的复制。

CircPTPN11 inhibits the replication of Coxsackievirus B5 through regulating the IFN-I pathway by targeting miR-152-3p/SIRPA axis.

作者信息

Gao Jingru, Yang Fan, Zhang Jihong, Yang Heng, Chen Wei

机构信息

Medical School, Kunming University of Science and Technology, Kunming, Yunnan Province, China.

Medical School, Kunming University of Science and Technology, Kunming, Yunnan Province, China; Yunnan Provincial Key Laboratory of Clinical Virology, Kunming, Yunnan Province, China.

出版信息

Virus Res. 2024 Dec;350:199508. doi: 10.1016/j.virusres.2024.199508. Epub 2024 Dec 12.

Abstract

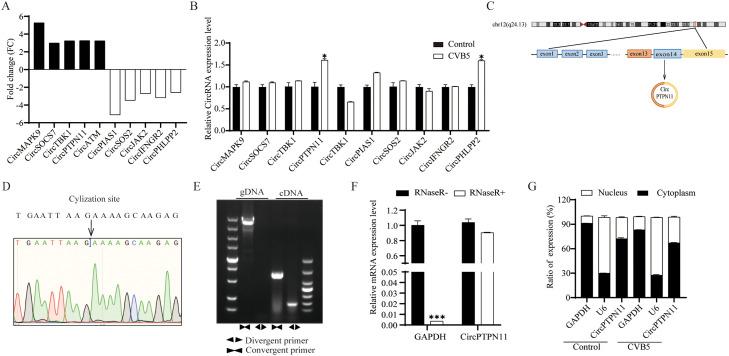
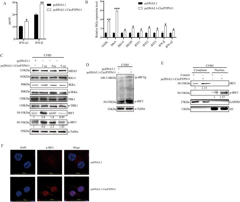
Coxsackievirus B5 (CVB5) is a major pathogen responsible for hand-foot-mouth disease, herpangina, and even severe death. The mechanisms underlying CVB5-induced diseases are not fully elucidated, and no specific antiviral treatments are currently available. Circular RNAs (circRNAs), a closed-loop molecular structure, have been reported to be involved in virus infectious diseases. However, their roles and mechanisms in CVB5 infection remain largely unknown. In this study, we identify that CircPTPN11 is significantly upregulated following CVB5 infection in RD cells. Characteristic analysis reveals that the expression of CircPTPN11 is both time- and dose-dependent upon CVB5 infection and is specific to intestinal tissue. Moreover, CircPTPN11 inhibits CVB5 replication by activating IRF3 in the type-I interferon (IFN-I) pathway. Further underneath mechanism shows that CircPTPN11 indirectly regulates CVB5 replication by sponging miR-152-3p, and miR-152-3p influences CVB5 replication by interacting with the gene coding for signal regulatory protein alpha (SIRPA). In conclusion, this study suggests that CircPTPN11 targets SIRPA by sponging miR-152-3p, thereby inhibiting the replication and proliferation of CVB5. These findings provide a molecular target for the diagnosis and treatment of CVB5 infection.

摘要

柯萨奇病毒B5(CVB5)是导致手足口病、疱疹性咽峡炎甚至严重死亡的主要病原体。CVB5引发疾病的机制尚未完全阐明,目前也没有特效抗病毒治疗方法。环状RNA(circRNAs)是一种闭环分子结构,据报道其参与病毒感染性疾病。然而,它们在CVB5感染中的作用和机制在很大程度上仍不清楚。在本研究中,我们发现RD细胞在CVB5感染后CircPTPN11显著上调。特征分析显示,CircPTPN11的表达在CVB5感染后呈时间和剂量依赖性,且在肠道组织中具有特异性。此外,CircPTPN11通过激活I型干扰素(IFN-I)途径中的IRF3来抑制CVB5复制。进一步的机制研究表明,CircPTPN11通过吸附miR-152-3p间接调节CVB5复制,而miR-152-3p通过与信号调节蛋白α(SIRPA)编码基因相互作用影响CVB5复制。总之,本研究表明CircPTPN11通过吸附miR-152-3p靶向SIRPA,从而抑制CVB5的复制和增殖。这些发现为CVB5感染的诊断和治疗提供了一个分子靶点。

https://cdn.ncbi.nlm.nih.gov/pmc/blobs/39c7/11699211/1fe747eeb94f/gr1.jpg

文献检索

告别复杂PubMed语法,用中文像聊天一样搜索,搜遍4000万医学文献。AI智能推荐,让科研检索更轻松。

立即免费搜索

文件翻译

保留排版,准确专业,支持PDF/Word/PPT等文件格式,支持 12+语言互译。

免费翻译文档

深度研究

AI帮你快速写综述,25分钟生成高质量综述,智能提取关键信息,辅助科研写作。

立即免费体验