Suppr超能文献

社区获得性肺炎诊断中PAN凋亡相关基因的鉴定

Identification of PANoptosis-Related Genes in Community-Acquired Pneumonia Diagnosis.

作者信息

Hao Qiaoxin, Gao Wei, Zhang Pei, Yan Peng

机构信息

Department of Clinical Laboratory, China Aerospace Science & Industry Corporation 731 hospital, Beijing, 100074, People's Republic of China.

Pulmonary and Critical Care Medicine, China Aerospace Science & Industry Corporation 731 hospital, Beijing, 100074, People's Republic of China.

出版信息

J Inflamm Res. 2024 Dec 4;17:10289-10304. doi: 10.2147/JIR.S491315. eCollection 2024.

Abstract

BACKGROUND

This study aimed to identify and characterize novel PANoptosis biomarkers for community-acquired pneumonia (CAP) diagnosis.

METHODS

Transcriptomic data from training set GSE196399 and validation sets GSE94916 and GSE202947 were utilized. A PANoptosis gene set was identified by intersecting DEGs linked to CAP, WGCNA hub genes, and PANoptosis-related genes. GO and KEGG analyses were conducted for enrichment analysis. PANoptosis scores were calculated via ssGSEA. Feature genes were identified using SVM-RFE, LASSO regression, and RF methods. Diagnostic performance was assessed via ROC analysis. Immune cell infiltration was evaluated using CIBERSORT. A PPI network was constructed, and a nomogram was developed for CAP prediction. Drug-gene interactions were investigated. qRT-PCR was conducted to confirm feature gene alterations in clinical samples.

RESULTS

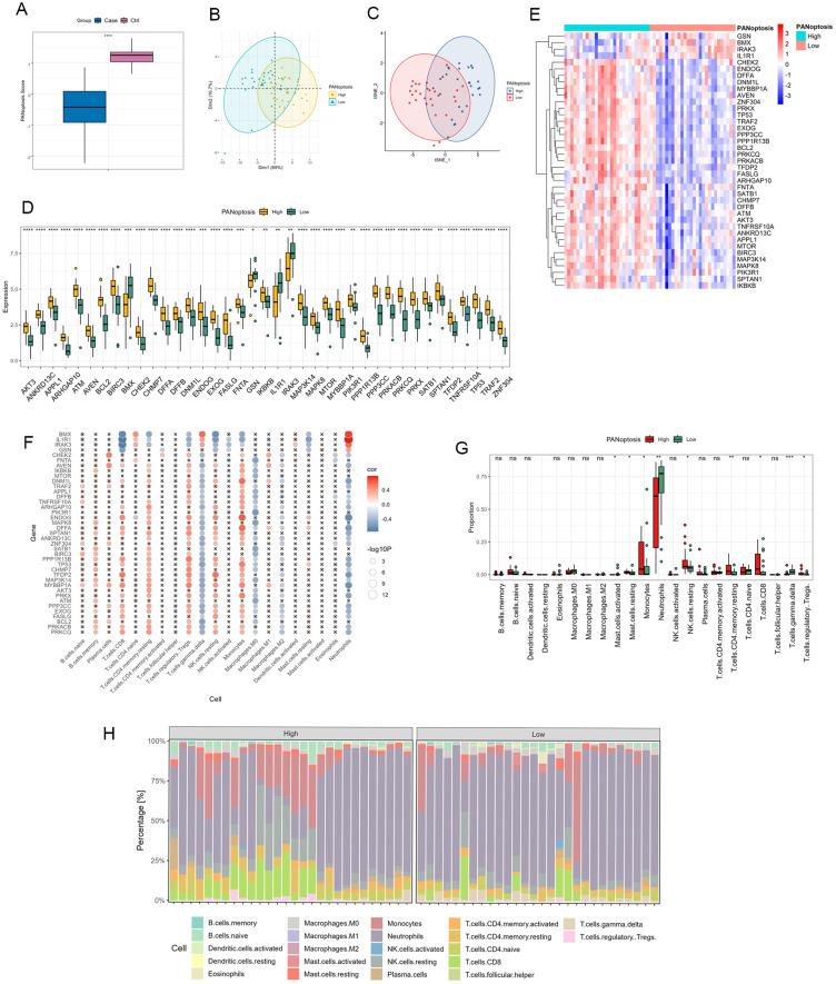
We identified 7555 DEGs associated with CAP from the GSE196399 dataset. Through WGCNA, a PANoptosis gene set of 39 genes was found, showing significant enrichment in pathways related to apoptosis and inflammation. CAP patients exhibited significantly reduced PANoptosis scores compared to healthy controls, with a marked upregulation in the majority of the PANoptosis gene set in high-score individuals. Four feature genes (, and ) were identified as potential biomarkers, exhibiting high diagnostic accuracy with AUCs generally above 0.8. These genes also showed significant correlations with M0 macrophages and neutrophils. Drug-gene interaction analysis revealed potential therapeutic agents targeting and . Validation in clinical samples confirmed gene expression alterations in CAP patients.

CONCLUSION

The identified PANoptosis feature genes demonstrate high diagnostic accuracy for CAP, serving as potential biomarkers and therapeutic targets for CAP.

摘要

背景

本研究旨在鉴定和表征用于社区获得性肺炎(CAP)诊断的新型全程序性细胞死亡生物标志物。

方法

利用来自训练集GSE196399以及验证集GSE94916和GSE202947的转录组数据。通过将与CAP相关的差异表达基因(DEG)、加权基因共表达网络分析(WGCNA)枢纽基因和全程序性细胞死亡相关基因进行交叉,确定了一个全程序性细胞死亡基因集。进行基因本体论(GO)和京都基因与基因组百科全书(KEGG)分析以进行富集分析。通过单样本基因集富集分析(ssGSEA)计算全程序性细胞死亡评分。使用支持向量机递归特征消除(SVM-RFE)、套索回归和随机森林(RF)方法鉴定特征基因。通过ROC分析评估诊断性能。使用CIBERSORT评估免疫细胞浸润。构建了蛋白质-蛋白质相互作用(PPI)网络,并开发了用于CAP预测的列线图。研究了药物-基因相互作用。进行定量逆转录聚合酶链反应(qRT-PCR)以确认临床样本中特征基因的改变。

结果

我们从GSE196399数据集中鉴定出7555个与CAP相关的DEG。通过WGCNA,发现了一个由39个基因组成的全程序性细胞死亡基因集,在与细胞凋亡和炎症相关的通路中显示出显著富集。与健康对照相比,CAP患者的全程序性细胞死亡评分显著降低,高分个体中大多数全程序性细胞死亡基因集显著上调。鉴定出四个特征基因( 、 和 )作为潜在生物标志物,其诊断准确性较高,曲线下面积(AUC)通常高于0.8。这些基因还与M0巨噬细胞和中性粒细胞显示出显著相关性。药物-基因相互作用分析揭示了靶向 和 的潜在治疗药物。临床样本验证证实了CAP患者的基因表达改变。

结论

鉴定出的全程序性细胞死亡特征基因对CAP具有较高的诊断准确性,可作为CAP的潜在生物标志物和治疗靶点。

https://cdn.ncbi.nlm.nih.gov/pmc/blobs/3fc1/11625439/4b8dac1cdb86/JIR-17-10289-g0001.jpg

文献AI研究员

20分钟写一篇综述,助力文献阅读效率提升50倍。

立即体验

用中文搜PubMed

大模型驱动的PubMed中文搜索引擎

马上搜索

文档翻译

学术文献翻译模型,支持多种主流文档格式。

立即体验