• 文献检索
  • 文档翻译
  • 深度研究
  • 学术资讯
  • Suppr Zotero 插件Zotero 插件
  • 邀请有礼
  • 套餐&价格
  • 历史记录
应用&插件
Suppr Zotero 插件Zotero 插件浏览器插件Mac 客户端Windows 客户端微信小程序
定价
高级版会员购买积分包购买API积分包
服务
文献检索文档翻译深度研究API 文档MCP 服务
关于我们
关于 Suppr公司介绍联系我们用户协议隐私条款
关注我们

Suppr 超能文献

核心技术专利:CN118964589B侵权必究
粤ICP备2023148730 号-1Suppr @ 2026

文献检索

告别复杂PubMed语法,用中文像聊天一样搜索,搜遍4000万医学文献。AI智能推荐,让科研检索更轻松。

立即免费搜索

文件翻译

保留排版,准确专业,支持PDF/Word/PPT等文件格式,支持 12+语言互译。

免费翻译文档

深度研究

AI帮你快速写综述,25分钟生成高质量综述,智能提取关键信息,辅助科研写作。

立即免费体验

生物性别、小胶质细胞信号通路和辐射暴露塑造了小鼠的皮质蛋白质组图谱和行为。

Biological sex, microglial signaling pathways, and radiation exposure shape cortical proteomic profiles and behavior in mice.

作者信息

Strohm Alexandra O, Oldfield Sadie, Hernady Eric, Johnston Carl J, Marples Brian, O'Banion M Kerry, Majewska Ania K

机构信息

Departments of Environmental Medicine, University of Rochester Medical Center, Rochester, NY, 14642, USA.

Neuroscience, University of Rochester Medical Center, Rochester, NY, 14642, USA.

出版信息

Brain Behav Immun Health. 2024 Nov 25;43:100911. doi: 10.1016/j.bbih.2024.100911. eCollection 2025 Feb.

DOI:10.1016/j.bbih.2024.100911
PMID:39677060
原文链接:https://pmc.ncbi.nlm.nih.gov/articles/PMC11634995/
Abstract

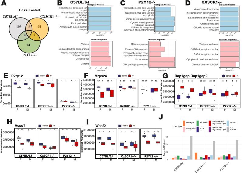
Patients receiving cranial radiation therapy experience tissue damage and cognitive deficits that severely decrease their quality of life. Experiments in rodent models show that these adverse neurological effects are in part due to functional changes in microglia, the resident immune cells of the central nervous system. Increasing evidence suggests that experimental manipulation of microglial signaling can regulate radiation-induced changes in the brain and behavior. Furthermore, many studies show sex-dependent neurological effects of radiation exposure. Despite this, few studies have used both males and females to explore how sex and microglial function interact to influence radiation effects on the brain. Here, we used a system levels approach to examine how deficiencies in purinergic and fractalkine signaling, two important microglial signaling pathways, impact brain proteomic and behavioral profiles in irradiated and control male and female mice. We performed a comprehensive analysis of the cortical proteomes from irradiated and control C57BL/6J, P2Y12-/-, and CX3CR1-/- mice of both sexes using multiple bioinformatics methods. We identified distinct proteins and biological processes, as well as behavioral profiles, regulated by sex, genotype, radiation exposure, and their interactions. Disrupting microglial signaling, had the greatest impact on proteomic expression, with CX3CR1-/- mice showing the most distinct proteomic profile characterized by upregulation of CX3CL1. Surprisingly, radiation exposure caused relatively smaller proteomic changes in glial and synaptic proteins, including Rgs10, Crybb1, C1qa, and Hexb. While we observed some radiation effects on locomotor behavior, biological sex as well as loss of P2Y12 and CX3CR1 signaling had a stronger influence on locomotor outcomes in our model. Lastly, loss of P2Y12 and CX3CR1 strongly regulated exploratory behaviors. Overall, our findings provide novel insights into the molecular pathways and proteins that are linked to P2Y12 and CX3CR1 signaling, biological sex, radiation exposure, and their interactions.

摘要

接受颅脑放射治疗的患者会经历组织损伤和认知缺陷,这严重降低了他们的生活质量。啮齿动物模型实验表明,这些不良神经效应部分归因于小胶质细胞(中枢神经系统的常驻免疫细胞)的功能变化。越来越多的证据表明,对小胶质细胞信号传导的实验性操作可以调节辐射诱导的大脑和行为变化。此外,许多研究表明辐射暴露存在性别依赖性神经效应。尽管如此,很少有研究同时使用雄性和雌性动物来探究性别和小胶质细胞功能如何相互作用以影响辐射对大脑的作用。在这里,我们采用系统水平的方法来研究嘌呤能和趋化因子信号传导(两种重要的小胶质细胞信号通路)的缺陷如何影响受辐照和对照的雄性和雌性小鼠的脑蛋白质组学和行为特征。我们使用多种生物信息学方法对受辐照和对照的两性C57BL/6J、P2Y12基因敲除小鼠和CX3CR1基因敲除小鼠的皮质蛋白质组进行了全面分析。我们确定了受性别、基因型、辐射暴露及其相互作用调节的不同蛋白质和生物学过程,以及行为特征。破坏小胶质细胞信号传导对蛋白质组学表达的影响最大,CX3CR1基因敲除小鼠表现出最独特的蛋白质组学特征,其特征是CX3CL1上调。令人惊讶的是,辐射暴露在神经胶质和突触蛋白(包括Rgs10、Crybb1、C1qa和Hexb)中引起的蛋白质组学变化相对较小。虽然我们观察到辐射对运动行为有一些影响,但在我们的模型中,生物性别以及P2Y12和CX3CR1信号的缺失对运动结果的影响更强。最后,P2Y12和CX3CR1的缺失强烈调节探索行为。总体而言,我们的研究结果为与P2Y12和CX3CR1信号传导、生物性别、辐射暴露及其相互作用相关的分子途径和蛋白质提供了新的见解。

https://cdn.ncbi.nlm.nih.gov/pmc/blobs/0a2e/11634995/18bc16d1ac20/gr11.jpg
https://cdn.ncbi.nlm.nih.gov/pmc/blobs/0a2e/11634995/08f3fe666126/gr1.jpg
https://cdn.ncbi.nlm.nih.gov/pmc/blobs/0a2e/11634995/84f8f4c2aecd/gr2.jpg
https://cdn.ncbi.nlm.nih.gov/pmc/blobs/0a2e/11634995/de0618170980/gr3.jpg
https://cdn.ncbi.nlm.nih.gov/pmc/blobs/0a2e/11634995/ef40df92dc33/gr4.jpg
https://cdn.ncbi.nlm.nih.gov/pmc/blobs/0a2e/11634995/11fa64c971c9/gr5.jpg
https://cdn.ncbi.nlm.nih.gov/pmc/blobs/0a2e/11634995/0fd7c6dba14c/gr6.jpg
https://cdn.ncbi.nlm.nih.gov/pmc/blobs/0a2e/11634995/6dd6ab849841/gr7.jpg
https://cdn.ncbi.nlm.nih.gov/pmc/blobs/0a2e/11634995/548c89cca845/gr8.jpg
https://cdn.ncbi.nlm.nih.gov/pmc/blobs/0a2e/11634995/4664ff4b395d/gr9.jpg
https://cdn.ncbi.nlm.nih.gov/pmc/blobs/0a2e/11634995/ebb44d46d395/gr10.jpg
https://cdn.ncbi.nlm.nih.gov/pmc/blobs/0a2e/11634995/18bc16d1ac20/gr11.jpg
https://cdn.ncbi.nlm.nih.gov/pmc/blobs/0a2e/11634995/08f3fe666126/gr1.jpg
https://cdn.ncbi.nlm.nih.gov/pmc/blobs/0a2e/11634995/84f8f4c2aecd/gr2.jpg
https://cdn.ncbi.nlm.nih.gov/pmc/blobs/0a2e/11634995/de0618170980/gr3.jpg
https://cdn.ncbi.nlm.nih.gov/pmc/blobs/0a2e/11634995/ef40df92dc33/gr4.jpg
https://cdn.ncbi.nlm.nih.gov/pmc/blobs/0a2e/11634995/11fa64c971c9/gr5.jpg
https://cdn.ncbi.nlm.nih.gov/pmc/blobs/0a2e/11634995/0fd7c6dba14c/gr6.jpg
https://cdn.ncbi.nlm.nih.gov/pmc/blobs/0a2e/11634995/6dd6ab849841/gr7.jpg
https://cdn.ncbi.nlm.nih.gov/pmc/blobs/0a2e/11634995/548c89cca845/gr8.jpg
https://cdn.ncbi.nlm.nih.gov/pmc/blobs/0a2e/11634995/4664ff4b395d/gr9.jpg
https://cdn.ncbi.nlm.nih.gov/pmc/blobs/0a2e/11634995/ebb44d46d395/gr10.jpg
https://cdn.ncbi.nlm.nih.gov/pmc/blobs/0a2e/11634995/18bc16d1ac20/gr11.jpg

相似文献

1
Biological sex, microglial signaling pathways, and radiation exposure shape cortical proteomic profiles and behavior in mice.生物性别、小胶质细胞信号通路和辐射暴露塑造了小鼠的皮质蛋白质组图谱和行为。
Brain Behav Immun Health. 2024 Nov 25;43:100911. doi: 10.1016/j.bbih.2024.100911. eCollection 2025 Feb.
2
Short-Term Memory Impairment短期记忆障碍
3
Falls prevention interventions for community-dwelling older adults: systematic review and meta-analysis of benefits, harms, and patient values and preferences.社区居住的老年人跌倒预防干预措施:系统评价和荟萃分析的益处、危害以及患者的价值观和偏好。
Syst Rev. 2024 Nov 26;13(1):289. doi: 10.1186/s13643-024-02681-3.
4
Sexual Harassment and Prevention Training性骚扰与预防培训
5
Gender differences in the context of interventions for improving health literacy in migrants: a qualitative evidence synthesis.移民健康素养提升干预措施背景下的性别差异:一项定性证据综合分析
Cochrane Database Syst Rev. 2024 Dec 12;12(12):CD013302. doi: 10.1002/14651858.CD013302.pub2.
6
Survivor, family and professional experiences of psychosocial interventions for sexual abuse and violence: a qualitative evidence synthesis.性虐待和暴力的心理社会干预的幸存者、家庭和专业人员的经验:定性证据综合。
Cochrane Database Syst Rev. 2022 Oct 4;10(10):CD013648. doi: 10.1002/14651858.CD013648.pub2.
7
A cross-species analysis of neuroanatomical covariance sex differences in humans and mice.人类和小鼠神经解剖协方差性别差异的跨物种分析。
Biol Sex Differ. 2025 Jul 1;16(1):47. doi: 10.1186/s13293-025-00728-1.
8
Sex-specific cardiac remodeling in aged rats after adolescent chronic stress: associations with endocrine and metabolic factors.青春期慢性应激后老年大鼠心脏性别特异性重构:与内分泌和代谢因素的关系。
Biol Sex Differ. 2024 Aug 23;15(1):65. doi: 10.1186/s13293-024-00639-7.
9
Stigma Management Strategies of Autistic Social Media Users.自闭症社交媒体用户的污名管理策略
Autism Adulthood. 2025 May 28;7(3):273-282. doi: 10.1089/aut.2023.0095. eCollection 2025 Jun.
10
Systemic pharmacological treatments for chronic plaque psoriasis: a network meta-analysis.系统性药理学治疗慢性斑块状银屑病:网络荟萃分析。
Cochrane Database Syst Rev. 2021 Apr 19;4(4):CD011535. doi: 10.1002/14651858.CD011535.pub4.

本文引用的文献

1
A P2RY12 deficiency results in sex-specific cellular perturbations and sexually dimorphic behavioral anomalies.P2RY12 缺乏导致性别特异性细胞扰动和性别二态性行为异常。
J Neuroinflammation. 2024 Apr 15;21(1):95. doi: 10.1186/s12974-024-03079-7.
2
Cranial irradiation disrupts homeostatic microglial dynamic behavior.颅脑照射破坏了小胶质细胞的内稳态动态行为。
J Neuroinflammation. 2024 Apr 3;21(1):82. doi: 10.1186/s12974-024-03073-z.
3
Pharmacologic Manipulation of Complement Receptor 3 Prevents Dendritic Spine Loss and Cognitive Impairment After Acute Cranial Radiation.
药物调控补体受体 3 可预防急性颅脑照射后树突棘丢失和认知功能障碍。
Int J Radiat Oncol Biol Phys. 2024 Jul 1;119(3):912-923. doi: 10.1016/j.ijrobp.2023.12.017. Epub 2023 Dec 23.
4
The contributions of neonatal inhalation of copper to air pollution-induced neurodevelopmental outcomes in mice.新生鼠吸入铜对空气污染诱导的神经发育结果的影响。
Neurotoxicology. 2024 Jan;100:55-71. doi: 10.1016/j.neuro.2023.12.007. Epub 2023 Dec 9.
5
Sex differences in brain protein expression and disease.脑蛋白表达与疾病的性别差异。
Nat Med. 2023 Sep;29(9):2224-2232. doi: 10.1038/s41591-023-02509-y. Epub 2023 Aug 31.
6
Autism Prevalence and the Intersectionality of Assigned Sex at Birth, Race, and Ethnicity on Age of Diagnosis.自闭症患病率以及出生时分配的性别、种族和民族与诊断年龄的交叉性。
J Autism Dev Disord. 2024 Oct;54(10):3777-3791. doi: 10.1007/s10803-023-06104-5. Epub 2023 Aug 16.
7
International patterns and trends in the brain cancer incidence and mortality: An observational study based on the global burden of disease.脑癌发病率和死亡率的国际模式与趋势:一项基于全球疾病负担的观察性研究
Heliyon. 2023 Jul 13;9(7):e18222. doi: 10.1016/j.heliyon.2023.e18222. eCollection 2023 Jul.
8
A proteomics analysis of 5xFAD mouse brain regions reveals the lysosome-associated protein Arl8b as a candidate biomarker for Alzheimer's disease.5xFAD 小鼠脑区的蛋白质组学分析显示溶酶体相关蛋白 Arl8b 可作为阿尔茨海默病的候选生物标志物。
Genome Med. 2023 Jul 20;15(1):50. doi: 10.1186/s13073-023-01206-2.
9
Local translation in microglial processes is required for efficient phagocytosis.小胶质细胞内的局部翻译对于有效的吞噬作用是必需的。
Nat Neurosci. 2023 Jul;26(7):1185-1195. doi: 10.1038/s41593-023-01353-0. Epub 2023 Jun 5.
10
Fractalkine/CX3CR1-Dependent Modulation of Synaptic and Network Plasticity in Health and Disease.Fractalkine/CX3CR1 依赖性调节健康和疾病中的突触和网络可塑性。
Neural Plast. 2023 Jan 4;2023:4637073. doi: 10.1155/2023/4637073. eCollection 2023.