• 文献检索
  • 文档翻译
  • 深度研究
  • 学术资讯
  • Suppr Zotero 插件Zotero 插件
  • 邀请有礼
  • 套餐&价格
  • 历史记录
应用&插件
Suppr Zotero 插件Zotero 插件浏览器插件Mac 客户端Windows 客户端微信小程序
定价
高级版会员购买积分包购买API积分包
服务
文献检索文档翻译深度研究API 文档MCP 服务
关于我们
关于 Suppr公司介绍联系我们用户协议隐私条款
关注我们

Suppr 超能文献

核心技术专利:CN118964589B侵权必究
粤ICP备2023148730 号-1Suppr @ 2026

文献检索

告别复杂PubMed语法,用中文像聊天一样搜索,搜遍4000万医学文献。AI智能推荐,让科研检索更轻松。

立即免费搜索

文件翻译

保留排版,准确专业,支持PDF/Word/PPT等文件格式,支持 12+语言互译。

免费翻译文档

深度研究

AI帮你快速写综述,25分钟生成高质量综述,智能提取关键信息,辅助科研写作。

立即免费体验

用于增强并网光伏/风力混合系统低电压穿越能力和电能质量的人工智能模糊控制与LAPO算法

Artificial intelligent fuzzy control and LAPO algorithm for enhancement LVRT and power quality of grid connected PV/wind hybrid systems.

作者信息

El Sayed Noura G, Yousef Ali M, El-Saady Gaber, Alanazi Meshari D, Ziedan Hamdy A, Abdelsattar Montaser

机构信息

Department of Electrical Engineering, Faculty of Engineering, Assiut University, Assiut, 71516, Egypt.

Department of Electrical Engineering, College of Engineering, Jouf University, Sakaka, 72388, Saudi Arabia.

出版信息

Sci Rep. 2024 Dec 16;14(1):30475. doi: 10.1038/s41598-024-78384-5.

DOI:10.1038/s41598-024-78384-5
PMID:39681587
原文链接:https://pmc.ncbi.nlm.nih.gov/articles/PMC11649785/
Abstract

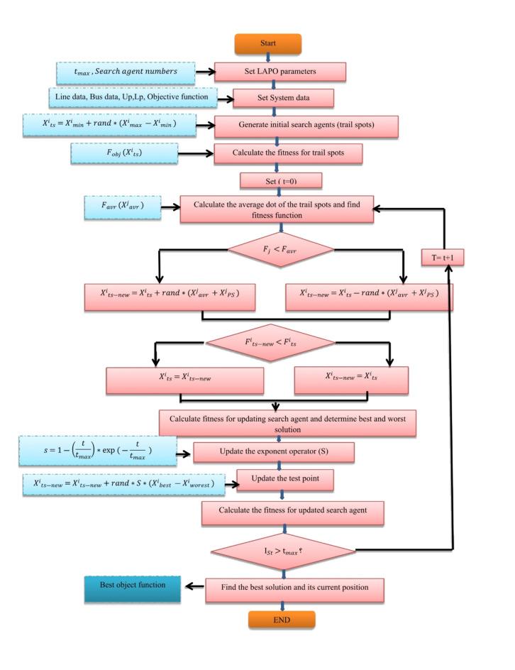
Low Voltage Ride Through (LVRT) is considered one of the main and serious problems facing the electrical grid. It occurs due to three-phase symmetric faults and asymmetric faults such as a double line to ground fault that applies in this system. This paper applies Static Synchronous Compensators (STATCOM) to improve the LVRT capability and dynamic performance of an electrical grid linked to a Photovoltaic (PV)/Wind hybrid system through grid disturbances. A hybrid power system containing a PV station that produces 1 MW and a wind farm from type Doubly Fed Induction Generator (DFIG) that produces 9 MW is connected to STATCOM with 48 pulses at PCC bus and energized load. It compensates reactive power to improve LVRT that occurred due to fault. The applied STATCOM controller adjusts the voltage of the PCC bus during an occuring fault on the grid by compensating reactive power. STATCOM is controlled by a Proportional-Integral-Derivative (PID) and is compared with STATCOM controlled by Artificial Intelligence Control (AIC)-based on Proportional-Integral Fuzzy Logic Control (PI FLC). The Lightning Attachment Procedure Optimization Algorithm (LAPO) optimization method is used to adjust the parameters of the PI controller to reduce error signals. A simulation model of the suggested hybrid power system has been performed using Matlab/Simulink. The simulation results of STATCOM proved powerful and the effectiveness of STATCOM with PI FLC in reducing voltage dip, compensating active power of wind and PV farm, protecting DC-link voltage of PV and wind from overvoltage and oscillation that happens at three-phase fault and double line to ground fault as compared with PID STATCOM in enhancement LVRT capability, and power quality.

摘要

低电压穿越(LVRT)被认为是电网面临的主要严重问题之一。它是由三相对称故障和不对称故障(如本系统中出现的双线接地故障)引起的。本文应用静止同步补偿器(STATCOM)来提高通过电网扰动与光伏(PV)/风力混合系统相连的电网的LVRT能力和动态性能。一个包含产生1兆瓦电力的光伏电站和一个由双馈感应发电机(DFIG)型产生9兆瓦电力的风电场的混合电力系统,在公共连接点(PCC)母线处与具有48脉冲的STATCOM相连,并为负载供电。它补偿无功功率以改善因故障而出现的LVRT。所应用的STATCOM控制器在电网发生故障期间通过补偿无功功率来调节PCC母线的电压。STATCOM由比例积分微分(PID)控制,并与基于比例积分模糊逻辑控制(PI FLC)的人工智能控制(AIC)控制的STATCOM进行比较。采用雷电附着程序优化算法(LAPO)优化方法来调整PI控制器的参数,以减少误差信号。利用Matlab/Simulink对所建议的混合电力系统进行了仿真建模。STATCOM的仿真结果证明了其强大的功能以及PI FLC控制的STATCOM在降低电压跌落、补偿风电和光伏电站的有功功率、保护光伏和风电的直流链路电压免受三相故障和双线接地故障时发生的过电压和振荡方面的有效性,与PID控制的STATCOM相比,在增强LVRT能力和电能质量方面表现更优。

https://cdn.ncbi.nlm.nih.gov/pmc/blobs/eb0a/11649785/2ca057d7ea86/41598_2024_78384_Fig16_HTML.jpg
https://cdn.ncbi.nlm.nih.gov/pmc/blobs/eb0a/11649785/56709f38996a/41598_2024_78384_Fig1_HTML.jpg
https://cdn.ncbi.nlm.nih.gov/pmc/blobs/eb0a/11649785/133c50ae9cf2/41598_2024_78384_Fig3_HTML.jpg
https://cdn.ncbi.nlm.nih.gov/pmc/blobs/eb0a/11649785/372a75e936e6/41598_2024_78384_Fig4_HTML.jpg
https://cdn.ncbi.nlm.nih.gov/pmc/blobs/eb0a/11649785/eacc3931fad0/41598_2024_78384_Fig5_HTML.jpg
https://cdn.ncbi.nlm.nih.gov/pmc/blobs/eb0a/11649785/e1aadafc5f21/41598_2024_78384_Fig6_HTML.jpg
https://cdn.ncbi.nlm.nih.gov/pmc/blobs/eb0a/11649785/70b794ff68b6/41598_2024_78384_Fig7_HTML.jpg
https://cdn.ncbi.nlm.nih.gov/pmc/blobs/eb0a/11649785/e1f3a869d216/41598_2024_78384_Fig9_HTML.jpg
https://cdn.ncbi.nlm.nih.gov/pmc/blobs/eb0a/11649785/c554cd38d148/41598_2024_78384_Fig10_HTML.jpg
https://cdn.ncbi.nlm.nih.gov/pmc/blobs/eb0a/11649785/53a60982cd90/41598_2024_78384_Fig11_HTML.jpg
https://cdn.ncbi.nlm.nih.gov/pmc/blobs/eb0a/11649785/8b1cfaa915ef/41598_2024_78384_Fig12_HTML.jpg
https://cdn.ncbi.nlm.nih.gov/pmc/blobs/eb0a/11649785/7553af2be570/41598_2024_78384_Fig13_HTML.jpg
https://cdn.ncbi.nlm.nih.gov/pmc/blobs/eb0a/11649785/2aafa44a4f5e/41598_2024_78384_Fig14_HTML.jpg
https://cdn.ncbi.nlm.nih.gov/pmc/blobs/eb0a/11649785/4c90c29d541c/41598_2024_78384_Fig15_HTML.jpg
https://cdn.ncbi.nlm.nih.gov/pmc/blobs/eb0a/11649785/2ca057d7ea86/41598_2024_78384_Fig16_HTML.jpg
https://cdn.ncbi.nlm.nih.gov/pmc/blobs/eb0a/11649785/56709f38996a/41598_2024_78384_Fig1_HTML.jpg
https://cdn.ncbi.nlm.nih.gov/pmc/blobs/eb0a/11649785/133c50ae9cf2/41598_2024_78384_Fig3_HTML.jpg
https://cdn.ncbi.nlm.nih.gov/pmc/blobs/eb0a/11649785/372a75e936e6/41598_2024_78384_Fig4_HTML.jpg
https://cdn.ncbi.nlm.nih.gov/pmc/blobs/eb0a/11649785/eacc3931fad0/41598_2024_78384_Fig5_HTML.jpg
https://cdn.ncbi.nlm.nih.gov/pmc/blobs/eb0a/11649785/e1aadafc5f21/41598_2024_78384_Fig6_HTML.jpg
https://cdn.ncbi.nlm.nih.gov/pmc/blobs/eb0a/11649785/70b794ff68b6/41598_2024_78384_Fig7_HTML.jpg
https://cdn.ncbi.nlm.nih.gov/pmc/blobs/eb0a/11649785/e1f3a869d216/41598_2024_78384_Fig9_HTML.jpg
https://cdn.ncbi.nlm.nih.gov/pmc/blobs/eb0a/11649785/c554cd38d148/41598_2024_78384_Fig10_HTML.jpg
https://cdn.ncbi.nlm.nih.gov/pmc/blobs/eb0a/11649785/53a60982cd90/41598_2024_78384_Fig11_HTML.jpg
https://cdn.ncbi.nlm.nih.gov/pmc/blobs/eb0a/11649785/8b1cfaa915ef/41598_2024_78384_Fig12_HTML.jpg
https://cdn.ncbi.nlm.nih.gov/pmc/blobs/eb0a/11649785/7553af2be570/41598_2024_78384_Fig13_HTML.jpg
https://cdn.ncbi.nlm.nih.gov/pmc/blobs/eb0a/11649785/2aafa44a4f5e/41598_2024_78384_Fig14_HTML.jpg
https://cdn.ncbi.nlm.nih.gov/pmc/blobs/eb0a/11649785/4c90c29d541c/41598_2024_78384_Fig15_HTML.jpg
https://cdn.ncbi.nlm.nih.gov/pmc/blobs/eb0a/11649785/2ca057d7ea86/41598_2024_78384_Fig16_HTML.jpg

相似文献

1
Artificial intelligent fuzzy control and LAPO algorithm for enhancement LVRT and power quality of grid connected PV/wind hybrid systems.用于增强并网光伏/风力混合系统低电压穿越能力和电能质量的人工智能模糊控制与LAPO算法
Sci Rep. 2024 Dec 16;14(1):30475. doi: 10.1038/s41598-024-78384-5.
2
Eectrical grid linked to PV/wind system based fuzzy controller and PID controller tuned by PSO for improving LVRT.
Sci Rep. 2025 Mar 5;15(1):7698. doi: 10.1038/s41598-025-87208-z.
3
Enhancing low voltage ride through capability of grid connected DFIG based WECS using WCA-PSO tuned STATCOM controller.使用基于WCA-PSO调谐的STATCOM控制器提高基于双馈感应发电机的风力发电系统的低电压穿越能力
Heliyon. 2022 Jul 30;8(8):e09999. doi: 10.1016/j.heliyon.2022.e09999. eCollection 2022 Aug.
4
Fault ride-through enhancement using an enhanced field oriented control technique for converters of grid connected DFIG and STATCOM for different types of faults.采用增强型磁场定向控制技术增强并网双馈感应发电机(DFIG)和静止同步补偿器(STATCOM)变流器在不同类型故障下的故障穿越能力。
ISA Trans. 2016 May;62:2-18. doi: 10.1016/j.isatra.2015.02.014. Epub 2015 Apr 1.
5
An adaptive controlled STATCOM and SMES for LVRT augmentation of the renewable integrated AC-microgrid.一种用于增强可再生能源集成交流微电网低电压穿越能力的自适应控制静止同步补偿器和超导磁储能装置。
Heliyon. 2025 Jan 28;11(3):e42326. doi: 10.1016/j.heliyon.2025.e42326. eCollection 2025 Feb 15.
6
An intelligent Hybrid Wind-PV farm as a static compensator for overall stability and control of multimachine power system.一种智能混合风力-光伏电站作为多机电力系统整体稳定性和控制的静止补偿器。
ISA Trans. 2022 Apr;123:286-302. doi: 10.1016/j.isatra.2021.05.014. Epub 2021 May 17.
7
A new approach for improving dynamic fault ride through capability of gridctied based wind turbines.一种提高基于并网的风力发电机组动态故障穿越能力的新方法。
Sci Rep. 2025 Feb 20;15(1):6144. doi: 10.1038/s41598-025-89396-0.
8
An adaptive fuzzy logic control technique for LVRT enhancement of a grid-integrated DFIG-based wind energy conversion system.一种用于电网集成型双馈风力发电系统低电压穿越增强的自适应模糊逻辑控制技术。
ISA Trans. 2023 Jul;138:720-734. doi: 10.1016/j.isatra.2023.02.013. Epub 2023 Feb 14.
9
Analysis of DFIG-STATCOM P2P control action using simulated annealing techniques.基于模拟退火技术的双馈感应发电机静止同步补偿器对等控制动作分析
Heliyon. 2022 Feb 24;8(3):e09008. doi: 10.1016/j.heliyon.2022.e09008. eCollection 2022 Mar.
10
Improved fault ride through capability of DFIG based wind turbines using synchronous reference frame control based dynamic voltage restorer.基于同步参考坐标系控制的动态电压恢复器提高双馈感应发电机风力发电机组的故障穿越能力
ISA Trans. 2017 Sep;70:465-474. doi: 10.1016/j.isatra.2017.06.029. Epub 2017 Jul 6.

引用本文的文献

1
Eectrical grid linked to PV/wind system based fuzzy controller and PID controller tuned by PSO for improving LVRT.
Sci Rep. 2025 Mar 5;15(1):7698. doi: 10.1038/s41598-025-87208-z.

本文引用的文献

1
Marine Predator Algorithm-Based Optimal PI Controllers for LVRT Capability Enhancement of Grid-Connected PV Systems.基于海洋捕食者算法的并网光伏系统低电压穿越能力增强优化PI控制器
Biomimetics (Basel). 2024 Jan 23;9(2):66. doi: 10.3390/biomimetics9020066.
2
Optimal low voltage ride through of wind turbine doubly fed induction generator based on bonobo optimization algorithm.基于倭黑猩猩优化算法的风力涡轮机双馈感应发电机的最佳低电压穿越
Sci Rep. 2023 May 13;13(1):7778. doi: 10.1038/s41598-023-34240-6.
3
Enhancing low voltage ride through capability of grid connected DFIG based WECS using WCA-PSO tuned STATCOM controller.
使用基于WCA-PSO调谐的STATCOM控制器提高基于双馈感应发电机的风力发电系统的低电压穿越能力
Heliyon. 2022 Jul 30;8(8):e09999. doi: 10.1016/j.heliyon.2022.e09999. eCollection 2022 Aug.