• 文献检索
  • 文档翻译
  • 深度研究
  • 学术资讯
  • Suppr Zotero 插件Zotero 插件
  • 邀请有礼
  • 套餐&价格
  • 历史记录
应用&插件
Suppr Zotero 插件Zotero 插件浏览器插件Mac 客户端Windows 客户端微信小程序
定价
高级版会员购买积分包购买API积分包
服务
文献检索文档翻译深度研究API 文档MCP 服务
关于我们
关于 Suppr公司介绍联系我们用户协议隐私条款
关注我们

Suppr 超能文献

核心技术专利:CN118964589B侵权必究
粤ICP备2023148730 号-1Suppr @ 2026

文献检索

告别复杂PubMed语法,用中文像聊天一样搜索,搜遍4000万医学文献。AI智能推荐,让科研检索更轻松。

立即免费搜索

文件翻译

保留排版,准确专业,支持PDF/Word/PPT等文件格式,支持 12+语言互译。

免费翻译文档

深度研究

AI帮你快速写综述,25分钟生成高质量综述,智能提取关键信息,辅助科研写作。

立即免费体验

用于形态多样性评估和潜在标记开发的从头转录组组装

De Novo Transcriptome Assembly of for Morphological Diversity Assessment and Potential Marker Development.

作者信息

Zhang Wenting, Chen Ke, Mei Yu, Wang Jihua

机构信息

Crop Research Institute, Guangdong Academy of Agriculture Sciences, Guangzhou 510640, China.

Guangdong Provincial Key Laboratory of Crops Genetics and Improvement Guangdong, Guangdong Academy of Agriculture Sciences, Guangzhou 510640, China.

出版信息

Plants (Basel). 2024 Nov 21;13(23):3262. doi: 10.3390/plants13233262.

DOI:10.3390/plants13233262
PMID:39683058
原文链接:https://pmc.ncbi.nlm.nih.gov/articles/PMC11644659/
Abstract

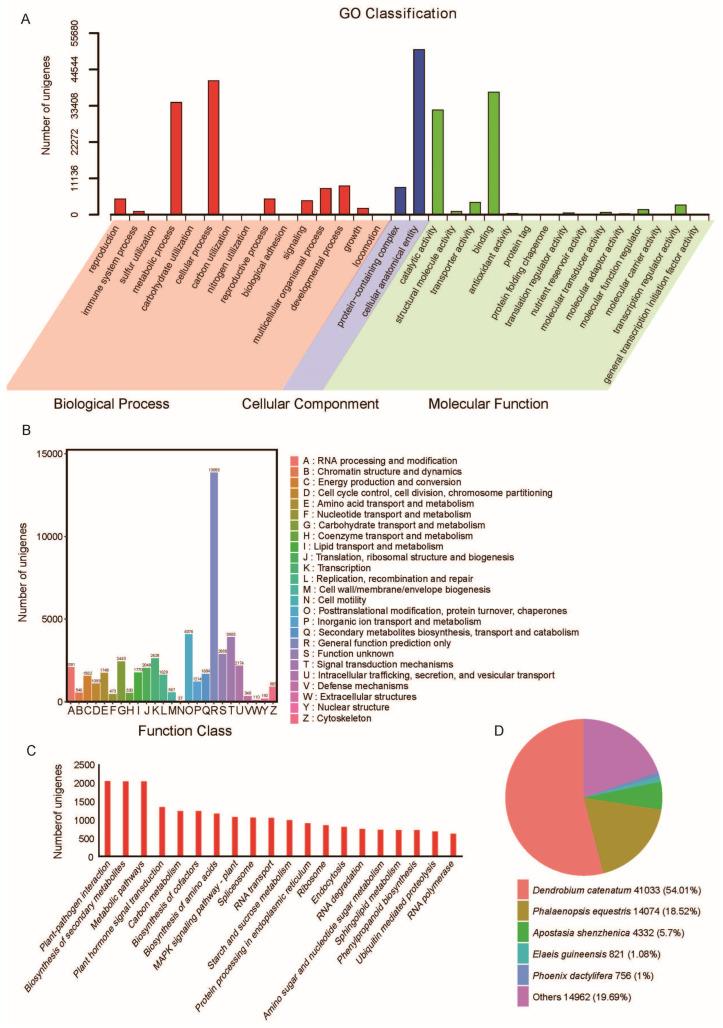
is a rare and precious medicinal and ornamental plant of Orchidaceae. Abundant morphological characteristics have been observed among cultivated accessions. Our understanding of the genetic basis of morphological diversity is limited due to a lack of sequence data and candidate genes. In this study, a high-quality de novo transcriptome assembly of was generated. A total of 138,385 unigenes were obtained, and a BUSCO (Benchmarking Universal Single-Copy Orthologs) analysis showed an assembly completeness of 98.8%. Multiple databases were used to obtain a comprehensive annotation, and the unigenes were functionally categorized using the GO (Gene Ontology), KOG (Eukaryotic Orthologous Groups), KEGG (Kyoto Encyclopedia of Genes and Genomes), and Nr databases. After comparing the phenotypic characteristics of five representative cultivars, a set of cultivar-specific, highly expressed unigenes was identified based on a comparative transcriptome analysis. Then, a WGCNA (Weighted Gene Co-expression Network Analysis) was performed to generate gene regulatory modules related to chlorophyll content (red) and sucrose synthase activity (black). In addition, the expression of six and four GO enrichment genes in the red and black modules, respectively, was analyzed using qRT-PCR to determine their putative functional roles in the leaves of the five cultivars. Finally, in silico SSR (Simple Sequence Repeat) mining of the assembled transcriptome identified 44,045 SSRs. Mononucleotide was the most dominant class of SSRs, followed by complex SSRs. In summary, this study reports on the phenomic and genomic resources of , combining SSR marker development and validation. This report aids in morphological diversity assessments of .

摘要

是兰科一种珍稀珍贵的药用和观赏植物。在栽培种质中观察到丰富的形态特征。由于缺乏序列数据和候选基因,我们对形态多样性遗传基础的了解有限。在本研究中,生成了高质量的从头转录组组装。共获得138,385个单基因,BUSCO(基准通用单拷贝直系同源物)分析显示组装完整性为98.8%。使用多个数据库进行全面注释,并使用GO(基因本体论)、KOG(真核直系同源组)、KEGG(京都基因与基因组百科全书)和Nr数据库对单基因进行功能分类。在比较五个代表性品种的表型特征后,基于比较转录组分析鉴定出一组品种特异性、高表达的单基因。然后,进行WGCNA(加权基因共表达网络分析)以生成与叶绿素含量(红色)和蔗糖合酶活性(黑色)相关的基因调控模块。此外,使用qRT-PCR分析红色和黑色模块中分别六个和四个GO富集基因的表达,以确定它们在五个品种叶片中的假定功能作用。最后,对组装的转录组进行电子SSR(简单序列重复)挖掘,鉴定出44,045个SSR。单核苷酸是SSR最主要的类别,其次是复杂SSR。总之,本研究报告了[植物名称]的表型组学和基因组资源,结合了SSR标记的开发和验证。本报告有助于[植物名称]的形态多样性评估。

https://cdn.ncbi.nlm.nih.gov/pmc/blobs/ee0a/11644659/a54d7c0fd56e/plants-13-03262-g007.jpg
https://cdn.ncbi.nlm.nih.gov/pmc/blobs/ee0a/11644659/4b3876024550/plants-13-03262-g001.jpg
https://cdn.ncbi.nlm.nih.gov/pmc/blobs/ee0a/11644659/e5bd2f1e00a5/plants-13-03262-g002.jpg
https://cdn.ncbi.nlm.nih.gov/pmc/blobs/ee0a/11644659/8ddcfc335b13/plants-13-03262-g003.jpg
https://cdn.ncbi.nlm.nih.gov/pmc/blobs/ee0a/11644659/c614912d0e3a/plants-13-03262-g004.jpg
https://cdn.ncbi.nlm.nih.gov/pmc/blobs/ee0a/11644659/3b0fb0fe0b70/plants-13-03262-g005.jpg
https://cdn.ncbi.nlm.nih.gov/pmc/blobs/ee0a/11644659/6061da6837db/plants-13-03262-g006.jpg
https://cdn.ncbi.nlm.nih.gov/pmc/blobs/ee0a/11644659/a54d7c0fd56e/plants-13-03262-g007.jpg
https://cdn.ncbi.nlm.nih.gov/pmc/blobs/ee0a/11644659/4b3876024550/plants-13-03262-g001.jpg
https://cdn.ncbi.nlm.nih.gov/pmc/blobs/ee0a/11644659/e5bd2f1e00a5/plants-13-03262-g002.jpg
https://cdn.ncbi.nlm.nih.gov/pmc/blobs/ee0a/11644659/8ddcfc335b13/plants-13-03262-g003.jpg
https://cdn.ncbi.nlm.nih.gov/pmc/blobs/ee0a/11644659/c614912d0e3a/plants-13-03262-g004.jpg
https://cdn.ncbi.nlm.nih.gov/pmc/blobs/ee0a/11644659/3b0fb0fe0b70/plants-13-03262-g005.jpg
https://cdn.ncbi.nlm.nih.gov/pmc/blobs/ee0a/11644659/6061da6837db/plants-13-03262-g006.jpg
https://cdn.ncbi.nlm.nih.gov/pmc/blobs/ee0a/11644659/a54d7c0fd56e/plants-13-03262-g007.jpg

相似文献

1
De Novo Transcriptome Assembly of for Morphological Diversity Assessment and Potential Marker Development.用于形态多样性评估和潜在标记开发的从头转录组组装
Plants (Basel). 2024 Nov 21;13(23):3262. doi: 10.3390/plants13233262.
2
De novo sequencing analysis of the Rosa roxburghii fruit transcriptome reveals putative ascorbate biosynthetic genes and EST-SSR markers.刺梨果实转录组的从头测序分析揭示了假定的抗坏血酸生物合成基因和EST-SSR标记。
Gene. 2015 Apr 25;561(1):54-62. doi: 10.1016/j.gene.2015.02.054. Epub 2015 Feb 19.
3
De novo assembly and characterization of bark transcriptome using Illumina sequencing and development of EST-SSR markers in rubber tree (Hevea brasiliensis Muell. Arg.).利用 Illumina 测序进行橡胶树(Hevea brasiliensis Muell. Arg.)树皮转录组从头组装和特征分析,并开发 EST-SSR 标记。
BMC Genomics. 2012 May 18;13:192. doi: 10.1186/1471-2164-13-192.
4
Development of Cymbidium ensifolium genic-SSR markers and their utility in genetic diversity and population structure analysis in cymbidiums.建兰基因SSR标记的开发及其在兰花遗传多样性和群体结构分析中的应用
BMC Genet. 2014 Dec 5;15:124. doi: 10.1186/s12863-014-0124-5.
5
De novo assembly of transcriptome sequencing in Caragana korshinskii Kom. and characterization of EST-SSR markers.柠条锦鸡儿转录组测序的从头组装及EST-SSR标记的特征分析
PLoS One. 2015 Jan 28;10(1):e0115805. doi: 10.1371/journal.pone.0115805. eCollection 2015.
6
Large scale in-silico identification and characterization of simple sequence repeats (SSRs) from de novo assembled transcriptome of Catharanthus roseus (L.) G. Don.从长春花(Catharanthus roseus (L.) G. Don)的从头组装转录组中大规模计算机模拟鉴定和表征简单序列重复序列(SSRs)
Plant Cell Rep. 2014 Jun;33(6):905-18. doi: 10.1007/s00299-014-1569-8. Epub 2014 Feb 1.
7
Comparative Transcriptome Analysis of Genes Involved in GA-GID1-DELLA Regulatory Module in Symbiotic and Asymbiotic Seed Germination of Anoectochilus roxburghii (Wall.) Lindl. (Orchidaceae).金线莲(兰科)共生和非共生种子萌发过程中参与GA-GID1-DELLA调控模块的基因的比较转录组分析
Int J Mol Sci. 2015 Dec 18;16(12):30190-203. doi: 10.3390/ijms161226224.
8
De Novo Transcriptome Assembly of the Chinese Swamp Buffalo by RNA Sequencing and SSR Marker Discovery.基于RNA测序和SSR标记发现的中国沼泽水牛转录组从头组装
PLoS One. 2016 Jan 14;11(1):e0147132. doi: 10.1371/journal.pone.0147132. eCollection 2016.
9
Biochemical and Transcriptome Analysis Reveals Pigment Biosynthesis Influenced Chlorina Leaf Formation in Anoectochilus roxburghii (Wall.) Lindl.生化和转录组分析揭示了色素生物合成对铁皮石斛叶片形成的影响
Biochem Genet. 2024 Apr;62(2):1040-1054. doi: 10.1007/s10528-023-10432-7. Epub 2023 Aug 1.
10
Integrated analysis of miRNA-mRNA regulatory networks in Anoectochilus roxburghii in response to blue laser light.金线莲响应蓝光的miRNA-mRNA调控网络的综合分析
Tree Physiol. 2024 Dec 16;44(12). doi: 10.1093/treephys/tpae144.

引用本文的文献

1
Verification of the chromosome number using cytogenetics and estimation of genome size via flow cytometry and k-mer analyses for representative Anoectochilus roxburghii accessions.使用细胞遗传学方法验证染色体数目,并通过流式细胞术和k-mer分析估计代表性金线莲种质的基因组大小。
PLoS One. 2025 May 28;20(5):e0322457. doi: 10.1371/journal.pone.0322457. eCollection 2025.

本文引用的文献

1
Genetic diversity evaluation of , a vulnerable species endemic to Yunnan, Southwestern China based on morphological traits and EST-SSR markers.基于形态特征和EST-SSR标记对中国西南部云南特有的易危物种[物种名称缺失]进行遗传多样性评估。
Front Plant Sci. 2024 Aug 14;15:1428364. doi: 10.3389/fpls.2024.1428364. eCollection 2024.
2
Comparative Metabolome and Transcriptome Analyses of the Regulatory Mechanism of Light Intensity in the Synthesis of Endogenous Hormones and Anthocyanins in (Wall.) Lindl.(Wall.)Lindl. 中内源激素和花色苷合成的光强调控机制的比较代谢组学和转录组学分析
Genes (Basel). 2024 Jul 26;15(8):989. doi: 10.3390/genes15080989.
3
Anoectochilus roxburghii polysaccharide reduces D-GalN/LPS-induced acute liver injury by regulating the activation of multiple inflammasomes.
铁皮石斛多糖通过调节多种炎性小体的激活来减轻 D-GalN/LPS 诱导的急性肝损伤。
J Pharm Pharmacol. 2024 Sep 3;76(9):1212-1224. doi: 10.1093/jpp/rgae077.
4
Physiological and transcriptomic analyses reveal the regulatory mechanisms of Anoectochilus roxburghii in response to high-temperature stress.生理和转录组学分析揭示了铁皮石斛对高温胁迫响应的调控机制。
BMC Plant Biol. 2024 Jun 20;24(1):584. doi: 10.1186/s12870-024-05088-3.
5
Autotetraploidy of rice does not potentiate the tolerance to drought stress in the seedling stage.水稻的同源四倍体在幼苗期不会增强对干旱胁迫的耐受性。
Rice (N Y). 2024 Jun 18;17(1):40. doi: 10.1186/s12284-024-00716-w.
6
De novo genome assembly and transcriptome sequencing in foot and mantle tissues of Megaustenia siamensis reveals components of adhesive substances.暹罗巨蛤足部和套膜组织从头基因组组装和转录组测序揭示了黏附物质的组成成分。
Sci Rep. 2024 Jun 14;14(1):13756. doi: 10.1038/s41598-024-64425-6.
7
Identification of biomarkers associated with ferroptosis in diabetic retinopathy based on WGCNA and machine learning.基于加权基因共表达网络分析和机器学习的糖尿病视网膜病变中铁死亡相关生物标志物的鉴定
Front Genet. 2024 May 28;15:1376771. doi: 10.3389/fgene.2024.1376771. eCollection 2024.
8
Transcriptome analysis and development of EST-SSR markers in the mushroom Auricularia heimuer.转录组分析与木耳 Auricularia heimuer 中 EST-SSR 标记的开发。
Sci Rep. 2024 May 29;14(1):12340. doi: 10.1038/s41598-024-63080-1.
9
Transcriptome and Metabolome Reveal Key Genes from the Plant Hormone Signal Transduction Pathway Regulating Plant Height and Leaf Size in .转录组和代谢组揭示了调控. 植物株高和叶面积的植物激素信号转导途径中的关键基因
Cells. 2024 May 13;13(10):827. doi: 10.3390/cells13100827.
10
A method for mining condition-specific co-expressed genes in Camellia sinensis based on k-means clustering.基于 K 均值聚类的茶树条件特异性共表达基因挖掘方法。
BMC Plant Biol. 2024 May 8;24(1):373. doi: 10.1186/s12870-024-05086-5.