Suppr超能文献

通过抑制PI3K/AKT/COX-2信号通路及抑制小鼠体内前列腺素E2的产生来对抗结肠炎相关癌症

Against Colitis-Associated Cancer Through the Suppression of the PI3K/AKT/COX-2 Pathway and Inhibition of PGE2 Production in Mice.

作者信息

Chen Junliang, Liu Shuai, Zhang Xin, Dai Xiaojing, Li Yu, Han Yonglin, Li Lanzhou

机构信息

Engineering Research Center of Edible and Medicinal Fungi, Ministry of Education, Jilin Agricultural University, Changchun 130118, China.

Science and Research Center for Edible Fungi of Qingyuan County, Qingyuan 323800, China.

出版信息

Nutrients. 2024 Nov 26;16(23):4048. doi: 10.3390/nu16234048.

Abstract

BACKGROUND

(BD) is a newly discovered edible mushroom with rich nutritional components. This study presents a thorough analysis of the components of BD, examining its inhibitory effects and the underlying mechanisms by which BD influences colitis-associated cancer (CAC).

METHODS

AOM/DSS-induced CAC mice (male C57BL/6) were used, and a histopathological analysis, intestinal microbiota assessment, and metabolomics profiling were carried out, as well as an evaluation of relevant proteins and factors, to investigate the CAC-inhibitory effects of BD.

RESULTS

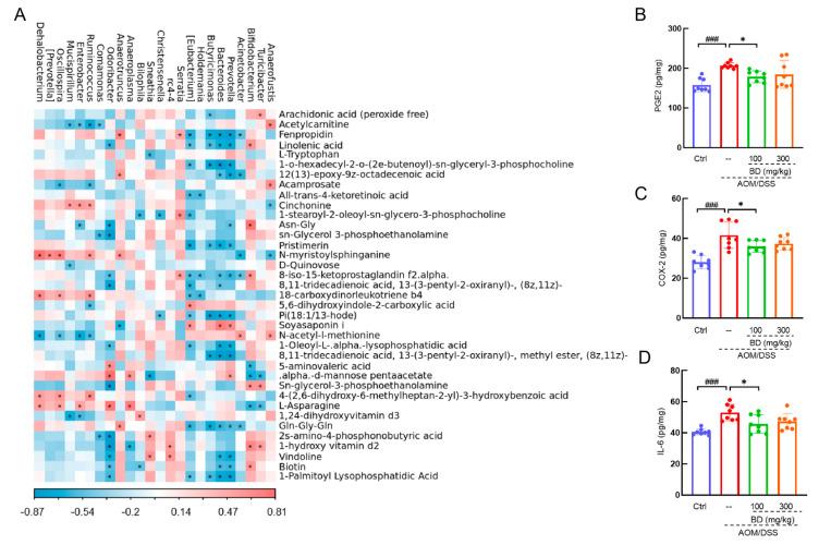
BD is rich in nutritional components, including a total sugar content of 37.29% and total protein content of 24.9%. BD significantly diminished colon inflammation, as well as the size and quantity of tumors. In addition, BD modified the diversity of intestinal microbiota and changed the levels of 19 serum metabolites, including arachidonic acid. BD significantly reduced prostaglandin E2 (PGE2) and cyclooxygenase-2 (COX-2) in colon tissue. Furthermore, it was found to inhibit the phosphatidylinositol 3-kinase (PI3K)/protein kinase B (AKT)/COX-2 signaling pathway.

CONCLUSIONS

In general, BD inhibited the onset and progression of CAC by modulating the composition of intestinal microbiota and metabolite levels, suppressing the PI3K/AKT/COX-2 pathway, and decreasing PGE2 expression. This study provides a significant reference for the development of BD as a dietary supplement and pharmaceutical agent in the treatment of CAC.

摘要

背景

(BD)是一种新发现的可食用蘑菇,营养成分丰富。本研究对BD的成分进行了全面分析,考察其抑制作用以及BD影响结肠炎相关癌(CAC)的潜在机制。

方法

使用AOM/DSS诱导的CAC小鼠(雄性C57BL/6),进行组织病理学分析、肠道微生物群评估和代谢组学分析,以及对相关蛋白质和因子的评估,以研究BD对CAC的抑制作用。

结果

BD富含营养成分,总糖含量为37.29%,总蛋白含量为24.9%。BD显著减轻结肠炎症以及肿瘤的大小和数量。此外,BD改变了肠道微生物群的多样性,并改变了19种血清代谢物的水平,包括花生四烯酸。BD显著降低结肠组织中前列腺素E2(PGE2)和环氧化酶-2(COX-2)的水平。此外,发现它能抑制磷脂酰肌醇3激酶(PI3K)/蛋白激酶B(AKT)/COX-2信号通路。

结论

总体而言,BD通过调节肠道微生物群组成和代谢物水平、抑制PI3K/AKT/COX-2通路以及降低PGE2表达来抑制CAC的发生和发展。本研究为BD作为治疗CAC的膳食补充剂和药物制剂的开发提供了重要参考。

https://cdn.ncbi.nlm.nih.gov/pmc/blobs/180b/11643906/d7e1d3d7a86c/nutrients-16-04048-g001.jpg

文献检索

告别复杂PubMed语法,用中文像聊天一样搜索,搜遍4000万医学文献。AI智能推荐,让科研检索更轻松。

立即免费搜索

文件翻译

保留排版,准确专业,支持PDF/Word/PPT等文件格式,支持 12+语言互译。

免费翻译文档

深度研究

AI帮你快速写综述,25分钟生成高质量综述,智能提取关键信息,辅助科研写作。

立即免费体验