Suppr超能文献

针对与年龄相关的骨愈合受损:注入氧化锌纳米颗粒的复合纤维可调节衰老过程中过度的中性粒细胞胞外陷阱形成和延长的炎症反应。

Targeting Age-Related Impaired Bone Healing: ZnO Nanoparticle-Infused Composite Fibers Modulate Excessive NETosis and Prolonged Inflammation in Aging.

作者信息

Kim Do-Yeun, Ryu Jeong-Hyun, Kim Jae-Hyung, Lee Eun-Hye, Baek Jeong-Hwa, Woo Kyung Mi

机构信息

Department of Molecular Genetics, School of Dentistry and Dental Research Institute, Seoul National University, Seoul 08826, Republic of Korea.

Department of Pharmacology & Dental Therapeutics, School of Dentistry, Seoul National University, Seoul 08826, Republic of Korea.

出版信息

Int J Mol Sci. 2024 Nov 29;25(23):12851. doi: 10.3390/ijms252312851.

Abstract

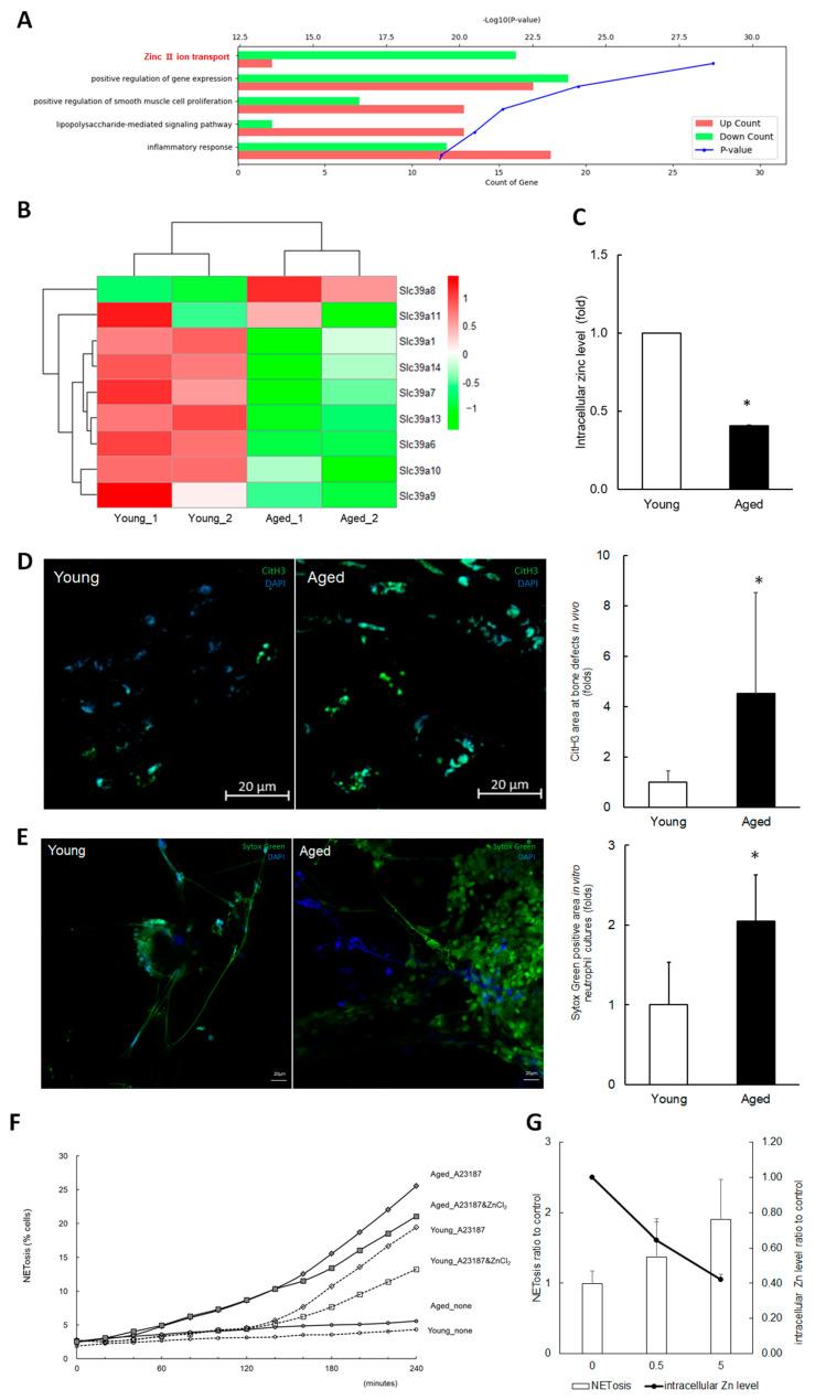
Bone defects present significant challenges in clinical contexts, particularly among the elderly, and are often linked to altered innate immune responses; however, underlying mechanisms remain to be understood. This study investigates immune changes in early bone healing in aged mice, emphasizing the effects of zinc in modulating inflammatory processes. By exploring the role of zinc and NETosis in this process, we seek to develop novel therapeutic strategies that could improve bone repair in aging populations. Critical-sized calvarial bone defects were induced in young (8-week-old) and aged (18-month-old) mice, with RNA sequencing analysis. Zinc oxide nanoparticle-infused polycaprolactone (ZnPCL) scaffolds were then fabricated using electrospinning, and their effects on intracellular zinc levels, NETosis, M2 polarization, and bone formation were assessed through in vitro and in vivo experiments. In aged mice, bone healing was delayed, inflammation was prolonged, and NETosis was excessive. RNA sequencing identified alterations in zinc ion transport genes, alongside excessive NETosis. Aged mouse neutrophils exhibited low intracellular zinc levels. ZnPCL fibers effectively reduced NETosis and inflammation, promoted M2 macrophage polarization, and enhanced new bone formation, thereby improving bone healing in aged mice. This study demonstrates that ZnO nanoparticle-infused biomaterials, ZnPCL, effectively deliver zinc to neutrophils, reduce NETosis, promote M2 polarization, and enhance bone healing in aged mice.

摘要

骨缺损在临床环境中带来了重大挑战,尤其是在老年人中,并且常常与先天性免疫反应改变有关;然而,其潜在机制仍有待了解。本研究调查了老年小鼠早期骨愈合过程中的免疫变化,重点关注锌在调节炎症过程中的作用。通过探索锌和中性粒细胞胞外陷阱形成(NETosis)在此过程中的作用,我们试图开发新的治疗策略,以改善老年人群的骨修复。对年轻(8周龄)和老年(18月龄)小鼠诱导造成临界大小的颅骨骨缺损,并进行RNA测序分析。然后通过静电纺丝制备负载氧化锌纳米颗粒的聚己内酯(ZnPCL)支架,并通过体外和体内实验评估其对细胞内锌水平、NETosis、M2极化和骨形成的影响。在老年小鼠中,骨愈合延迟,炎症持续时间延长,且NETosis过度。RNA测序确定了锌离子转运基因的改变以及NETosis过度。老年小鼠中性粒细胞的细胞内锌水平较低。ZnPCL纤维有效地减少了NETosis和炎症,促进了M2巨噬细胞极化,并增强了新骨形成,从而改善了老年小鼠的骨愈合。本研究表明,负载氧化锌纳米颗粒的生物材料ZnPCL能有效地将锌递送至中性粒细胞,减少NETosis,促进M2极化,并增强老年小鼠的骨愈合。

https://cdn.ncbi.nlm.nih.gov/pmc/blobs/8032/11641807/f97a5695510b/ijms-25-12851-g001.jpg

文献检索

告别复杂PubMed语法,用中文像聊天一样搜索,搜遍4000万医学文献。AI智能推荐,让科研检索更轻松。

立即免费搜索

文件翻译

保留排版,准确专业,支持PDF/Word/PPT等文件格式,支持 12+语言互译。

免费翻译文档

深度研究

AI帮你快速写综述,25分钟生成高质量综述,智能提取关键信息,辅助科研写作。

立即免费体验