Suppr超能文献

巨噬细胞通过芳烃受体活性促进乳腺癌的前转移小生境形成。

Macrophages promote pre-metastatic niche formation of breast cancer through aryl hydrocarbon receptor activity.

作者信息

Jiang Xu, Wang Jiaqi, Lin Liangyu, Du Liming, Ding Yayun, Zheng Fanjun, Xie Hongzhen, Wang Yu, Hu Mingyuan, Liu Benming, Xu Muhan, Zhai Jingjie, Wang Xuefeng, Ye Jiayin, Cao Wei, Feng Chao, Feng Jingyi, Hou Zongliu, Meng Mingyao, Qiu Ju, Li Qing, Shi Yufang, Wang Ying

机构信息

CAS Key Laboratory of Tissue Microenvironment and Tumor, Shanghai Institute of Nutrition and Health, University of Chinese Academy of Sciences, Chinese Academy of Sciences, Shanghai, China.

The Third Affiliated Hospital of Soochow University, State Key Laboratory of Radiation Medicine and Protection, Institutes for Translational Medicine, Soochow University, Suzhou, China.

出版信息

Signal Transduct Target Ther. 2024 Dec 18;9(1):352. doi: 10.1038/s41392-024-02042-5.

Abstract

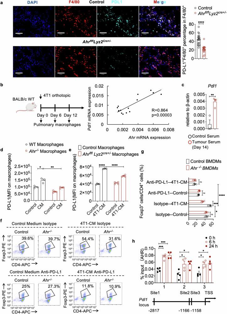
Macrophages that acquire an immunosuppressive phenotype play a crucial role in establishing the pre-metastatic niche (PMN), which is essential for facilitating breast cancer metastasis to distant organs. Our study showed that increased activity of the aryl hydrocarbon receptor (AHR) in lung macrophages plays a crucial role in establishing the immunosuppressive PMN in breast cancer. Specifically, AHR activation led to high expression of PD-L1 on macrophages by directly binding to the promoter of Pdl1. This upregulation of PD-L1 promoted the differentiation of regulatory T cells (Tregs) within the PMN, further enhancing immunosuppressive conditions. Mice with Ahr conditional deletion in macrophages had reduced lung metastasis of breast cancer. The elevated AHR levels in PMN macrophages were induced by GM-CSF, which was secreted by breast cancer cells. Mechanistically, the activated STAT5 signaling pathway induced by GM-CSF prevented AHR from being ubiquitinated, thereby sustaining its activity in macrophages. In breast cancer patients, the expression of AHR and PD-L1 was correlated with increased Treg cell infiltration, and higher levels of AHR were associated with a poor prognosis. These findings reveal that the crosstalk of breast cancer cells, lung macrophages, and Treg cells via the GM-CSF-STAT5-AHR-PD-L1 cascade modulates the lung pre-metastatic niche during breast cancer progression.

摘要

获得免疫抑制表型的巨噬细胞在建立转移前生态位(PMN)中起关键作用,而PMN对于促进乳腺癌转移至远处器官至关重要。我们的研究表明,肺巨噬细胞中芳烃受体(AHR)活性增加在乳腺癌免疫抑制性PMN的建立中起关键作用。具体而言,AHR激活通过直接结合Pdl1的启动子导致巨噬细胞上PD-L1的高表达。PD-L1的这种上调促进了PMN内调节性T细胞(Treg)的分化,进一步增强了免疫抑制条件。巨噬细胞中Ahr条件性缺失的小鼠乳腺癌肺转移减少。PMN巨噬细胞中升高的AHR水平由乳腺癌细胞分泌的GM-CSF诱导。从机制上讲,GM-CSF诱导的激活的STAT5信号通路阻止AHR被泛素化,从而维持其在巨噬细胞中的活性。在乳腺癌患者中,AHR和PD-L1的表达与Treg细胞浸润增加相关,并且较高水平的AHR与不良预后相关。这些发现揭示了乳腺癌细胞、肺巨噬细胞和Treg细胞通过GM-CSF-STAT5-AHR-PD-L1级联的相互作用在乳腺癌进展过程中调节肺转移前生态位。

https://cdn.ncbi.nlm.nih.gov/pmc/blobs/c8f0/11652640/13c3f1df687c/41392_2024_2042_Fig1_HTML.jpg

文献检索

告别复杂PubMed语法,用中文像聊天一样搜索,搜遍4000万医学文献。AI智能推荐,让科研检索更轻松。

立即免费搜索

文件翻译

保留排版,准确专业,支持PDF/Word/PPT等文件格式,支持 12+语言互译。

免费翻译文档

深度研究

AI帮你快速写综述,25分钟生成高质量综述,智能提取关键信息,辅助科研写作。

立即免费体验