Suppr超能文献

人诱导多能干细胞来源的心脏成纤维细胞向肌成纤维细胞转变的分子和代谢组学特征

Molecular and metabolomic characterization of hiPSC-derived cardiac fibroblasts transitioning to myofibroblasts.

作者信息

Nagalingam Raghu Sundaresan, Jayousi Farah, Hamledari Homa, Dababneh Saif, Hosseini Dina, Lindsay Chloe, Klein Geltink Ramon, Lange Philipp F, Dixon Ian Michael, Rose Robert Alan, Czubryt Michael Paul, Tibbits Glen Findlay

机构信息

Cellular and Regenerative Medicine Centre, BC Children's Hospital Research Institute, Vancouver, BC, Canada.

Department of Biomedical Physiology and Kinesiology, Simon Fraser University, Burnaby, BC, Canada.

出版信息

Front Cell Dev Biol. 2024 Dec 4;12:1496884. doi: 10.3389/fcell.2024.1496884. eCollection 2024.

Abstract

BACKGROUND

Mechanical stress and pathological signaling trigger the activation of fibroblasts to myofibroblasts, which impacts extracellular matrix composition, disrupts normal wound healing, and can generate deleterious fibrosis. Myocardial fibrosis independently promotes cardiac arrhythmias, sudden cardiac arrest, and contributes to the severity of heart failure. Fibrosis can also alter cell-to-cell communication and increase myocardial stiffness which eventually may lead to lusitropic and inotropic cardiac dysfunction. Human induced pluripotent stem cell derived cardiac fibroblasts (hiPSC-CFs) have the potential to enhance clinical relevance in precision disease modeling by facilitating the study of patient-specific phenotypes. However, it is unclear whether hiPSC-CFs can be activated to become myofibroblasts akin to primary cells, and the key signaling mechanisms in this process remain unidentified.

OBJECTIVE

We aim to explore the notable changes in fibroblast phenotype upon passage-mediated activation of hiPSC-CFs with increased mitochondrial metabolism, like primary cardiac fibroblasts.

METHODS

We activated the hiPSC-CFs with serial passaging from passage 0 to 3 (P0 to P3) and treatment of P0 with TGFβ1.

RESULTS

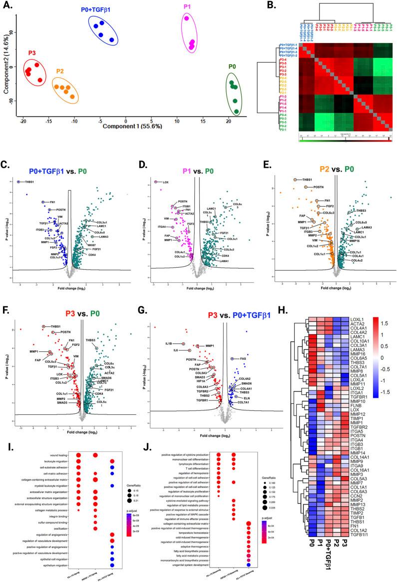
Passage-mediated activation of hiPSC-CFs was associated with a gradual induction of genes to initiate the activation of these cells to myofibroblasts, including collagen, periostin, fibronectin, and collagen fiber processing enzymes with concomitant downregulation of cellular proliferation markers. Most importantly, canonical TGFβ1 and Hippo signaling component genes including TAZ were influenced by passaging hiPSC-CFs. Seahorse assay revealed that passaging and TGFβ1 treatment increased mitochondrial respiration, consistent with fibroblast activation requiring increased energy production, whereas treatment with the glutaminolysis inhibitor BPTES completely attenuated this process.

CONCLUSION

Our study highlights that the hiPSC-CF passaging enhanced fibroblast activation, activated fibrotic signaling pathways, and enhanced mitochondrial metabolism approximating what has been reported in primary cardiac fibroblasts. Thus, hiPSC-CFs may provide an accurate preclinical model for the cardiac fibrotic condition, which may facilitate the identification of putative anti-fibrotic therapies, including patient-specific approaches.

摘要

背景

机械应力和病理信号会触发成纤维细胞向肌成纤维细胞的激活,这会影响细胞外基质组成,破坏正常伤口愈合,并可能产生有害的纤维化。心肌纤维化会独立促进心律失常、心脏骤停,并加重心力衰竭的严重程度。纤维化还会改变细胞间通讯并增加心肌僵硬度,最终可能导致心脏舒张功能和收缩功能障碍。人诱导多能干细胞衍生的心脏成纤维细胞(hiPSC-CFs)有潜力通过促进对患者特异性表型的研究来增强在精准疾病建模中的临床相关性。然而,尚不清楚hiPSC-CFs是否能像原代细胞一样被激活成为肌成纤维细胞,且这一过程中的关键信号机制仍未明确。

目的

我们旨在探索传代介导激活hiPSC-CFs后成纤维细胞表型的显著变化,其线粒体代谢增加,类似于原代心脏成纤维细胞。

方法

我们通过从第0代传代至第3代(P0至P3)以及用TGFβ1处理P0代来激活hiPSC-CFs。

结果

传代介导的hiPSC-CFs激活与逐渐诱导启动这些细胞向肌成纤维细胞激活的基因相关,包括胶原蛋白、骨膜蛋白、纤连蛋白和胶原纤维加工酶,同时细胞增殖标志物下调。最重要的是,包括TAZ在内的经典TGFβ1和Hippo信号成分基因受hiPSC-CFs传代影响。海马实验显示传代和TGFβ1处理增加了线粒体呼吸,这与成纤维细胞激活需要增加能量产生一致,而用谷氨酰胺分解抑制剂BPTES处理完全减弱了这一过程。

结论

我们的研究强调hiPSC-CF传代增强了成纤维细胞激活,激活了纤维化信号通路,并增强了线粒体代谢,类似于原代心脏成纤维细胞中所报道的情况。因此,hiPSC-CFs可能为心脏纤维化病症提供一个准确的临床前模型,这可能有助于确定推定的抗纤维化疗法,包括针对患者的方法。

https://cdn.ncbi.nlm.nih.gov/pmc/blobs/a5d2/11653212/9f1c050b81dd/FCELL_fcell-2024-1496884_wc_abs.jpg

文献检索

告别复杂PubMed语法,用中文像聊天一样搜索,搜遍4000万医学文献。AI智能推荐,让科研检索更轻松。

立即免费搜索

文件翻译

保留排版,准确专业,支持PDF/Word/PPT等文件格式,支持 12+语言互译。

免费翻译文档

深度研究

AI帮你快速写综述,25分钟生成高质量综述,智能提取关键信息,辅助科研写作。

立即免费体验