• 文献检索
  • 文档翻译
  • 深度研究
  • 学术资讯
  • Suppr Zotero 插件Zotero 插件
  • 邀请有礼
  • 套餐&价格
  • 历史记录
应用&插件
Suppr Zotero 插件Zotero 插件浏览器插件Mac 客户端Windows 客户端微信小程序
定价
高级版会员购买积分包购买API积分包
服务
文献检索文档翻译深度研究API 文档MCP 服务
关于我们
关于 Suppr公司介绍联系我们用户协议隐私条款
关注我们

Suppr 超能文献

核心技术专利:CN118964589B侵权必究
粤ICP备2023148730 号-1Suppr @ 2026

文献检索

告别复杂PubMed语法,用中文像聊天一样搜索,搜遍4000万医学文献。AI智能推荐,让科研检索更轻松。

立即免费搜索

文件翻译

保留排版,准确专业,支持PDF/Word/PPT等文件格式,支持 12+语言互译。

免费翻译文档

深度研究

AI帮你快速写综述,25分钟生成高质量综述,智能提取关键信息,辅助科研写作。

立即免费体验

膜联蛋白A1-甲酰肽受体2轴通过挽救因脂质过载而受损的腺苷酸活化蛋白激酶(AMPK)活性,减轻肥胖症患者心房颤动的易感性。

ANXA1-FPR2 axis mitigates the susceptibility to atrial fibrillation in obesity via rescuing AMPK activity in response to lipid overload.

作者信息

Liu Peng, Wang Lu, Wang Yixin, Jin Linyan, Gong Haoyu, Fan Jiali, Zhang Yudi, Li Haiquan, Fu Bowen, Wang Qiaozhu, Fu Yuping, Fan Boyuan, Li Xiaoli, Wang Hongtao, Qin Xinghua, Zheng Qiangsun

机构信息

Department of Cardiology, The Second Affiliate Hospital of Xi'an Jiaotong University, No.157, Xiwu Road, Xincheng District, Xi'an, 710004, Shaanxi, China.

Department of Endocrinology, The First Affiliate Hospital of Xi'an Jiaotong University, Xi'an, China.

出版信息

Cardiovasc Diabetol. 2024 Dec 21;23(1):452. doi: 10.1186/s12933-024-02545-z.

DOI:10.1186/s12933-024-02545-z
PMID:39709478
原文链接:https://pmc.ncbi.nlm.nih.gov/articles/PMC11662704/
Abstract

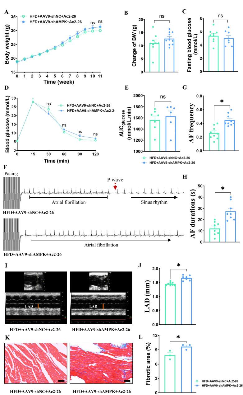
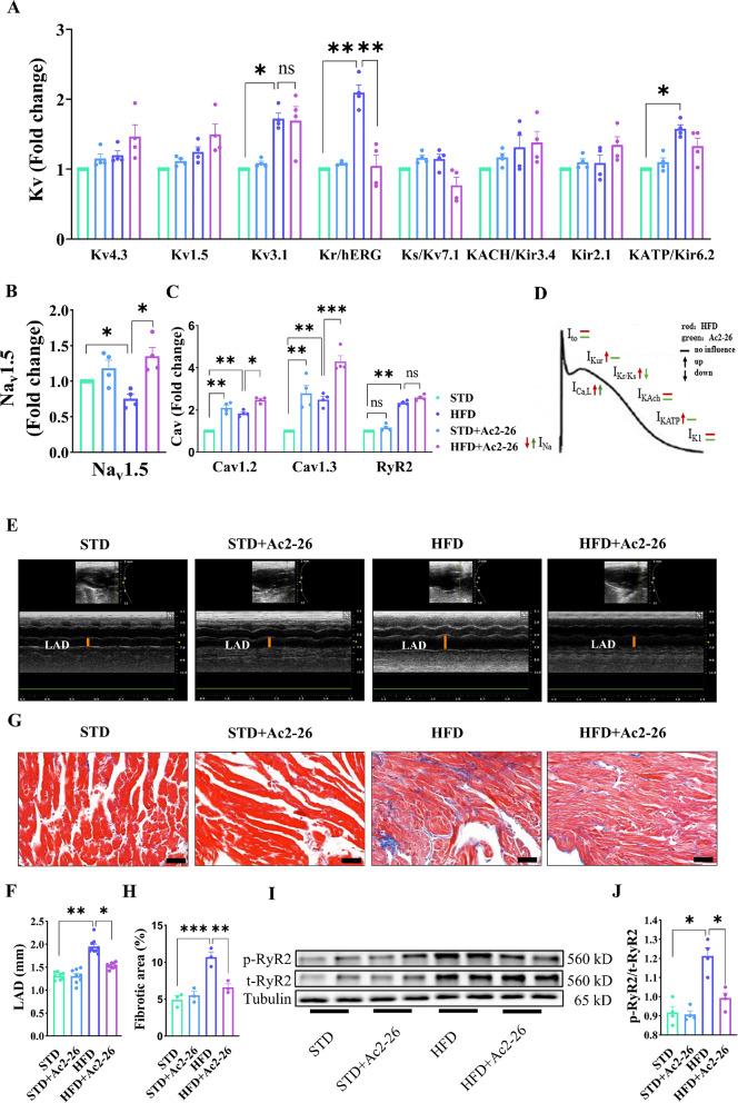
Atrial fibrillation (AF) is the most prevalent arrhythmia in clinical practice, and obesity serves as a significant risk factor for its development. The underlying mechanisms of obesity-related AF remain intricate and have yet to be fully elucidated. We have identified FPR2 as a potential hub gene involved in obesity-related AF through comprehensive analysis of four transcriptome datasets from AF patients and one transcriptome dataset from obese individuals, and its expression is up-regulated in both AF and obese individuals. Interestingly, ANXA1, the endogenous ligand of FPR2, was found to exhibit differential expression with AF and obesity. Specifically, it was observed to be down-regulated in AF patients but up-regulated in obese individuals. The susceptibility to AF in obese mice induced by high-fat diet (HFD) was increased following with the FPR2 blocker Boc-2.The administration of exogenous ANXA1 active peptide chain Ac2-26 can mitigate the susceptibility to AF in obese mice by attenuating atrial fibrosis, lipid deposition, oxidative stress injury, and myocardial cell apoptosis. However, this protective effect against AF susceptibility is reversed by AAV9-shAMPK-mediated AMPK specific knockdown in the myocardium. The vitro experiments demonstrated that silencing ANXA1 exacerbated lipid deposition, oxidative stress injury, and apoptosis induced by palmitic acid (PA) in cardiomyocytes. Additionally, Ac2-26 effectively mitigated myocardial lipid deposition, oxidative stress injury, and apoptosis induced by PA. These effects were impeded by FPR2 inhibitors Boc-2 and WRW4. The main mechanism involves the activation of AMPK by ANXA1 through FPR2 in order to enhance fatty acid oxidation in cardiomyocytes, thereby ultimately leading to a reduction in lipid accumulation and associated lipotoxicity. Our findings demonstrate that the ANXA1-FPR2 axis plays a protective role in obesity-associated AF by alleviating metabolic stress in the atria of obese mice, thereby emphasizing its potential as a promising therapeutic target for AF.

摘要

心房颤动(AF)是临床实践中最常见的心律失常,肥胖是其发生的重要危险因素。肥胖相关性房颤的潜在机制仍然复杂,尚未完全阐明。通过对房颤患者的四个转录组数据集和肥胖个体的一个转录组数据集进行综合分析,我们确定FPR2是参与肥胖相关性房颤的一个潜在枢纽基因,其在房颤患者和肥胖个体中均上调表达。有趣的是,FPR2的内源性配体ANXA1在房颤和肥胖中表现出差异表达。具体而言,在房颤患者中观察到其表达下调,而在肥胖个体中上调。高脂饮食(HFD)诱导的肥胖小鼠对房颤的易感性在使用FPR2阻滞剂Boc-2后增加。外源性ANXA1活性肽链Ac2-26的给药可通过减轻心房纤维化、脂质沉积、氧化应激损伤和心肌细胞凋亡来减轻肥胖小鼠对房颤的易感性。然而,心肌中AAV9-shAMPK介导的AMPK特异性敲低可逆转这种对房颤易感性的保护作用。体外实验表明,沉默ANXA1会加剧棕榈酸(PA)诱导的心肌细胞脂质沉积、氧化应激损伤和凋亡。此外,Ac2-26有效减轻了PA诱导的心肌脂质沉积、氧化应激损伤和凋亡。这些作用被FPR2抑制剂Boc-2和WRW4所阻断。主要机制涉及ANXA1通过FPR2激活AMPK,以增强心肌细胞中的脂肪酸氧化,从而最终导致脂质积累和相关脂毒性的减少。我们的研究结果表明,ANXA1-FPR2轴通过减轻肥胖小鼠心房的代谢应激,在肥胖相关性房颤中发挥保护作用,从而强调了其作为房颤有前景的治疗靶点的潜力。

https://cdn.ncbi.nlm.nih.gov/pmc/blobs/d276/11662704/f4f47252ccd9/12933_2024_2545_Fig8_HTML.jpg
https://cdn.ncbi.nlm.nih.gov/pmc/blobs/d276/11662704/f9c35fe28bb9/12933_2024_2545_Fig1_HTML.jpg
https://cdn.ncbi.nlm.nih.gov/pmc/blobs/d276/11662704/8fb31365a178/12933_2024_2545_Fig2_HTML.jpg
https://cdn.ncbi.nlm.nih.gov/pmc/blobs/d276/11662704/d96c121673ae/12933_2024_2545_Fig3_HTML.jpg
https://cdn.ncbi.nlm.nih.gov/pmc/blobs/d276/11662704/1b94774e51db/12933_2024_2545_Fig4_HTML.jpg
https://cdn.ncbi.nlm.nih.gov/pmc/blobs/d276/11662704/403be55eab04/12933_2024_2545_Fig5_HTML.jpg
https://cdn.ncbi.nlm.nih.gov/pmc/blobs/d276/11662704/20827e50a59b/12933_2024_2545_Fig6_HTML.jpg
https://cdn.ncbi.nlm.nih.gov/pmc/blobs/d276/11662704/75330b8c5b2a/12933_2024_2545_Fig7_HTML.jpg
https://cdn.ncbi.nlm.nih.gov/pmc/blobs/d276/11662704/f4f47252ccd9/12933_2024_2545_Fig8_HTML.jpg
https://cdn.ncbi.nlm.nih.gov/pmc/blobs/d276/11662704/f9c35fe28bb9/12933_2024_2545_Fig1_HTML.jpg
https://cdn.ncbi.nlm.nih.gov/pmc/blobs/d276/11662704/8fb31365a178/12933_2024_2545_Fig2_HTML.jpg
https://cdn.ncbi.nlm.nih.gov/pmc/blobs/d276/11662704/d96c121673ae/12933_2024_2545_Fig3_HTML.jpg
https://cdn.ncbi.nlm.nih.gov/pmc/blobs/d276/11662704/1b94774e51db/12933_2024_2545_Fig4_HTML.jpg
https://cdn.ncbi.nlm.nih.gov/pmc/blobs/d276/11662704/403be55eab04/12933_2024_2545_Fig5_HTML.jpg
https://cdn.ncbi.nlm.nih.gov/pmc/blobs/d276/11662704/20827e50a59b/12933_2024_2545_Fig6_HTML.jpg
https://cdn.ncbi.nlm.nih.gov/pmc/blobs/d276/11662704/75330b8c5b2a/12933_2024_2545_Fig7_HTML.jpg
https://cdn.ncbi.nlm.nih.gov/pmc/blobs/d276/11662704/f4f47252ccd9/12933_2024_2545_Fig8_HTML.jpg

相似文献

1
ANXA1-FPR2 axis mitigates the susceptibility to atrial fibrillation in obesity via rescuing AMPK activity in response to lipid overload.膜联蛋白A1-甲酰肽受体2轴通过挽救因脂质过载而受损的腺苷酸活化蛋白激酶(AMPK)活性,减轻肥胖症患者心房颤动的易感性。
Cardiovasc Diabetol. 2024 Dec 21;23(1):452. doi: 10.1186/s12933-024-02545-z.
2
Methylprednisolone up-regulates annexin A1 (ANXA1) to inhibit the inflammation, apoptosis and oxidative stress of cigarette smoke extract (CSE)-induced bronchial epithelial cells, a chronic obstructive pulmonary disease in vitro model, through the formyl peptide receptor 2 (FPR2) receptors and the adenosine 5'-monophosphate (AMP)-activated protein kinase (AMPK) pathway.甲泼尼龙通过形式肽受体 2(FPR2)和腺苷 5'-单磷酸(AMP)激活蛋白激酶(AMPK)通路,上调膜联蛋白 A1(ANXA1),抑制香烟烟雾提取物(CSE)诱导的支气管上皮细胞炎症、细胞凋亡和氧化应激,建立慢性阻塞性肺疾病体外模型。
Bioengineered. 2022 Feb;13(2):4028-4038. doi: 10.1080/21655979.2022.2031769.
3
Annexin A1 protects against cerebral ischemia-reperfusion injury by modulating microglia/macrophage polarization via FPR2/ALX-dependent AMPK-mTOR pathway. annexin A1 通过 FPR2/ALX 依赖的 AMPK-mTOR 通路调节小胶质细胞/巨噬细胞极化,从而防止脑缺血再灌注损伤。
J Neuroinflammation. 2021 May 22;18(1):119. doi: 10.1186/s12974-021-02174-3.
4
Annexin-1 signals mitogen-stimulated breast tumor cell proliferation by activation of the formyl peptide receptors (FPRs) 1 and 2.膜联蛋白-1 通过激活形式肽受体(FPRs)1 和 2 信号促进有丝分裂刺激的乳腺肿瘤细胞增殖。
FASEB J. 2011 Feb;25(2):483-96. doi: 10.1096/fj.09-154096. Epub 2010 Oct 7.
5
Inflammation and cancer: role of annexin A1 and FPR2/ALX in proliferation and metastasis in human laryngeal squamous cell carcinoma.炎症与癌症:膜联蛋白A1和FPR2/ALX在人喉鳞状细胞癌增殖和转移中的作用
PLoS One. 2014 Dec 9;9(12):e111317. doi: 10.1371/journal.pone.0111317. eCollection 2014.
6
Identification of AnnexinA1 as an Endogenous Regulator of RhoA, and Its Role in the Pathophysiology and Experimental Therapy of Type-2 Diabetes.鉴定 AnnexinA1 为 RhoA 的内源性调节剂,及其在 2 型糖尿病病理生理学和实验治疗中的作用。
Front Immunol. 2019 Mar 27;10:571. doi: 10.3389/fimmu.2019.00571. eCollection 2019.
7
Ion Channel and Structural Remodeling in Obesity-Mediated Atrial Fibrillation.肥胖相关性心房颤动中的离子通道和结构重构。
Circ Arrhythm Electrophysiol. 2020 Aug;13(8):e008296. doi: 10.1161/CIRCEP.120.008296. Epub 2020 Jul 12.
8
The Annexin A1/FPR2 pathway controls the inflammatory response and bacterial dissemination in experimental pneumococcal pneumonia.膜联蛋白 A1/FPR2 途径控制实验性肺炎球菌性肺炎中的炎症反应和细菌播散。
FASEB J. 2020 Feb;34(2):2749-2764. doi: 10.1096/fj.201902172R. Epub 2019 Dec 26.
9
[Annexin A1 activates the G protein-coupled formyl peptide receptor type 2-dependent endothelial nitric oxide synthase pathway to alleviate sepsis associated acute lung injury].膜联蛋白A1激活G蛋白偶联的2型甲酰肽受体依赖性内皮型一氧化氮合酶途径以减轻脓毒症相关急性肺损伤
Zhonghua Wei Zhong Bing Ji Jiu Yi Xue. 2024 Sep;36(9):924-929. doi: 10.3760/cma.j.cn121430-20240226-00160.
10
Activation of annexin A1 signalling in renal fibroblasts exerts antifibrotic effects.肾成纤维细胞中膜联蛋白A1信号的激活发挥抗纤维化作用。
Acta Physiol (Oxf). 2015 Nov;215(3):144-58. doi: 10.1111/apha.12586. Epub 2015 Sep 22.

引用本文的文献

1
Cardiac digital twins: a tool to investigate the function and treatment of the diabetic heart.心脏数字孪生体:一种用于研究糖尿病性心脏功能与治疗的工具。
Cardiovasc Diabetol. 2025 Jul 18;24(1):293. doi: 10.1186/s12933-025-02839-w.
2
Metabolic-dysfunction associated steatotic liver disease and atrial fibrillation: A review of pathogenesis.代谢功能障碍相关脂肪性肝病与心房颤动:发病机制综述
World J Cardiol. 2025 Jun 26;17(6):106147. doi: 10.4330/wjc.v17.i6.106147.
3
NDUFAB1 as a Novel Regulator of NEFA-Induced Metabolic Dysfunction in Bovine Adipocytes.

本文引用的文献

1
An inflammation resolution-promoting intervention prevents atrial fibrillation caused by left ventricular dysfunction.一种促进炎症消退的干预措施可预防左心功能障碍引起的心房颤动。
Cardiovasc Res. 2024 Mar 30;120(4):345-359. doi: 10.1093/cvr/cvad175.
2
Melatonin increases susceptibility to atrial fibrillation in obesity via Akt signaling impairment in response to lipid overload.褪黑素通过 Akt 信号通路损伤增加肥胖患者对心房颤动的易感性,从而对脂质过载产生反应。
J Pineal Res. 2023 Apr;74(3):e12851. doi: 10.1111/jpi.12851. Epub 2023 Jan 23.
3
Metabolic Inflexibility as a Pathogenic Basis for Atrial Fibrillation.
NDUFAB1作为牛脂肪细胞中NEFA诱导的代谢功能障碍的新型调节因子。
Animals (Basel). 2025 May 30;15(11):1618. doi: 10.3390/ani15111618.
4
Association between atherogenicity indices and prediabetes: a 5-year retrospective cohort study in a general Chinese physical examination population.致动脉粥样硬化指数与糖尿病前期的关联:一项针对中国普通体检人群的5年回顾性队列研究。
Cardiovasc Diabetol. 2025 May 21;24(1):220. doi: 10.1186/s12933-025-02768-8.
代谢不灵活性作为心房颤动的发病基础。
Int J Mol Sci. 2022 Jul 27;23(15):8291. doi: 10.3390/ijms23158291.
4
Atrial fibrillation.心房颤动。
Nat Rev Dis Primers. 2022 Apr 7;8(1):21. doi: 10.1038/s41572-022-00347-9.
5
Formyl peptide receptor 2 and heart disease.甲酰肽受体 2 与心脏疾病。
Semin Immunol. 2022 Jan;59:101602. doi: 10.1016/j.smim.2022.101602. Epub 2022 Mar 8.
6
Methylprednisolone up-regulates annexin A1 (ANXA1) to inhibit the inflammation, apoptosis and oxidative stress of cigarette smoke extract (CSE)-induced bronchial epithelial cells, a chronic obstructive pulmonary disease in vitro model, through the formyl peptide receptor 2 (FPR2) receptors and the adenosine 5'-monophosphate (AMP)-activated protein kinase (AMPK) pathway.甲泼尼龙通过形式肽受体 2(FPR2)和腺苷 5'-单磷酸(AMP)激活蛋白激酶(AMPK)通路,上调膜联蛋白 A1(ANXA1),抑制香烟烟雾提取物(CSE)诱导的支气管上皮细胞炎症、细胞凋亡和氧化应激,建立慢性阻塞性肺疾病体外模型。
Bioengineered. 2022 Feb;13(2):4028-4038. doi: 10.1080/21655979.2022.2031769.
7
Gene and metabolite expression dependence on body mass index in human myocardium.人体心肌中基因和代谢物表达与体重指数的关系。
Sci Rep. 2022 Jan 26;12(1):1425. doi: 10.1038/s41598-022-05562-8.
8
Impacts of a high-fat diet on the metabolic profile and the phenotype of atrial myocardium in mice.高脂饮食对小鼠代谢谱及心房心肌表型的影响。
Cardiovasc Res. 2022 Dec 9;118(15):3126-3139. doi: 10.1093/cvr/cvab367.
9
Enhancing Fatty Acids Oxidation L-Carnitine Attenuates Obesity-Related Atrial Fibrillation and Structural Remodeling by Activating AMPK Signaling and Alleviating Cardiac Lipotoxicity.增强脂肪酸氧化 L-肉碱通过激活 AMPK 信号通路和减轻心脏脂毒性来减轻肥胖相关的心房颤动和结构重塑。
Front Pharmacol. 2021 Nov 26;12:771940. doi: 10.3389/fphar.2021.771940. eCollection 2021.
10
Annexin A1 attenuates cardiac diastolic dysfunction in mice with inflammatory arthritis. annexin A1 可减轻炎性关节炎小鼠的心脏舒张功能障碍。
Proc Natl Acad Sci U S A. 2021 Sep 21;118(38). doi: 10.1073/pnas.2020385118.