Suppr超能文献

annexin A1 通过 FPR2/ALX 依赖的 AMPK-mTOR 通路调节小胶质细胞/巨噬细胞极化,从而防止脑缺血再灌注损伤。

Annexin A1 protects against cerebral ischemia-reperfusion injury by modulating microglia/macrophage polarization via FPR2/ALX-dependent AMPK-mTOR pathway.

机构信息

Department of Neurosurgery, Xuanwu Hospital, Capital Medical University, 45 Changchun Street, Beijing, 100053, China.

China International Neuroscience Institute (China-INI), 45 Changchun Street, Beijing, 100053, China.

出版信息

J Neuroinflammation. 2021 May 22;18(1):119. doi: 10.1186/s12974-021-02174-3.

Abstract

BACKGROUND

Cerebral ischemia-reperfusion (I/R) injury is a major cause of early complications and unfavorable outcomes after endovascular thrombectomy (EVT) therapy in patients with acute ischemic stroke (AIS). Recent studies indicate that modulating microglia/macrophage polarization and subsequent inflammatory response may be a potential adjunct therapy to recanalization. Annexin A1 (ANXA1) exerts potent anti-inflammatory and pro-resolving properties in models of cerebral I/R injury. However, whether ANXA1 modulates post-I/R-induced microglia/macrophage polarization has not yet been fully elucidated.

METHODS

We retrospectively collected blood samples from AIS patients who underwent successful recanalization by EVT and analyzed ANXA1 levels longitudinally before and after EVT and correlation between ANXA1 levels and 3-month clinical outcomes. We also established a C57BL/6J mouse model of transient middle cerebral artery occlusion/reperfusion (tMCAO/R) and an in vitro model of oxygen-glucose deprivation and reoxygenation (OGD/R) in BV2 microglia and HT22 neurons to explore the role of Ac2-26, a pharmacophore N-terminal peptide of ANXA1, in regulating the I/R-induced microglia/macrophage activation and polarization.

RESULTS

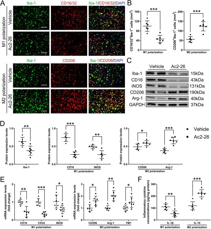
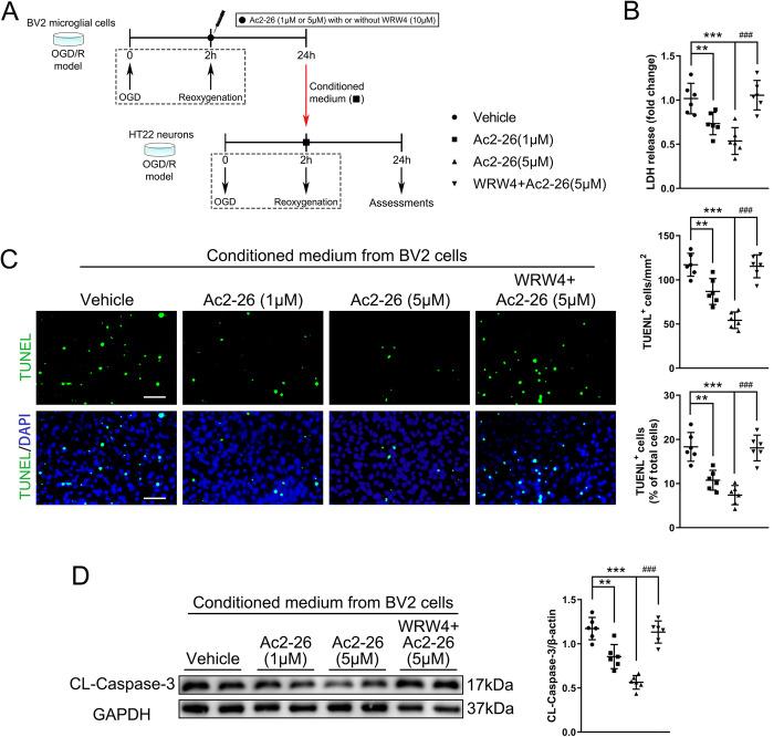
The baseline levels of ANXA1 pre-EVT were significantly lower in 23 AIS patients, as compared with those of healthy controls. They were significantly increased to the levels found in controls 2-3 days post-EVT. The increased post-EVT levels of ANXA1 were positively correlated with 3-month clinical outcomes. In the mouse model, we then found that Ac2-26 administered at the start of reperfusion shifted microglia/macrophage polarization toward anti-inflammatory M2-phenotype in ischemic penumbra, thus alleviating blood-brain barrier leakage and neuronal apoptosis and improving outcomes at 3 days post-tMCAO/R. The protection was abrogated when mice received Ac2-26 together with WRW4, which is a specific antagonist of formyl peptide receptor type 2/lipoxin A4 receptor (FPR2/ALX). Furthermore, the interaction between Ac2-26 and FPR2/ALX receptor activated the 5' adenosine monophosphate-activated protein kinase (AMPK) and inhibited the downstream mammalian target of rapamycin (mTOR). These in vivo findings were validated through in vitro experiments.

CONCLUSIONS

Ac2-26 modulates microglial/macrophage polarization and alleviates subsequent cerebral inflammation by regulating the FPR2/ALX-dependent AMPK-mTOR pathway. It may be investigated as an adjunct strategy for clinical prevention and treatment of cerebral I/R injury after recanalization. Plasma ANXA1 may be a potential biomarker for outcomes of AIS patients receiving EVT.

摘要

背景

脑缺血再灌注(I/R)损伤是急性缺血性脑卒中(AIS)患者血管内血栓切除术(EVT)治疗后早期并发症和不良结局的主要原因。最近的研究表明,调节小胶质细胞/巨噬细胞极化和随后的炎症反应可能是再通的一种潜在辅助治疗方法。膜联蛋白 A1(ANXA1)在脑 I/R 损伤模型中具有强大的抗炎和促解决特性。然而,ANXA1 是否调节 I/R 诱导的小胶质细胞/巨噬细胞极化尚未完全阐明。

方法

我们回顾性收集了接受 EVT 成功再通的 AIS 患者的血液样本,并在 EVT 前后进行了纵向分析 ANXA1 水平,并分析了 ANXA1 水平与 3 个月临床结局之间的相关性。我们还建立了 C57BL/6J 小鼠短暂性大脑中动脉闭塞/再灌注(tMCAO/R)模型和 BV2 小胶质细胞和 HT22 神经元的体外氧葡萄糖剥夺和再氧合(OGD/R)模型,以探讨 Ac2-26(ANXA1 的 N 端药效团肽)在调节 I/R 诱导的小胶质细胞/巨噬细胞激活和极化中的作用。

结果

与健康对照组相比,23 例 AIS 患者 EVT 前的 ANXA1 基线水平明显降低。它们在 EVT 后 2-3 天显着增加到对照水平。增加的 EVT 后 ANXA1 水平与 3 个月的临床结局呈正相关。在小鼠模型中,我们发现,在再灌注开始时给予 Ac2-26 可将小胶质细胞/巨噬细胞极化向缺血半影区的抗炎 M2 表型转移,从而减轻血脑屏障渗漏和神经元凋亡,并改善 tMCAO/R 后 3 天的结局。当小鼠接受 Ac2-26 与 WRW4 一起给药时,这种保护作用被阻断,WRW4 是一种特定的 Formyl Peptide Receptor Type 2/Lipoxin A4 Receptor(FPR2/ALX)拮抗剂。此外,Ac2-26 与 FPR2/ALX 受体之间的相互作用激活了 5' 腺苷单磷酸激活蛋白激酶(AMPK)并抑制了下游哺乳动物雷帕霉素靶蛋白(mTOR)。这些体内发现通过体外实验得到了验证。

结论

Ac2-26 通过调节 FPR2/ALX 依赖性 AMPK-mTOR 通路调节小胶质细胞/巨噬细胞极化并减轻随后的脑炎症。它可能被研究作为再通后临床预防和治疗脑 I/R 损伤的辅助策略。血浆 ANXA1 可能是接受 EVT 的 AIS 患者结局的潜在生物标志物。

https://cdn.ncbi.nlm.nih.gov/pmc/blobs/7b78/8140477/40831d3db9eb/12974_2021_2174_Fig1_HTML.jpg

文献检索

告别复杂PubMed语法,用中文像聊天一样搜索,搜遍4000万医学文献。AI智能推荐,让科研检索更轻松。

立即免费搜索

文件翻译

保留排版,准确专业,支持PDF/Word/PPT等文件格式,支持 12+语言互译。

免费翻译文档

深度研究

AI帮你快速写综述,25分钟生成高质量综述,智能提取关键信息,辅助科研写作。

立即免费体验