Suppr超能文献

基于肽组学对嗜冷菌蛋白酶引起的超高温灭菌乳变质的评估。

Evaluation of UHT milk spoilage caused by proteases from psychrophilic bacteria based on peptidomics.

作者信息

Xu Jinyu, Wang Xiaodan, Zhao Xiaoxuan, Cao Hongyu, Wang Yunna, Xie Ning, Li Xu, Pang Xiaoyang, Lv Jiaping, Zhang Shuwen

机构信息

Institute of Food Science and Technology, Chinese Academy of Agricultural Sciences, Beijing 100193, China.

National Center of Technology Innovation for Dairy, Hohhot 010080, China.

出版信息

Food Chem X. 2024 Nov 30;24:102059. doi: 10.1016/j.fochx.2024.102059. eCollection 2024 Dec 30.

Abstract

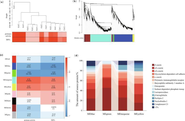
The quality issues of ultra-high-temperature (UHT) milk, such as protein hydrolysis and aging gels throughout shelf life, are caused by proteases from psychrophilic bacteria. However, existing enzyme activity detection techniques have low sensitivity and cannot accomplish the detection of product deterioration caused by low enzyme activity. In this study, an attempt was made to analyze the relationship between enzymatically cleaved peptides and product quality using peptidomics techniques. The impact of psychrophilic bacteria proteases on the quality of UHT milk was investigated based on peptidomics by exogenously adding proteases. The results indicated that the protease activity and protein hydrolysis increased significantly in UHT milk over the storage period. Through peptidomic analysis, 2479 peptides were identified, in which 32 proteins linked to the identified peptides. 17 potential marker peptides, including -casein, -lactoglobulin, and -casein, were screened. The correlation of all identified peptides with protease activity and protein hydrolysis was explored by the weighted gene co-expression network analysis (WGCNA) method. The peptidomics technology helps to study the release or degradation of peptides in UHT milk during storage, which can be applied to monitor the shelf life of UHT milk and predict spoilage.

摘要

超高温(UHT)牛奶在保质期内存在蛋白质水解和老化凝胶等质量问题,这些问题是由嗜冷菌产生的蛋白酶引起的。然而,现有的酶活性检测技术灵敏度较低,无法检测出因低酶活性导致的产品变质。在本研究中,尝试使用肽组学技术分析酶解肽与产品质量之间的关系。通过外源添加蛋白酶,基于肽组学研究了嗜冷菌蛋白酶对UHT牛奶质量的影响。结果表明,在储存期间,UHT牛奶中的蛋白酶活性和蛋白质水解显著增加。通过肽组学分析,鉴定出2479种肽,其中32种蛋白质与鉴定出的肽相关联。筛选出17种潜在的标记肽,包括β-酪蛋白、β-乳球蛋白和αs1-酪蛋白。通过加权基因共表达网络分析(WGCNA)方法探索了所有鉴定出的肽与蛋白酶活性和蛋白质水解的相关性。肽组学技术有助于研究UHT牛奶在储存期间肽的释放或降解情况,可用于监测UHT牛奶的保质期并预测变质。

https://cdn.ncbi.nlm.nih.gov/pmc/blobs/ba1a/11665379/df252925d2ae/gr1.jpg

文献检索

告别复杂PubMed语法,用中文像聊天一样搜索,搜遍4000万医学文献。AI智能推荐,让科研检索更轻松。

立即免费搜索

文件翻译

保留排版,准确专业,支持PDF/Word/PPT等文件格式,支持 12+语言互译。

免费翻译文档

深度研究

AI帮你快速写综述,25分钟生成高质量综述,智能提取关键信息,辅助科研写作。

立即免费体验