• 文献检索
  • 文档翻译
  • 深度研究
  • 学术资讯
  • Suppr Zotero 插件Zotero 插件
  • 邀请有礼
  • 套餐&价格
  • 历史记录
应用&插件
Suppr Zotero 插件Zotero 插件浏览器插件Mac 客户端Windows 客户端微信小程序
定价
高级版会员购买积分包购买API积分包
服务
文献检索文档翻译深度研究API 文档MCP 服务
关于我们
关于 Suppr公司介绍联系我们用户协议隐私条款
关注我们

Suppr 超能文献

核心技术专利:CN118964589B侵权必究
粤ICP备2023148730 号-1Suppr @ 2026

文献检索

告别复杂PubMed语法,用中文像聊天一样搜索,搜遍4000万医学文献。AI智能推荐,让科研检索更轻松。

立即免费搜索

文件翻译

保留排版,准确专业,支持PDF/Word/PPT等文件格式,支持 12+语言互译。

免费翻译文档

深度研究

AI帮你快速写综述,25分钟生成高质量综述,智能提取关键信息,辅助科研写作。

立即免费体验

COCOA:一个利用表观基因组信息进行细胞类型特异性染色质区室精细定位的框架。

COCOA: A Framework for Fine-scale Mapping of Cell-type-specific Chromatin Compartments Using Epigenomic Information.

作者信息

Li Kai, Zhang Ping, Xu Jinsheng, Wen Zi, Zhang Junying, Zi Zhike, Li Li

机构信息

Hubei Key Laboratory of Agricultural Bioinformatics, College of Informatics, Huazhong Agricultural University, Wuhan 430070, China.

Shenzhen Key Laboratory of Synthetic Genomics, Guangdong Provincial Key Laboratory of Synthetic Genomics, Key Laboratory of Quantitative Synthetic Biology, Shenzhen Institute of Synthetic Biology, Shenzhen Institute of Advanced Technology, Chinese Academy of Sciences, Shenzhen 518055, China.

出版信息

Genomics Proteomics Bioinformatics. 2025 Jan 15;22(6). doi: 10.1093/gpbjnl/qzae091.

DOI:10.1093/gpbjnl/qzae091
PMID:39724385
原文链接:https://pmc.ncbi.nlm.nih.gov/articles/PMC11993304/
Abstract

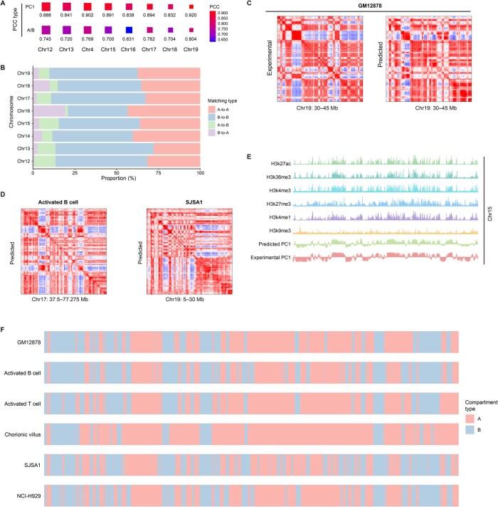
Chromatin compartmentalization and epigenomic modifications play crucial roles in cell differentiation and disease development. However, precise mapping of chromatin compartment patterns requires Hi-C or Micro-C data at high sequencing depth. Exploring the systematic relationship between epigenomic modifications and compartment patterns remains challenging. To address these issues, we present COCOA, a deep neural network framework using convolution and attention mechanisms to infer fine-scale chromatin compartment patterns from six histone modification signals. COCOA extracts 1D track features through bidirectional feature reconstruction after resolution-specific binning of epigenomic signals. These track features are then cross-fused with contact features using an attention mechanism and transformed into chromatin compartment patterns through residual feature reduction. COCOA demonstrates accurate inference of chromatin compartmentalization at a fine-scale resolution and exhibits stable performance on test sets. Additionally, we explored the impact of histone modifications on chromatin compartmentalization prediction through in silico epigenomic perturbation experiments. Unlike obscure compartments observed in high-depth experimental data at 1-kb resolution, COCOA generates clear and detailed compartment patterns, highlighting its superior performance. Finally, we demonstrate that COCOA enables cell-type-specific prediction of unrevealed chromatin compartment patterns in various biological processes, making it an effective tool for gaining insights into chromatin compartmentalization from epigenomics in diverse biological scenarios. The COCOA Python code is publicly available at https://github.com/onlybugs/COCOA and https://ngdc.cncb.ac.cn/biocode/tools/BT007498.

摘要

染色质区室化和表观基因组修饰在细胞分化和疾病发展中起着至关重要的作用。然而,精确绘制染色质区室模式需要高测序深度的Hi-C或Micro-C数据。探索表观基因组修饰与区室模式之间的系统关系仍然具有挑战性。为了解决这些问题,我们提出了COCOA,这是一个使用卷积和注意力机制从六种组蛋白修饰信号推断精细尺度染色质区室模式的深度神经网络框架。COCOA在对表观基因组信号进行分辨率特定的分箱后,通过双向特征重建提取一维轨迹特征。然后,这些轨迹特征使用注意力机制与接触特征进行交叉融合,并通过残差特征约简转换为染色质区室模式。COCOA在精细尺度分辨率下展示了对染色质区室化的准确推断,并在测试集上表现出稳定的性能。此外,我们通过计算机模拟表观基因组扰动实验探索了组蛋白修饰对染色质区室化预测的影响。与在1 kb分辨率的高深度实验数据中观察到的模糊区室不同,COCOA生成了清晰详细的区室模式,突出了其优越的性能。最后,我们证明COCOA能够在各种生物过程中对未揭示的染色质区室模式进行细胞类型特异性预测,使其成为在不同生物场景中从表观基因组学深入了解染色质区室化的有效工具。COCOA的Python代码可在https://github.com/onlybugs/COCOA和https://ngdc.cncb.ac.cn/biocode/tools/BT007498上公开获取。

https://cdn.ncbi.nlm.nih.gov/pmc/blobs/b66f/11993304/ac40abdbf450/qzae091f6.jpg
https://cdn.ncbi.nlm.nih.gov/pmc/blobs/b66f/11993304/ce477f4ef143/qzae091f4.jpg
https://cdn.ncbi.nlm.nih.gov/pmc/blobs/b66f/11993304/6ec8591fcb41/qzae091f5.jpg
https://cdn.ncbi.nlm.nih.gov/pmc/blobs/b66f/11993304/ac40abdbf450/qzae091f6.jpg
https://cdn.ncbi.nlm.nih.gov/pmc/blobs/b66f/11993304/ce477f4ef143/qzae091f4.jpg
https://cdn.ncbi.nlm.nih.gov/pmc/blobs/b66f/11993304/6ec8591fcb41/qzae091f5.jpg
https://cdn.ncbi.nlm.nih.gov/pmc/blobs/b66f/11993304/ac40abdbf450/qzae091f6.jpg

相似文献

1
COCOA: A Framework for Fine-scale Mapping of Cell-type-specific Chromatin Compartments Using Epigenomic Information.COCOA:一个利用表观基因组信息进行细胞类型特异性染色质区室精细定位的框架。
Genomics Proteomics Bioinformatics. 2025 Jan 15;22(6). doi: 10.1093/gpbjnl/qzae091.
2
DeepHistone: a deep learning approach to predicting histone modifications.DeepHistone:一种深度学习方法,用于预测组蛋白修饰。
BMC Genomics. 2019 Apr 4;20(Suppl 2):193. doi: 10.1186/s12864-019-5489-4.
3
NUCLIZE for quantifying epigenome: generating histone modification data at single-nucleosome resolution using genuine nucleosome positions.NUCLIZE 用于定量表观基因组学:使用真实核小体位置在单个核小体分辨率下生成组蛋白修饰数据。
BMC Genomics. 2019 Jul 2;20(1):541. doi: 10.1186/s12864-019-5932-6.
4
Epigenomics in 3D: importance of long-range spreading and specific interactions in epigenomic maintenance.三维组学:长程扩散和特定相互作用在表观基因组维持中的重要性。
Nucleic Acids Res. 2018 Mar 16;46(5):2252-2264. doi: 10.1093/nar/gky009.
5
Chromatin segmentation based on a probabilistic model for read counts explains a large portion of the epigenome.基于读取计数概率模型的染色质分割解释了大部分表观基因组。
Genome Biol. 2015 Jul 24;16(1):151. doi: 10.1186/s13059-015-0708-z.
6
Integrating epigenomic data and 3D genomic structure with a new measure of chromatin assortativity.将表观基因组数据和三维基因组结构与一种新的染色质分类度量方法相结合。
Genome Biol. 2016 Jul 8;17(1):152. doi: 10.1186/s13059-016-1003-3.
7
Improved simultaneous mapping of epigenetic features and 3D chromatin structure via ViCAR.通过 ViCAR 实现表观遗传特征和 3D 染色质结构的同时映射。
Genome Biol. 2024 Sep 3;25(1):237. doi: 10.1186/s13059-024-03377-6.
8
PyMEGABASE: Predicting Cell-Type-Specific Structural Annotations of Chromosomes Using the Epigenome.PyMEGABASE:利用表观基因组预测染色体的细胞类型特异性结构注释。
J Mol Biol. 2023 Aug 1;435(15):168180. doi: 10.1016/j.jmb.2023.168180. Epub 2023 Jun 9.
9
Epigenomic Profiling of B Cell Subsets by CUT&Tag.通过 CUT&Tag 对 B 细胞亚群进行表观基因组分析。
Methods Mol Biol. 2024;2826:65-77. doi: 10.1007/978-1-0716-3950-4_6.
10
Computational methods to explore chromatin state dynamics.计算方法探索染色质状态动力学。
Brief Bioinform. 2022 Nov 19;23(6). doi: 10.1093/bib/bbac439.

本文引用的文献

1
Predicting A/B compartments from histone modifications using deep learning.利用深度学习从组蛋白修饰预测A/B区室
iScience. 2024 Mar 27;27(5):109570. doi: 10.1016/j.isci.2024.109570. eCollection 2024 May 17.
2
scGHOST: identifying single-cell 3D genome subcompartments.scGHOST:鉴定单细胞 3D 基因组亚区室。
Nat Methods. 2024 May;21(5):814-822. doi: 10.1038/s41592-024-02230-9. Epub 2024 Apr 8.
3
iEnhance: a multi-scale spatial projection encoding network for enhancing chromatin interaction data resolution.iEnhance:用于提高染色质互作数据分辨率的多尺度空间投影编码网络。
Brief Bioinform. 2023 Jul 20;24(4). doi: 10.1093/bib/bbad245.
4
Epiphany: predicting Hi-C contact maps from 1D epigenomic signals.顿悟:从一维表观基因组信号预测 Hi-C 接触图谱。
Genome Biol. 2023 Jun 6;24(1):134. doi: 10.1186/s13059-023-02934-9.
5
Chromatin alternates between A and B compartments at kilobase scale for subgenic organization.染色质在千碱基尺度上在 A 和 B 隔室之间交替,以实现亚基因组织。
Nat Commun. 2023 Jun 6;14(1):3303. doi: 10.1038/s41467-023-38429-1.
6
Region Capture Micro-C reveals coalescence of enhancers and promoters into nested microcompartments.区域捕获微区揭示了增强子和启动子的合并成嵌套的微区。
Nat Genet. 2023 Jun;55(6):1048-1056. doi: 10.1038/s41588-023-01391-1. Epub 2023 May 8.
7
DFHiC: a dilated full convolution model to enhance the resolution of Hi-C data.DFHiC:一种扩张全卷积模型,用于提高 Hi-C 数据的分辨率。
Bioinformatics. 2023 May 4;39(5). doi: 10.1093/bioinformatics/btad211.
8
Cell-type-specific prediction of 3D chromatin organization enables high-throughput in silico genetic screening.细胞类型特异性预测 3D 染色质组织可实现高通量计算遗传筛选。
Nat Biotechnol. 2023 Aug;41(8):1140-1150. doi: 10.1038/s41587-022-01612-8. Epub 2023 Jan 9.
9
Diverse silent chromatin states modulate genome compartmentalization and loop extrusion barriers.不同的沉默染色质状态调节基因组区室化和环挤出障碍。
Nat Struct Mol Biol. 2023 Jan;30(1):38-51. doi: 10.1038/s41594-022-00892-7. Epub 2022 Dec 22.
10
Pattern recognition of topologically associating domains using deep learning.基于深度学习的拓扑关联域模式识别。
BMC Bioinformatics. 2022 Dec 8;22(Suppl 10):634. doi: 10.1186/s12859-022-05075-1.