Suppr超能文献

维甲酸通过TCF7-MSX2轴驱动表面上皮命运的决定。

Retinoic acid drives surface epithelium fate determination through the TCF7-MSX2 axis.

作者信息

Huang Huaxing, Liu Jiafeng, An Fengjiao, Wu Siqi, Guo Huizhen, Wang Bofeng, Mo Kunlun, Huang Ying, Tan Jieying, Zhu Jin, Lin Zesong, Han Zhuo, Li Mingsen, Wang Li, Mao Zhen, Ouyang Hong

机构信息

State Key Laboratory of Ophthalmology, Zhongshan Ophthalmic Center, Sun Yat-sen University, Guangdong Provincial Key Laboratory of Ophthalmology and Visual Science, Guangzhou, 510060, China.

Center for Stem Cell Biology and Tissue Engineering, Key Laboratory for Stem Cells and Tissue Engineering, Zhongshan School of Medicine, Ministry of Education, Sun Yat-Sen University, Guangzhou, 510060, China.

出版信息

Cell Mol Life Sci. 2024 Dec 27;82(1):16. doi: 10.1007/s00018-024-05525-4.

Abstract

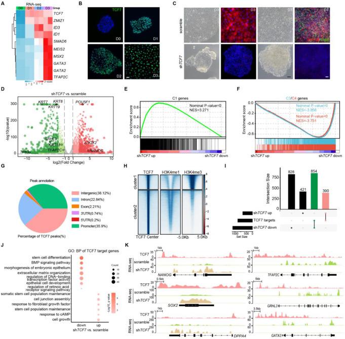
Understanding how embryonic progenitors decode extrinsic signals and transform into lineage-specific regulatory networks to drive cell fate specification is a fundamental, yet challenging question. Here, we develop a new model of surface epithelium (SE) differentiation induced by human embryonic stem cells (hESCs) using retinoic acid (RA), and identify BMP4 as an essential downstream signal in this process. We show that the retinoid X receptors, RXRA and RXRB, orchestrate SE commitment by shaping lineage-specific epigenetic and transcriptomic landscapes. Moreover, we find that TCF7, as a RA effector, regulates the transition from pluripotency to SE initiation by directly silencing pluripotency genes and activating SE genes. MSX2, a downstream activator of TCF7, primes the SE chromatin accessibility landscape and activates SE genes. Our work reveals the regulatory hierarchy between key morphogens RA and BMP4 in SE development, and demonstrates how the TCF7-MSX2 axis governs SE fate, providing novel insights into RA-mediated regulatory principles.

摘要

了解胚胎祖细胞如何解码外在信号并转化为谱系特异性调控网络以驱动细胞命运特化是一个基本但具有挑战性的问题。在此,我们利用视黄酸(RA)开发了一种由人类胚胎干细胞(hESC)诱导的表面上皮(SE)分化新模型,并确定BMP4是这一过程中必不可少的下游信号。我们表明,视黄酸X受体RXRA和RXRB通过塑造谱系特异性表观遗传和转录组格局来协调SE的定向分化。此外,我们发现TCF7作为RA效应因子,通过直接沉默多能性基因并激活SE基因来调节从多能性到SE起始的转变。MSX2是TCF7的下游激活因子,它启动SE染色质可及性格局并激活SE基因。我们的工作揭示了SE发育过程中关键形态发生素RA和BMP4之间的调控层级,并证明了TCF7-MSX2轴如何控制SE命运,为RA介导的调控原理提供了新的见解。

https://cdn.ncbi.nlm.nih.gov/pmc/blobs/03d2/11671468/978de22a52af/18_2024_5525_Fig1_HTML.jpg

文献检索

告别复杂PubMed语法,用中文像聊天一样搜索,搜遍4000万医学文献。AI智能推荐,让科研检索更轻松。

立即免费搜索

文件翻译

保留排版,准确专业,支持PDF/Word/PPT等文件格式,支持 12+语言互译。

免费翻译文档

深度研究

AI帮你快速写综述,25分钟生成高质量综述,智能提取关键信息,辅助科研写作。

立即免费体验