• 文献检索
  • 文档翻译
  • 深度研究
  • 学术资讯
  • Suppr Zotero 插件Zotero 插件
  • 邀请有礼
  • 套餐&价格
  • 历史记录
应用&插件
Suppr Zotero 插件Zotero 插件浏览器插件Mac 客户端Windows 客户端微信小程序
定价
高级版会员购买积分包购买API积分包
服务
文献检索文档翻译深度研究API 文档MCP 服务
关于我们
关于 Suppr公司介绍联系我们用户协议隐私条款
关注我们

Suppr 超能文献

核心技术专利:CN118964589B侵权必究
粤ICP备2023148730 号-1Suppr @ 2026

文献检索

告别复杂PubMed语法,用中文像聊天一样搜索,搜遍4000万医学文献。AI智能推荐,让科研检索更轻松。

立即免费搜索

文件翻译

保留排版,准确专业,支持PDF/Word/PPT等文件格式,支持 12+语言互译。

免费翻译文档

深度研究

AI帮你快速写综述,25分钟生成高质量综述,智能提取关键信息,辅助科研写作。

立即免费体验

染色质重塑BAF复合物在小鼠胚胎及上胚层干细胞转化与维持中的相互作用

Interplay of chromatin remodeling BAF complexes in mouse embryonic and epiblast stem cell conversion and maintenance.

作者信息

Ma Zhaoru, Tan Shuping, Lu Renhong, Chen Peixin, Hu Yukun, Yang Tenghui, Wu Hao, Zhu Zhexin, Guo Jiayi, Chen Xi, Yang Jian, Zhang Wensheng, Ye Ying

机构信息

Cam-Su Genomic Resource Center, Medical College of Soochow University, Suzhou, China.

State Key Laboratory of Cardiology, Shanghai East Hospital, Tongji University School of Medicine, Shanghai, China.

出版信息

J Biol Chem. 2025 Feb;301(2):108140. doi: 10.1016/j.jbc.2024.108140. Epub 2024 Dec 25.

DOI:10.1016/j.jbc.2024.108140
PMID:39730061
原文链接:https://pmc.ncbi.nlm.nih.gov/articles/PMC11791114/
Abstract

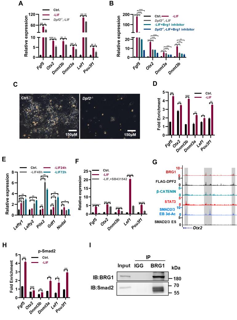
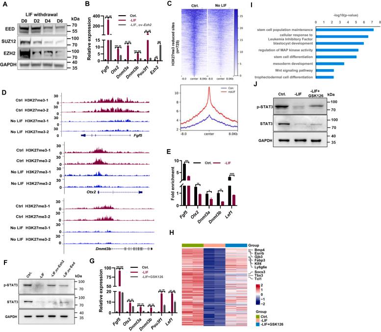
Mouse embryonic stem cells (ESCs) and epiblast stem cells (EpiSCs) are pluripotent stem cells derived from preimplantation and postimplantation embryos, respectively. These cells are capable of interconversion through manipulation of key transcription factors and signaling pathways. While BRG1/BRM-associated factor (BAF) chromatin remodeling complexes are known to play crucial roles in ESC self-renewal and pluripotency, their roles in EpiSCs and their interconversion with ESCs remain unclear. This study demonstrates that the LIF/STAT3 and Wnt signaling pathways, in conjunction with canonical BAF (cBAF) and polycomb repressive complex two complexes, inhibit EpiSC gene expression, thereby preventing ESCs from converting to EpiSCs. Upon removal of LIF, the reduced LIF/STAT3 signaling lifts this inhibition, increasing TGF/nodal pathway activity. Subsequently, the cBAF complex facilitates ESC to EpiSC conversion by promoting EpiSC gene expression. Furthermore, unlike cBAF, inhibition of the ncBAF complex downregulates TGF-β signaling, thereby hindering both ESC to EpiSC conversion and EpiSC maintenance. Moreover, this study revealed the dual mechanisms, methylating histone or non-histone protein STAT3, by which polycomb repressive complex two components participate in the regulation of ESCs to EpiSCs. This research elucidates the interplay between distinct BAF complexes and specific signaling pathways in regulating the conversion and maintenance of ESCs and EpiSCs.

摘要

小鼠胚胎干细胞(ESCs)和上胚层干细胞(EpiSCs)是分别源自植入前和植入后胚胎的多能干细胞。这些细胞能够通过操纵关键转录因子和信号通路进行相互转化。虽然已知BRG1/BRM相关因子(BAF)染色质重塑复合物在ESC自我更新和多能性中起关键作用,但其在EpiSCs中的作用以及它们与ESCs的相互转化仍不清楚。本研究表明,LIF/STAT3和Wnt信号通路与经典BAF(cBAF)和多梳抑制复合物二复合物一起,抑制EpiSC基因表达,从而阻止ESCs转化为EpiSCs。去除LIF后,降低的LIF/STAT3信号解除这种抑制,增加TGF/nodal信号通路活性。随后,cBAF复合物通过促进EpiSC基因表达促进ESC向EpiSC转化。此外,与cBAF不同,抑制ncBAF复合物会下调TGF-β信号,从而阻碍ESC向EpiSC转化和EpiSC维持。此外,本研究揭示了多梳抑制复合物二组分参与ESC向EpiSC调控的双重机制,即甲基化组蛋白或非组蛋白蛋白STAT3。这项研究阐明了不同BAF复合物与特定信号通路之间在调节ESC和EpiSC转化及维持中的相互作用。

https://cdn.ncbi.nlm.nih.gov/pmc/blobs/4606/11791114/6da4497ee026/gr6.jpg
https://cdn.ncbi.nlm.nih.gov/pmc/blobs/4606/11791114/5d32103037de/gr1.jpg
https://cdn.ncbi.nlm.nih.gov/pmc/blobs/4606/11791114/c180c13efe1b/gr2.jpg
https://cdn.ncbi.nlm.nih.gov/pmc/blobs/4606/11791114/cf6b4ff5a413/gr3.jpg
https://cdn.ncbi.nlm.nih.gov/pmc/blobs/4606/11791114/1e0f2bd43ddb/gr4.jpg
https://cdn.ncbi.nlm.nih.gov/pmc/blobs/4606/11791114/ea438b1b1ffe/gr5.jpg
https://cdn.ncbi.nlm.nih.gov/pmc/blobs/4606/11791114/6da4497ee026/gr6.jpg
https://cdn.ncbi.nlm.nih.gov/pmc/blobs/4606/11791114/5d32103037de/gr1.jpg
https://cdn.ncbi.nlm.nih.gov/pmc/blobs/4606/11791114/c180c13efe1b/gr2.jpg
https://cdn.ncbi.nlm.nih.gov/pmc/blobs/4606/11791114/cf6b4ff5a413/gr3.jpg
https://cdn.ncbi.nlm.nih.gov/pmc/blobs/4606/11791114/1e0f2bd43ddb/gr4.jpg
https://cdn.ncbi.nlm.nih.gov/pmc/blobs/4606/11791114/ea438b1b1ffe/gr5.jpg
https://cdn.ncbi.nlm.nih.gov/pmc/blobs/4606/11791114/6da4497ee026/gr6.jpg

相似文献

1
Interplay of chromatin remodeling BAF complexes in mouse embryonic and epiblast stem cell conversion and maintenance.染色质重塑BAF复合物在小鼠胚胎及上胚层干细胞转化与维持中的相互作用
J Biol Chem. 2025 Feb;301(2):108140. doi: 10.1016/j.jbc.2024.108140. Epub 2024 Dec 25.
2
Reduced oxygen concentration enhances conversion of embryonic stem cells to epiblast stem cells.降低氧浓度可增强胚胎干细胞向胚外干细胞的转化。
Stem Cells Dev. 2012 May 20;21(8):1239-49. doi: 10.1089/scd.2011.0322. Epub 2011 Oct 18.
3
esBAF facilitates pluripotency by conditioning the genome for LIF/STAT3 signalling and by regulating polycomb function.esBAF 通过调节多梳功能和为 LIF/STAT3 信号传导调节基因组来促进多能性。
Nat Cell Biol. 2011 Jul 24;13(8):903-13. doi: 10.1038/ncb2285.
4
Activin A in combination with ERK1/2 MAPK pathway inhibition sustains propagation of mouse embryonic stem cells.激活素A与ERK1/2丝裂原活化蛋白激酶途径抑制相结合可维持小鼠胚胎干细胞的增殖。
Genes Cells. 2017 Feb;22(2):189-202. doi: 10.1111/gtc.12467. Epub 2017 Jan 18.
5
From Naive to Primed Pluripotency: In Vitro Conversion of Mouse Embryonic Stem Cells in Epiblast Stem Cells.从幼稚多能性到启动多能性:小鼠胚胎干细胞向原始生殖干细胞的体外转化
Methods Mol Biol. 2016;1341:209-16. doi: 10.1007/7651_2015_208.
6
Neural stem cells derived from epiblast stem cells display distinctive properties.源自上胚层干细胞的神经干细胞具有独特的特性。
Stem Cell Res. 2014 Mar;12(2):506-16. doi: 10.1016/j.scr.2013.12.012. Epub 2014 Jan 4.
7
DNA-damage orchestrates self-renewal and differentiation via reciprocal p53 family and Hippo/Wnt/TGF-β pathway activation in embryonic stem cells.DNA损伤通过胚胎干细胞中p53家族与Hippo/Wnt/TGF-β信号通路的相互激活来调控自我更新和分化。
Cell Mol Life Sci. 2025 Jan 6;82(1):38. doi: 10.1007/s00018-024-05561-0.
8
Microenvironment-mediated reversion of epiblast stem cells by reactivation of repressed JAK-STAT signaling.微环境介导的通过重新激活受抑制的 JAK-STAT 信号使上胚层干细胞反转。
Integr Biol (Camb). 2012 Nov;4(11):1367-76. doi: 10.1039/c2ib20098h.
9
Mouse primed embryonic stem cells could be maintained and reprogrammed on human amnion epithelial cells.小鼠诱导多能干细胞可在人羊膜上皮细胞上维持和重编程。
Stem Cells Dev. 2013 Jan 15;22(2):320-9. doi: 10.1089/scd.2012.0325. Epub 2012 Nov 7.
10
DNMTs Play an Important Role in Maintaining the Pluripotency of Leukemia Inhibitory Factor-Dependent Embryonic Stem Cells.DNMTs 在维持白血病抑制因子依赖性胚胎干细胞的多能性方面发挥重要作用。
Stem Cell Reports. 2021 Mar 9;16(3):582-596. doi: 10.1016/j.stemcr.2021.01.017. Epub 2021 Feb 25.

本文引用的文献

1
BRD9-mediated control of the TGF-β/Activin/Nodal pathway regulates self-renewal and differentiation of human embryonic stem cells and progression of cancer cells.BRD9 通过调控 TGF-β/Activin/Nodal 通路来调控人类胚胎干细胞的自我更新和分化,以及癌细胞的进展。
Nucleic Acids Res. 2023 Nov 27;51(21):11634-11651. doi: 10.1093/nar/gkad907.
2
Stepwise pluripotency transitions in mouse stem cells.鼠胚胎干细胞中的逐步多能性转变。
EMBO Rep. 2022 Sep 5;23(9):e55010. doi: 10.15252/embr.202255010. Epub 2022 Jul 29.
3
Building Pluripotency Identity in the Early Embryo and Derived Stem Cells.
在早期胚胎和衍生干细胞中建立多能性身份。
Cells. 2021 Aug 10;10(8):2049. doi: 10.3390/cells10082049.
4
Cooperative genetic networks drive embryonic stem cell transition from naïve to formative pluripotency.合作遗传网络驱动胚胎干细胞从原始态多能性向形成态多能性的转变。
EMBO J. 2021 Apr 15;40(8):e105776. doi: 10.15252/embj.2020105776. Epub 2021 Mar 9.
5
Mammalian SWI/SNF Chromatin Remodeling Complexes in Embryonic Stem Cells: Regulating the Balance Between Pluripotency and Differentiation.胚胎干细胞中的哺乳动物SWI/SNF染色质重塑复合体:调控多能性与分化之间的平衡
Front Cell Dev Biol. 2021 Jan 18;8:626383. doi: 10.3389/fcell.2020.626383. eCollection 2020.
6
Metabolic control of DNA methylation in naive pluripotent cells.在原始多能细胞中 DNA 甲基化的代谢控制。
Nat Genet. 2021 Feb;53(2):215-229. doi: 10.1038/s41588-020-00770-2. Epub 2021 Feb 1.
7
Genome-wide Interrogation of Protein-DNA Interactions in Mammalian Cells Using ChIPmentation.利用 ChIPmentation 在哺乳动物细胞中进行全基因组范围内的蛋白质-DNA 相互作用研究。
STAR Protoc. 2020 Dec 4;1(3):100187. doi: 10.1016/j.xpro.2020.100187. eCollection 2020 Dec 18.
8
Canonical Wnt Pathway Controls mESC Self-Renewal Through Inhibition of Spontaneous Differentiation via β-Catenin/TCF/LEF Functions.经典Wnt信号通路通过β-连环蛋白/TCF/LEF功能抑制自发分化来控制小鼠胚胎干细胞的自我更新。
Stem Cell Reports. 2020 Sep 8;15(3):646-661. doi: 10.1016/j.stemcr.2020.07.019. Epub 2020 Aug 20.
9
Chromatin regulation and dynamics in stem cells.染色质调控与干细胞动力学。
Curr Top Dev Biol. 2020;138:1-71. doi: 10.1016/bs.ctdb.2019.11.002. Epub 2019 Dec 30.
10
The Complexity of PRC2 Subcomplexes.PRC2 亚基复合物的复杂性。
Trends Cell Biol. 2019 Aug;29(8):660-671. doi: 10.1016/j.tcb.2019.05.004. Epub 2019 Jun 6.