• 文献检索
  • 文档翻译
  • 深度研究
  • 学术资讯
  • Suppr Zotero 插件Zotero 插件
  • 邀请有礼
  • 套餐&价格
  • 历史记录
应用&插件
Suppr Zotero 插件Zotero 插件浏览器插件Mac 客户端Windows 客户端微信小程序
定价
高级版会员购买积分包购买API积分包
服务
文献检索文档翻译深度研究API 文档MCP 服务
关于我们
关于 Suppr公司介绍联系我们用户协议隐私条款
关注我们

Suppr 超能文献

核心技术专利:CN118964589B侵权必究
粤ICP备2023148730 号-1Suppr @ 2026

文献检索

告别复杂PubMed语法,用中文像聊天一样搜索,搜遍4000万医学文献。AI智能推荐,让科研检索更轻松。

立即免费搜索

文件翻译

保留排版,准确专业,支持PDF/Word/PPT等文件格式,支持 12+语言互译。

免费翻译文档

深度研究

AI帮你快速写综述,25分钟生成高质量综述,智能提取关键信息,辅助科研写作。

立即免费体验

通过生物信息学分析鉴定头颈部鳞状细胞癌的新型治疗靶点

Identification of novel therapeutic targets for head and neck squamous cell carcinoma through bioinformatics analysis.

作者信息

Jeong Eun-Jeong, Kim Eunjeong, Kim Yeon Soo

机构信息

Department of Otorhinolaryngology-Head and Neck Surgery, Konyang University College of Medicine, Daejeon, Korea.

Department of Otorhinolaryngology-Head and Neck Surgery, Korea University College of Medicine, 35365, Seoul, Korea.

出版信息

Sci Rep. 2024 Dec 30;14(1):32102. doi: 10.1038/s41598-024-83680-1.

DOI:10.1038/s41598-024-83680-1
PMID:39739088
原文链接:https://pmc.ncbi.nlm.nih.gov/articles/PMC11686289/
Abstract

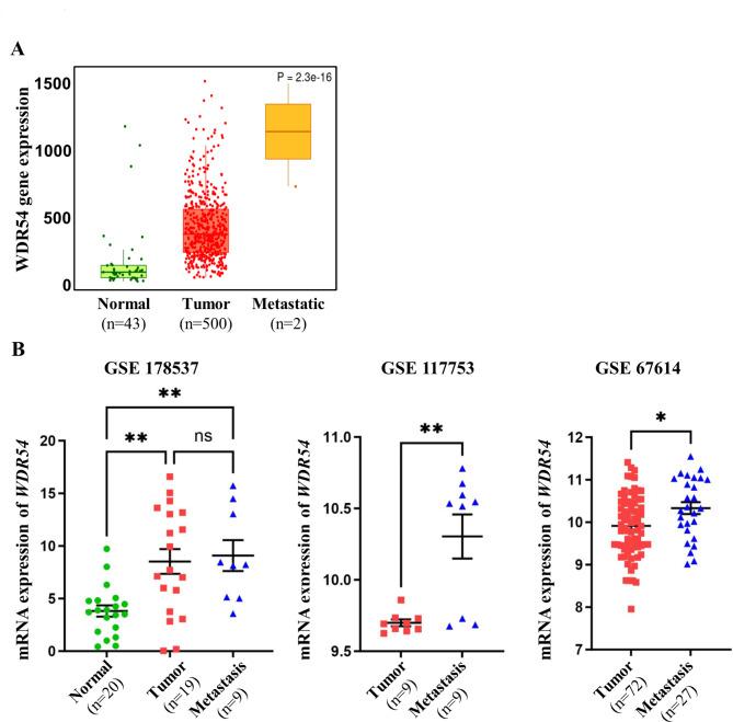
Head and neck squamous cell carcinoma (HNSCC) is a heterogeneous cancer with limited therapeutic options. Using publicly available datasets, we identified the WD repeat domain 54 (WDR54) gene as a potential therapeutic target in HNSCC. Gene expression profiling interactive analysis version 2 (GEPIA2) was used to identify genes differentially overexpressed in HNSCC. Our results showed that WDR54, a member of the WD40 repeat domain family, was overexpressed in HNSCC tumor samples. Analysis of three gene expression omnibus datasets showed that WDR54 was overexpressed in tumor samples. Using the UALCAN database, we showed that WDR54 expression in patients with HNSCC at different tumor stages gradually increased with disease progression. We confirmed the association between WDR54 and metastasis using TNMplot.com. WDR54 was overexpressed in metastatic samples compared to that in normal and tumor samples. Kaplan-Meier analysis showed that patients with high WDR54 levels had a poorer prognosis. Additionally, WDR54 expression was correlated with the epidermal growth factor receptor, which is frequently overexpressed in HNSCC. Our findings suggest that WDR54 is a promising biomarker and therapeutic target in HNSCC.

摘要

头颈部鳞状细胞癌(HNSCC)是一种异质性癌症,治疗选择有限。利用公开可用的数据集,我们确定WD重复结构域54(WDR54)基因是HNSCC中的一个潜在治疗靶点。使用基因表达谱交互分析版本2(GEPIA2)来鉴定在HNSCC中差异过表达的基因。我们的结果表明,WD40重复结构域家族成员WDR54在HNSCC肿瘤样本中过表达。对三个基因表达综合数据库的分析表明,WDR54在肿瘤样本中过表达。使用UALCAN数据库,我们发现不同肿瘤分期的HNSCC患者中WDR54的表达随疾病进展逐渐增加。我们使用TNMplot.com证实了WDR54与转移之间的关联。与正常样本和肿瘤样本相比,WDR54在转移样本中过表达。Kaplan-Meier分析表明,WDR54水平高的患者预后较差。此外,WDR54的表达与表皮生长因子受体相关,表皮生长因子受体在HNSCC中经常过表达。我们的研究结果表明,WDR54是HNSCC中一个有前景的生物标志物和治疗靶点。

https://cdn.ncbi.nlm.nih.gov/pmc/blobs/b4cf/11686289/90b1299f18ed/41598_2024_83680_Fig8_HTML.jpg
https://cdn.ncbi.nlm.nih.gov/pmc/blobs/b4cf/11686289/60103a75dc1c/41598_2024_83680_Fig1_HTML.jpg
https://cdn.ncbi.nlm.nih.gov/pmc/blobs/b4cf/11686289/dd62873cec0e/41598_2024_83680_Fig2_HTML.jpg
https://cdn.ncbi.nlm.nih.gov/pmc/blobs/b4cf/11686289/960d886c5233/41598_2024_83680_Fig3_HTML.jpg
https://cdn.ncbi.nlm.nih.gov/pmc/blobs/b4cf/11686289/4af22ba19c62/41598_2024_83680_Fig4_HTML.jpg
https://cdn.ncbi.nlm.nih.gov/pmc/blobs/b4cf/11686289/139ab71764c3/41598_2024_83680_Fig5_HTML.jpg
https://cdn.ncbi.nlm.nih.gov/pmc/blobs/b4cf/11686289/73f07d7d0e50/41598_2024_83680_Fig6_HTML.jpg
https://cdn.ncbi.nlm.nih.gov/pmc/blobs/b4cf/11686289/4b39944233a5/41598_2024_83680_Fig7_HTML.jpg
https://cdn.ncbi.nlm.nih.gov/pmc/blobs/b4cf/11686289/90b1299f18ed/41598_2024_83680_Fig8_HTML.jpg
https://cdn.ncbi.nlm.nih.gov/pmc/blobs/b4cf/11686289/60103a75dc1c/41598_2024_83680_Fig1_HTML.jpg
https://cdn.ncbi.nlm.nih.gov/pmc/blobs/b4cf/11686289/dd62873cec0e/41598_2024_83680_Fig2_HTML.jpg
https://cdn.ncbi.nlm.nih.gov/pmc/blobs/b4cf/11686289/960d886c5233/41598_2024_83680_Fig3_HTML.jpg
https://cdn.ncbi.nlm.nih.gov/pmc/blobs/b4cf/11686289/4af22ba19c62/41598_2024_83680_Fig4_HTML.jpg
https://cdn.ncbi.nlm.nih.gov/pmc/blobs/b4cf/11686289/139ab71764c3/41598_2024_83680_Fig5_HTML.jpg
https://cdn.ncbi.nlm.nih.gov/pmc/blobs/b4cf/11686289/73f07d7d0e50/41598_2024_83680_Fig6_HTML.jpg
https://cdn.ncbi.nlm.nih.gov/pmc/blobs/b4cf/11686289/4b39944233a5/41598_2024_83680_Fig7_HTML.jpg
https://cdn.ncbi.nlm.nih.gov/pmc/blobs/b4cf/11686289/90b1299f18ed/41598_2024_83680_Fig8_HTML.jpg

相似文献

1
Identification of novel therapeutic targets for head and neck squamous cell carcinoma through bioinformatics analysis.通过生物信息学分析鉴定头颈部鳞状细胞癌的新型治疗靶点
Sci Rep. 2024 Dec 30;14(1):32102. doi: 10.1038/s41598-024-83680-1.
2
Unveiling Biomarkers in Head and Neck Squamous Cell Carcinoma through Bioinformatics: The Role of and .通过生物信息学揭示头颈部鳞状细胞癌中的生物标志物: 和 的作用。
Int J Mol Sci. 2024 Nov 10;25(22):12062. doi: 10.3390/ijms252212062.
3
Identification and analysis of genes associated with head and neck squamous cell carcinoma by integrated bioinformatics methods.基于综合生物信息学方法鉴定和分析头颈鳞状细胞癌相关基因。
Mol Genet Genomic Med. 2019 Aug;7(8):e857. doi: 10.1002/mgg3.857. Epub 2019 Jul 15.
4
Identification of PANoptosis-related biomarkers and analysis of prognostic values in head and neck squamous cell carcinoma.鉴定头颈部鳞状细胞癌中的 PANoptosis 相关生物标志物并分析其预后价值。
Sci Rep. 2024 Apr 29;14(1):9824. doi: 10.1038/s41598-024-60441-8.
5
Expression and prognostic potential of PLEK2 in head and neck squamous cell carcinoma based on bioinformatics analysis.基于生物信息学分析的头颈部鳞状细胞癌中 PLEK2 的表达及预后潜能。
Cancer Med. 2021 Sep;10(18):6515-6533. doi: 10.1002/cam4.4163. Epub 2021 Jul 30.
6
Paired like homeodomain 1 and SAM and SH3 domain-containing 1 in the progression and prognosis of head and neck squamous cell carcinoma.同源结构域蛋白 1 和含有 SAM 和 SH3 结构域蛋白 1 在头颈部鳞状细胞癌的进展和预后中的作用。
Int J Biochem Cell Biol. 2020 Oct;127:105846. doi: 10.1016/j.biocel.2020.105846. Epub 2020 Sep 6.
7
Overexpression of TPD52L2 in HNSCC: prognostic significance and correlation with immune infiltrates.TPD52L2 在头颈部鳞状细胞癌中的过表达:预后意义及与免疫浸润的相关性。
BMC Oral Health. 2024 Oct 7;24(1):1191. doi: 10.1186/s12903-024-04977-1.
8
Knockdown of Methylation-Related Gene MBD2 Blocks Cell Growth by Upregulating p21 Expression in Head and Neck Squamous Cell Carcinoma.敲低甲基化相关基因MBD2通过上调头颈部鳞状细胞癌中p21的表达来阻断细胞生长。
Cancer Rep (Hoboken). 2024 Dec;7(12):e70080. doi: 10.1002/cnr2.70080.
9
CCDC71L as a novel prognostic marker and immunotherapy target via lipid metabolism in head and neck squamous cell carcinoma.CCDC71L作为头颈部鳞状细胞癌中通过脂质代谢的新型预后标志物和免疫治疗靶点。
J Stomatol Oral Maxillofac Surg. 2024 Dec;125(6):101799. doi: 10.1016/j.jormas.2024.101799. Epub 2024 Feb 16.
10
Integrative Multiomics Analyses Identify Molecular Subtypes of Head and Neck Squamous Cell Carcinoma with Distinct Therapeutic Vulnerabilities.整合多组学分析鉴定具有不同治疗弱点的头颈部鳞状细胞癌的分子亚型。
Cancer Res. 2024 Sep 16;84(18):3101-3117. doi: 10.1158/0008-5472.CAN-23-3594.

引用本文的文献

1
Genetics of growth rate in induced pluripotent stem cells.诱导多能干细胞生长速率的遗传学
bioRxiv. 2025 Jul 3:2025.07.02.662844. doi: 10.1101/2025.07.02.662844.
2
The Multidisciplinary Team in Head and Neck Cancer Reconstruction: A Reference Manual for the Plastic Surgeon.头颈癌重建多学科团队:整形外科医生参考手册。
Semin Plast Surg. 2025 May 21;39(2):103-112. doi: 10.1055/s-0045-1808273. eCollection 2025 May.
3
Expression Influences Prognosis and Treatment Response in Head and Neck Squamous Cell Carcinoma.表达对头颈部鳞状细胞癌的预后和治疗反应有影响。

本文引用的文献

1
WDR54 exerts oncogenic roles in T-cell acute lymphoblastic leukemia.WDR54 在 T 细胞急性淋巴细胞白血病中发挥致癌作用。
Cancer Sci. 2023 Aug;114(8):3318-3329. doi: 10.1111/cas.15872. Epub 2023 Jun 11.
2
Identification of acquired Notch3 dependency in metastatic Head and Neck Cancer.鉴定转移性头颈部癌症中的获得性 Notch3 依赖性。
Commun Biol. 2023 May 18;6(1):538. doi: 10.1038/s42003-023-04828-9.
3
WD repeat protein 54-mediator of ErbB2-driven cell motility 1 axis promotes bladder cancer tumorigenesis and metastasis and impairs chemosensitivity.
Cancers (Basel). 2025 Feb 8;17(4):587. doi: 10.3390/cancers17040587.
4
The role of resistin and adiponectin ratios with uric acid in assessing metabolic syndrome in type 2 diabetes.抵抗素与脂联素比值联合尿酸在评估2型糖尿病患者代谢综合征中的作用
Mol Cell Biochem. 2025 Jun;480(6):3683-3694. doi: 10.1007/s11010-024-05200-z. Epub 2025 Jan 7.
WD 重复蛋白 54-ErbB2 驱动的细胞迁移 1 轴介体促进膀胱癌发生和转移,并损害化学敏感性。
Cancer Lett. 2023 Mar 1;556:216058. doi: 10.1016/j.canlet.2023.216058. Epub 2023 Jan 7.
4
Reviewing the epidemiology of head and neck cancer: definitions, trends and risk factors.头颈部癌症的流行病学回顾:定义、趋势和危险因素。
Br Dent J. 2022 Nov;233(9):780-786. doi: 10.1038/s41415-022-5166-x. Epub 2022 Nov 11.
5
Evaluation of the Response of HNSCC Cell Lines to γ-Rays and C Ions: Can Radioresistant Tumors Be Identified and Selected for C Ion Radiotherapy?头颈部鳞状细胞癌(HNSCC)细胞系对γ射线和碳离子的反应评估:是否可以识别和选择抗辐射肿瘤进行碳离子放射治疗?
Front Oncol. 2022 Feb 25;12:812961. doi: 10.3389/fonc.2022.812961. eCollection 2022.
6
FBXW7-mediated ERK3 degradation regulates the proliferation of lung cancer cells.FBXW7介导的ERK3降解调控肺癌细胞的增殖。
Exp Mol Med. 2022 Jan;54(1):35-46. doi: 10.1038/s12276-021-00721-9. Epub 2022 Jan 12.
7
WDR34 affects PI3K/Akt and Wnt/β-catenin pathways to regulates malignant biological behaviors of glioma cells.WDR34 通过调控 PI3K/Akt 和 Wnt/β-catenin 通路影响胶质瘤细胞的恶性生物学行为。
J Neurooncol. 2022 Jan;156(2):281-293. doi: 10.1007/s11060-021-03932-2. Epub 2022 Jan 3.
8
TNMplot.com: A Web Tool for the Comparison of Gene Expression in Normal, Tumor and Metastatic Tissues.TNMplot.com:一个用于比较正常、肿瘤和转移组织中基因表达的网络工具。
Int J Mol Sci. 2021 Mar 5;22(5):2622. doi: 10.3390/ijms22052622.
9
Head and neck squamous cell carcinoma.头颈部鳞状细胞癌
Nat Rev Dis Primers. 2020 Nov 26;6(1):92. doi: 10.1038/s41572-020-00224-3.
10
GEPIA2: an enhanced web server for large-scale expression profiling and interactive analysis.GEPIA2:一个用于大规模表达谱分析和交互式分析的增强型网络服务器。
Nucleic Acids Res. 2019 Jul 2;47(W1):W556-W560. doi: 10.1093/nar/gkz430.