Suppr超能文献

阿托伐他汀通过抑制ACSL4介导的铁死亡减轻动脉粥样硬化中的内皮细胞损伤。

Atorvastatin Attenuates Endothelial Cell Injury in Atherosclerosis Through Inhibiting ACSL4-Mediated Ferroptosis.

作者信息

Tan Huilian, Liu Ling, Qi Yanchao, Zhang Dahong, Zhi Yanchun, Li Yu, Zhang Huimin, Liu Jun

机构信息

Department of Cardiology The First Hospital of Hebei Medical University, Shijiazhuang, Hebei, China.

出版信息

Cardiovasc Ther. 2024 Jun 20;2024:5522013. doi: 10.1155/2024/5522013. eCollection 2024.

Abstract

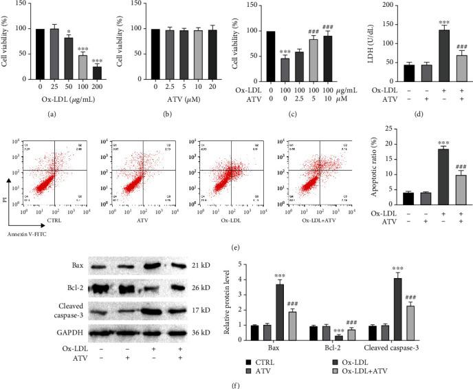
This study is aimed at investigating the effects of atorvastatin (ATV) on endothelial cell injury in atherosclerosis (AS) through inhibiting acyl-CoA synthetase long-chain family member 4 (ACSL4)-mediated ferroptosis. Human umbilical vein endothelial cells (HUVECs) were treated with oxidized low-density lipoprotein (ox-LDL) to establish an in vitro model of AS. The cell viability, lactate dehydrogenase (LDH) release, apoptosis, and expression levels of apoptotic proteins were assessed. The levels of inflammatory factors and adhesion molecules were determined by ELISA and Western blot, respectively. Cellular iron content, lipid peroxidation, glutathione (GSH) levels, and lipid reactive oxygen species (ROS) were measured. ACSL4 overexpression was performed to investigate its role in ATV-mediated protection against ferroptosis. ATV alleviated ox-LDL-induced HUVEC damage by restoring cell viability, reducing LDH levels, and inhibiting apoptosis. It also attenuated inflammation and adhesion by decreasing the levels of inflammatory factors TNF-, IL-6, and IL-8, as well as adhesion molecules ICAM-1 and VCAM-1. ATV inhibited ferroptosis by regulating iron content, malondialdehyde (MDA) levels, ROS levels, and ACSL4 protein expression. Overexpression of ACSL4 (oe-ACSL4) hindered the protective effects of ATV on cell viability, antiapoptotic protein expression, LDH levels, apoptosis, and inflammatory factors. Our findings suggest that ATV attenuates endothelial cell injury in AS by inhibiting ACSL4-mediated ferroptosis. These results provide insights into the potential therapeutic strategies for the treatment of AS.

摘要

本研究旨在通过抑制酰基辅酶A合成酶长链家族成员4(ACSL4)介导的铁死亡来研究阿托伐他汀(ATV)对动脉粥样硬化(AS)中内皮细胞损伤的影响。用人脐静脉内皮细胞(HUVECs)氧化低密度脂蛋白(ox-LDL)处理,建立AS体外模型。评估细胞活力、乳酸脱氢酶(LDH)释放、细胞凋亡及凋亡蛋白表达水平。分别采用ELISA和Western blot检测炎症因子和黏附分子水平。测定细胞铁含量、脂质过氧化、谷胱甘肽(GSH)水平和脂质活性氧(ROS)。进行ACSL4过表达以研究其在ATV介导的铁死亡保护中的作用。ATV通过恢复细胞活力、降低LDH水平和抑制细胞凋亡减轻ox-LDL诱导的HUVEC损伤。它还通过降低炎症因子TNF-、IL-6和IL-8以及黏附分子ICAM-1和VCAM-1的水平来减轻炎症和黏附。ATV通过调节铁含量、丙二醛(MDA)水平、ROS水平和ACSL4蛋白表达抑制铁死亡。ACSL4过表达(oe-ACSL4)阻碍了ATV对细胞活力、抗凋亡蛋白表达、LDH水平、细胞凋亡和炎症因子的保护作用。我们的研究结果表明,ATV通过抑制ACSL4介导的铁死亡减轻AS中的内皮细胞损伤。这些结果为AS的潜在治疗策略提供了见解。

https://cdn.ncbi.nlm.nih.gov/pmc/blobs/8233/11211010/b117209174fd/CDTP2024-5522013.001.jpg

文献检索

告别复杂PubMed语法,用中文像聊天一样搜索,搜遍4000万医学文献。AI智能推荐,让科研检索更轻松。

立即免费搜索

文件翻译

保留排版,准确专业,支持PDF/Word/PPT等文件格式,支持 12+语言互译。

免费翻译文档

深度研究

AI帮你快速写综述,25分钟生成高质量综述,智能提取关键信息,辅助科研写作。

立即免费体验